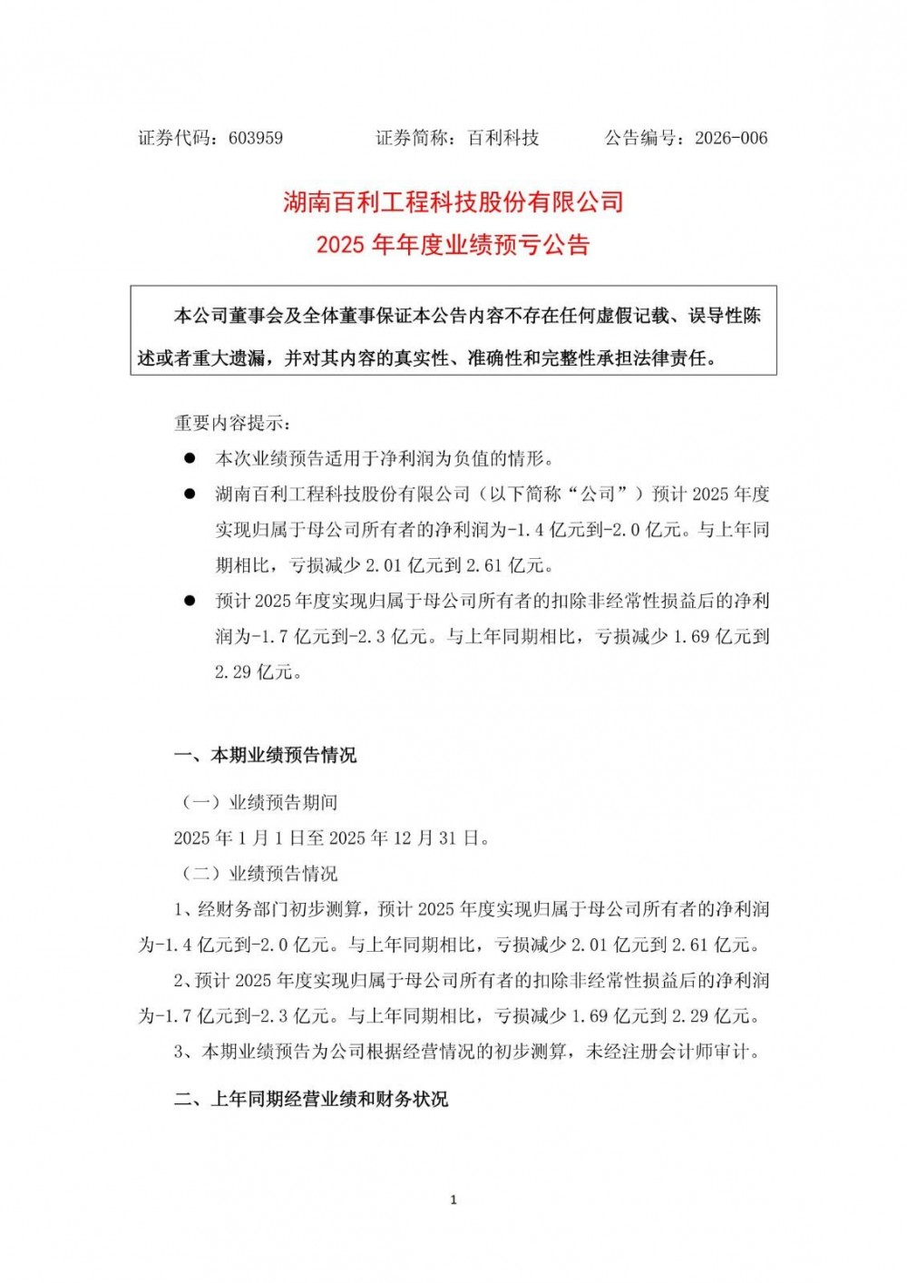
1月28日,百利科技发布2025年年度业绩预亏公告。预计2025年度实现归属于母公司所有者的净利润为-1.4亿元到-2.0亿元。与上年同期相比,亏损减少2.01亿元到2.61亿元。
预计2025年度实现归属于母公司所有者的扣除非经常性损益后的净利润为-1.7亿元到-2.3亿元。与上年同期相比,亏损减少1.69亿元到2.29亿元。
对于业绩预亏的主要原因,百利科技表示:
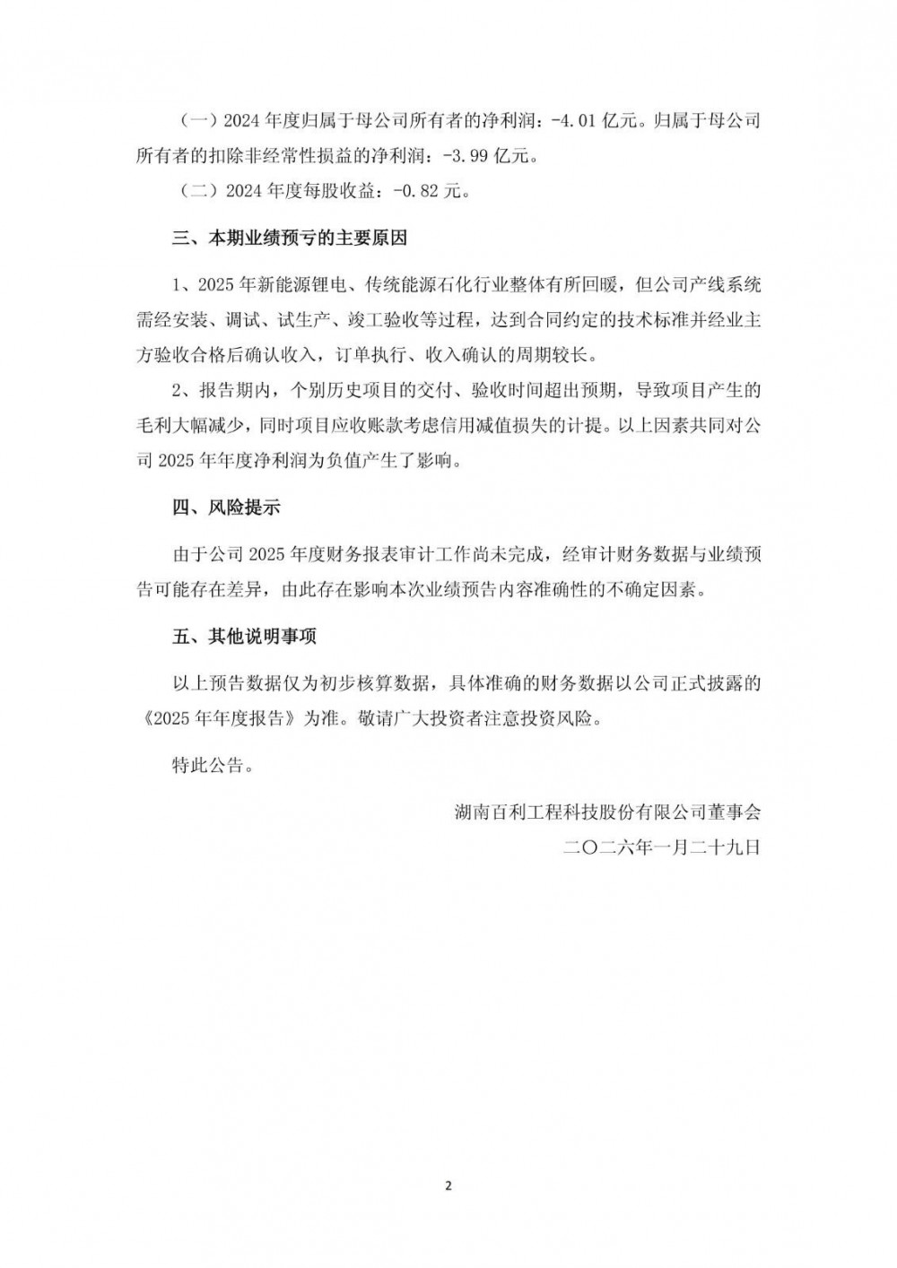
1、2025年新能源锂电、传统能源石化行业整体有所回暖,但公司产线系统需经安装、调试、试生产、竣工验收等过程,达到合同约定的技术标准并经业主方验收合格后确认收入,订单执行、收入确认的周期较长。
2、报告期内,个别历史项目的交付、验收时间超出预期,导致项目产生的毛利大幅减少,同时项目应收账款考虑信用减值损失的计提。以上因素共同对公司2025年年度净利润为负值产生了影响。
原公告如下:


切换行业






正在加载...



