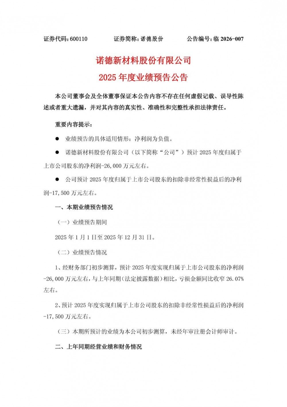
1月28日,诺德股份发布2025年年度业绩预告公告。预计2025年度实现归属于上市公司股东的净利润-26,000万元左右,与上年同期(法定披露数据)相比,亏损金额同比收窄26.07%左右。预计2025年度实现归属于上市公司股东的扣除非经常性损益后的净利润-17,500万元左右。
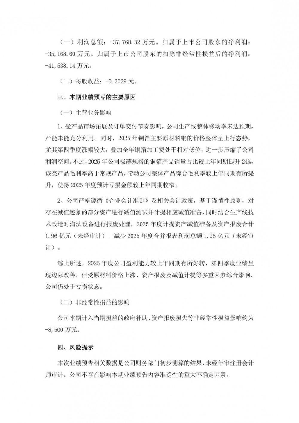
受产品市场拓展及订单交付节奏影响,诺德股份生产线整体稼动率未达预期,产能未能充分利用。同时,2025年铜箔主要原材料铜的价格整体呈上行态势,尤其第四季度涨幅较大,叠加全年铜箔加工费处于相对低位,进一步压缩了公司利润空间。不过,2025年公司极薄规格的铜箔产品销量占比较上年同期提升24%,该类产品毛利率高于常规产品,带动公司整体产品综合毛利率较上年同期有所提升,使得2025年度预计亏损金额较上年同期收窄。
原公告如下:



切换行业





正在加载...



