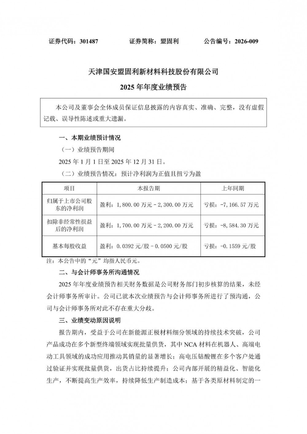
1月28日,盟固利发布2025年年度业绩预告。预计2025年归母净利润1800万元至2300万元,上年同期亏损7166.57万元;扣非净利润预计1700万元至2200万元,上年同期亏损8584.3万元。
报告期内,受益于盟固利在新能源正极材料细分领域的持续技术突破,公司产品成功在多个新型终端领域实现批量供货,其中NCA材料在机器人、高端电动工具领域的成功应用推动其销量的显著增长;高电压钴酸锂在多个客户处通过验证并实现批量供货,出货占比持续提升;公司内部开展的精益化、智能化生产,不断提高生产效率,持续降低生产制造成本;基于各类原材料制定的一系列运营管控策略,精准把控原材料价格波动周期,提高公司产品的价格竞争力。
原公告如下:


切换行业






正在加载...



