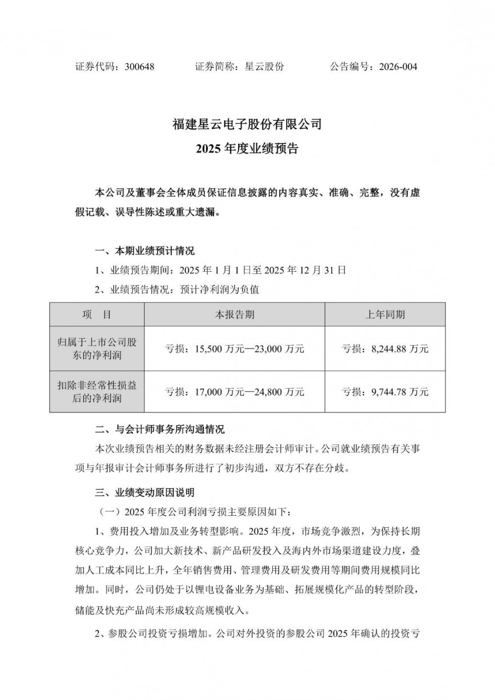
1月29日,星云股份发布2025年度业绩预告。预计2025年全年归属于上市公司股东的净利润为亏损1.55亿元—2.30亿元;预计2025年全年归属于上市公司股东的扣除非经常性损益的净利润为亏损1.70亿元—2.48亿元。
2025年度,星云股份稳固保持电池检测及电力电子核心技术优势,经营活动现金流持续改善,储能系统产品推广取得阶段性进展。2026年度,公司将围绕主营业务开展各项工作,推进募投项目建设,提升营收,同时积极推行控本增效措施,全面改善经营业绩。
原公告如下:


日期:2026-01-30 来源:星云股份
能源资讯一手掌握,关注 "储能头条" 微信公众号
看资讯 / 读政策 / 找项目 / 推品牌 / 卖产品 / 招投标 / 招代理 / 发文章
扫码关注
免责声明:本文仅代表作者本人观点,与国际储能网无关,文章内容仅供参考。凡本网注明"来源:国际储能网"的作品,均为本站原创,转载请注明“来源:国际储能网”!凡本网注明“来源:XXX(非国际储能网)”的作品,均转载自其它媒体,转载目的在于传递更多信息,并不代表本网赞同其观点和对其真实性负责。
如因作品内容、版权和其它问题需要同本网联系的,请在相关内容刊发之日起30日内进行,我们将第一时间进行删除处理 。联系方式:400-8256-198