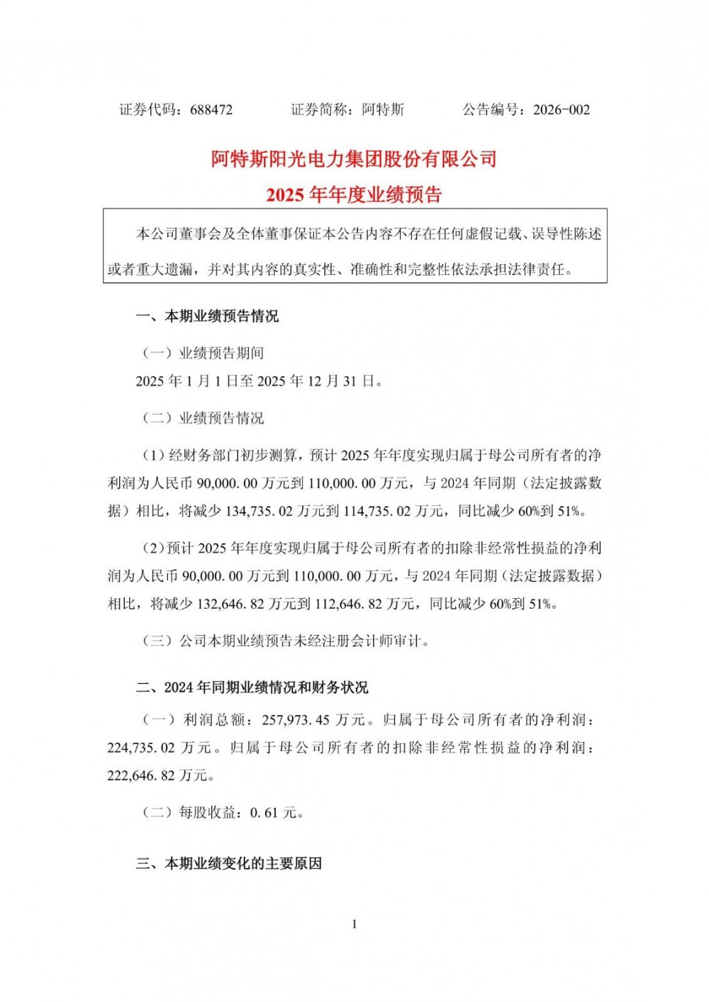
1月30日,阿特斯发布2025年年度业绩预告。预计2025年年度实现归属于母公司所有者的净利润为人民币90,000.00万元到110,000.00万元,与2024年同期相比,将减少134,735.02万元到114,735.02万元,同比减少60%到51%。
预计2025年年度实现归属于母公司所有者的扣除非经常性损益的净利润为人民币90,000.00万元到110,000.00万元,与2024年同期相比,将减少132,646.82万元到112,646.82万元,同比减少60%到51%。
阿特斯表示,在光伏行业竞争加剧及外部环境不确定性增加的背景下,公司积极响应和落实国家“反内卷”的号召,在销售策略上坚持“利润第一性”原则,主动优化出货结构与节奏,聚焦高价值区域和长期战略客户,稳步提升在重点市场的份额占比。公司前期大量的储能项目储备和在手合同订单进入收获期,储能业务在市场端的全球化品牌和渠道、一体化解决方案能力和长期服务能力,为公司健康的盈利水平提供了有力支撑。
原公告如下:


切换行业





正在加载...



