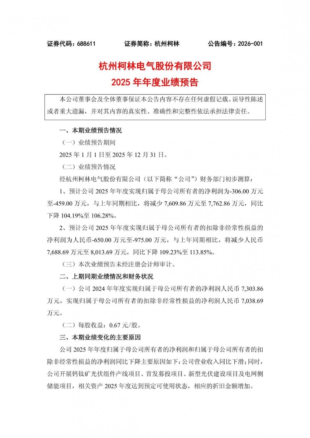
1月30日,杭州柯林发布2025年年度业绩预告。预计公司2025年年度实现归属于母公司所有者的净利润为-306.00万元至-459.00万元,与上年同期相比,将减少7,609.86万元至7,762.86万元,同比下降104.19%至106.28%。
预计公司2025年年度实现归属于母公司所有者的扣除非经常性损益的净利润为人民币-650.00万元至-975.00万元,与上年同期相比,将减少人民币7,688.69万元至8,013.69万元,同比下降109.23%至113.85%。
杭州柯林2025年年度归属于母公司所有者的净利润和归属于母公司所有者的扣除非经常性损益的净利润同比下降主要原因如下:公司营业收入同比下滑;同时,公司开展钙钛矿光伏组件产线项目、首发募投项目、新型光伏建设项目及电网侧储能项目,相关资产2025年度达到预定可使用状态,相应的折旧金额增加。
原公告如下:


切换行业






正在加载...



