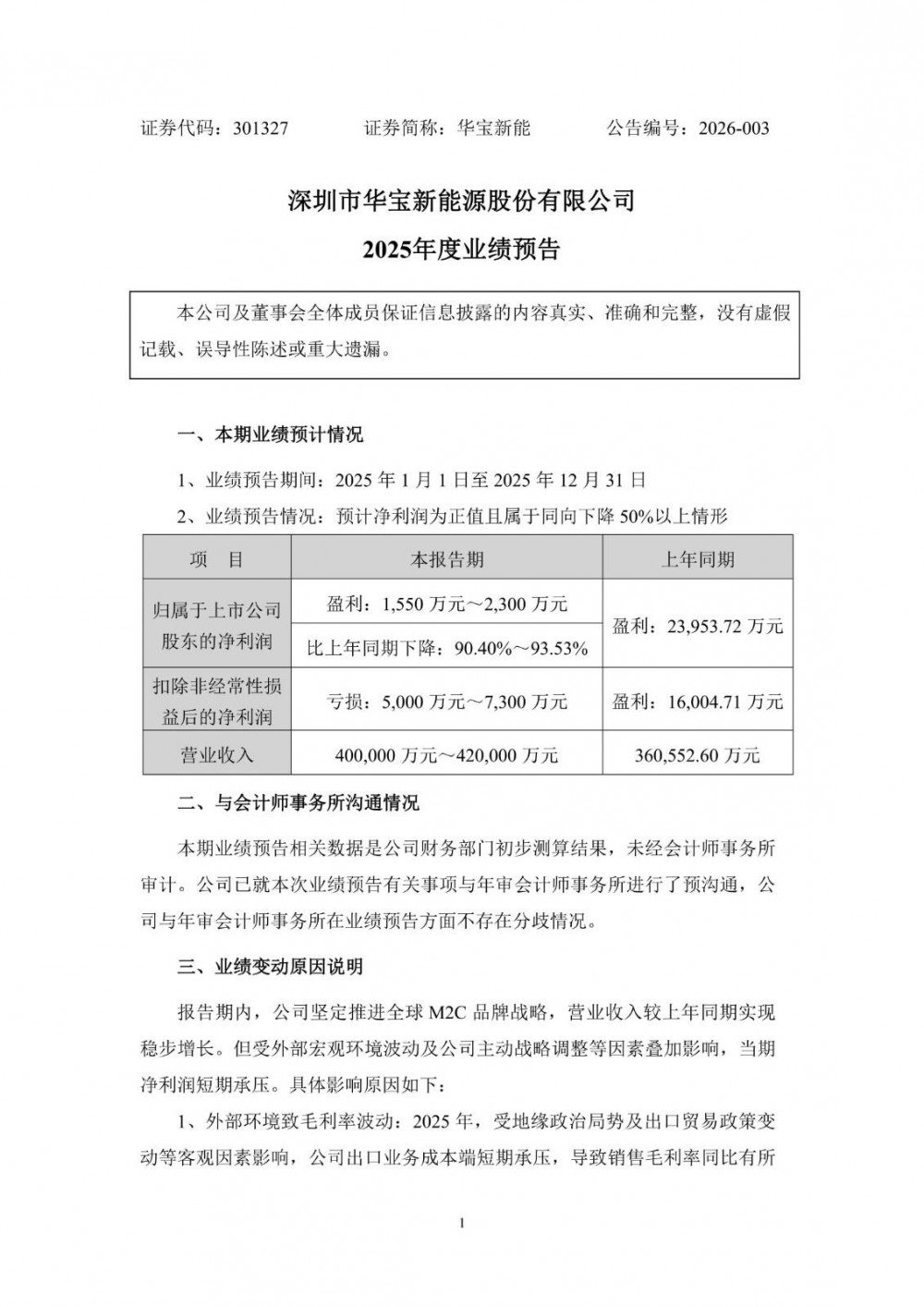
1月30日,华宝新能发布2025年度业绩预告。公司预计2025年实现营业收入40亿元至42亿元,预计实现归母净利润1550万元至2300万元。
报告期内,公司坚定推进全球M2C品牌战略,营业收入较上年同期实现
稳步增长。但受外部宏观环境波动及公司主动战略调整等因素叠加影响,当期净利润短期承压。具体影响原因如下:
1、外部环境致毛利率波动:2025年,受地缘政治局势及出口贸易政策变动等客观因素影响,公司出口业务成本端短期承压,导致销售毛利率同比有所下降。未来随着公司海外产能供应链体系的日益完善,出口成本压力有望逐步缓解。
2、战略投入与市场策略调整:着眼于构建长期竞争力,公司主动加大了品牌建设与市场推广投入;同时,为把握海外旺季销售机遇并保障供应链韧性,公司实施了阶段性促销策略并进行了战略性备货。上述举措致使销售费用率同比上升,对当期利润产生了一定摊薄影响。
3、汇率波动致汇兑损失:报告期内,国际外汇市场波动加剧。受此非经营性因素影响,公司全年预计产生汇兑损失约2,000万元至3,000万元;其中,2025年第四季度单季汇兑损失约3,500万元至4,500万元,对当期净利润造成直接影响。随着汇率市场回归常态,该因素的影响预计将逐步消除。
原公告如下:


切换行业






正在加载...



