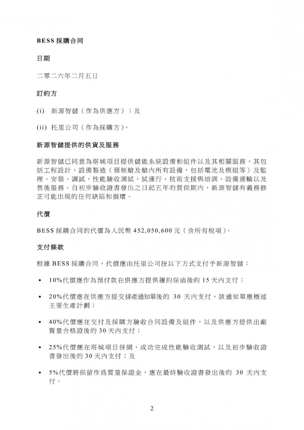
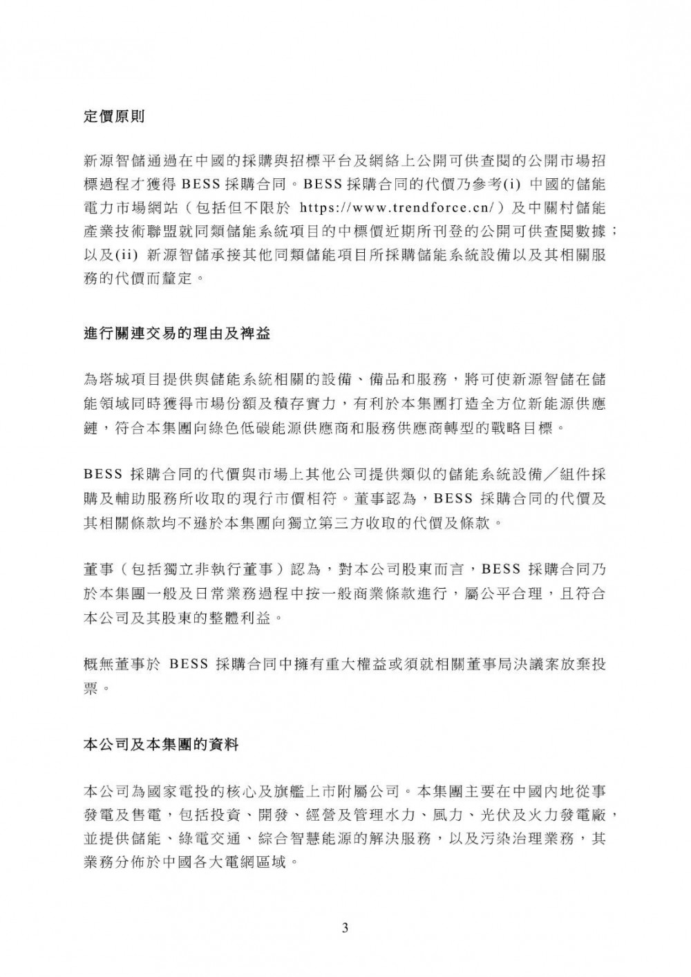
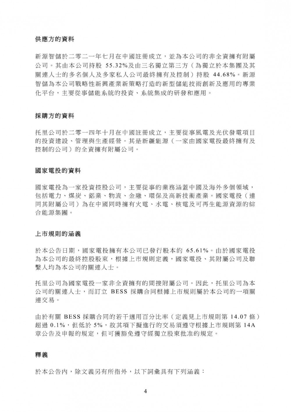
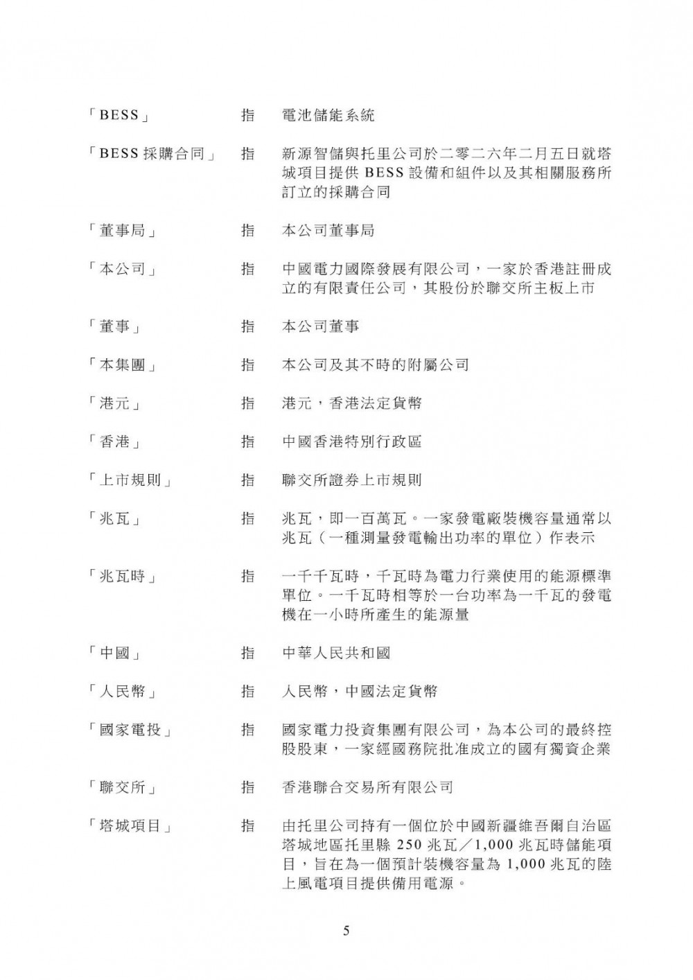
2月5日,中国电力发布公告称,本公司非全资拥有附属公司新源智储作为供应方与托里公司订立了一份BESS采购合同,据此新源智储将为塔城项目提供储能系统设备和组件以及其相关服务,代价人民币452,050,600元(约相等于507,922,000港元)。
于本公告日期,国家电投拥有本公司已发行股本约65.61%。由于国家电投为本公司的最终控股股东,根据上市规则定义,国家电投、其附属公司及联系人均为本公司的关连人士。托里公司为国家电投一家非全资拥有的间接附属公司。
原公告如下:






日期:2026-02-06 来源:中国电力
能源资讯一手掌握,关注 "储能头条" 微信公众号
看资讯 / 读政策 / 找项目 / 推品牌 / 卖产品 / 招投标 / 招代理 / 发文章
扫码关注
免责声明:本文仅代表作者本人观点,与国际储能网无关,文章内容仅供参考。凡本网注明"来源:国际储能网"的作品,均为本站原创,转载请注明“来源:国际储能网”!凡本网注明“来源:XXX(非国际储能网)”的作品,均转载自其它媒体,转载目的在于传递更多信息,并不代表本网赞同其观点和对其真实性负责。
如因作品内容、版权和其它问题需要同本网联系的,请在相关内容刊发之日起30日内进行,我们将第一时间进行删除处理 。联系方式:400-8256-198