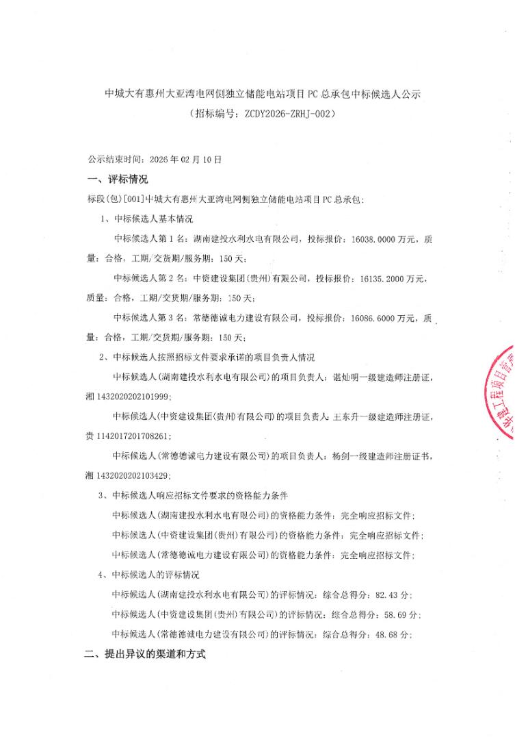
2月8日,中城大有惠州大亚湾电网侧独立储能电站项目PC总承包中标候选人公示。
第一中标候选人为湖南建投水利水电有限公司,投标报价为16038万元,折合单价1.0024元/Wh;第二中标候选人为中资建设集团(贵州)有限公司,投标报价为16135.2万元,折合单价1.0085元/Wh;第三中标候选人为常德德诚电力建设有限公司,投标报价为16086.6万元,折合单价1.0054元/Wh。

本项目拟建设80MW/160MWh独立储能电站,储能箱采用预制舱成套装置,计划通过1回110kV出线接入对侧220kV湾畔变电站110kV侧。计划投产时间为2026年6月。本项目拟建设电化学储能电站规模为80MW/160MWh。根据系统规划,本储能电站采用1回110kV电缆线路接至临近220kV湾畔变电站。
原公告如下:



切换行业




正在加载...



