2月9日,郓城唐鲁新能源有限公司200MW/400MWh储能电站示范项目(工程总承包)招标公告发布。
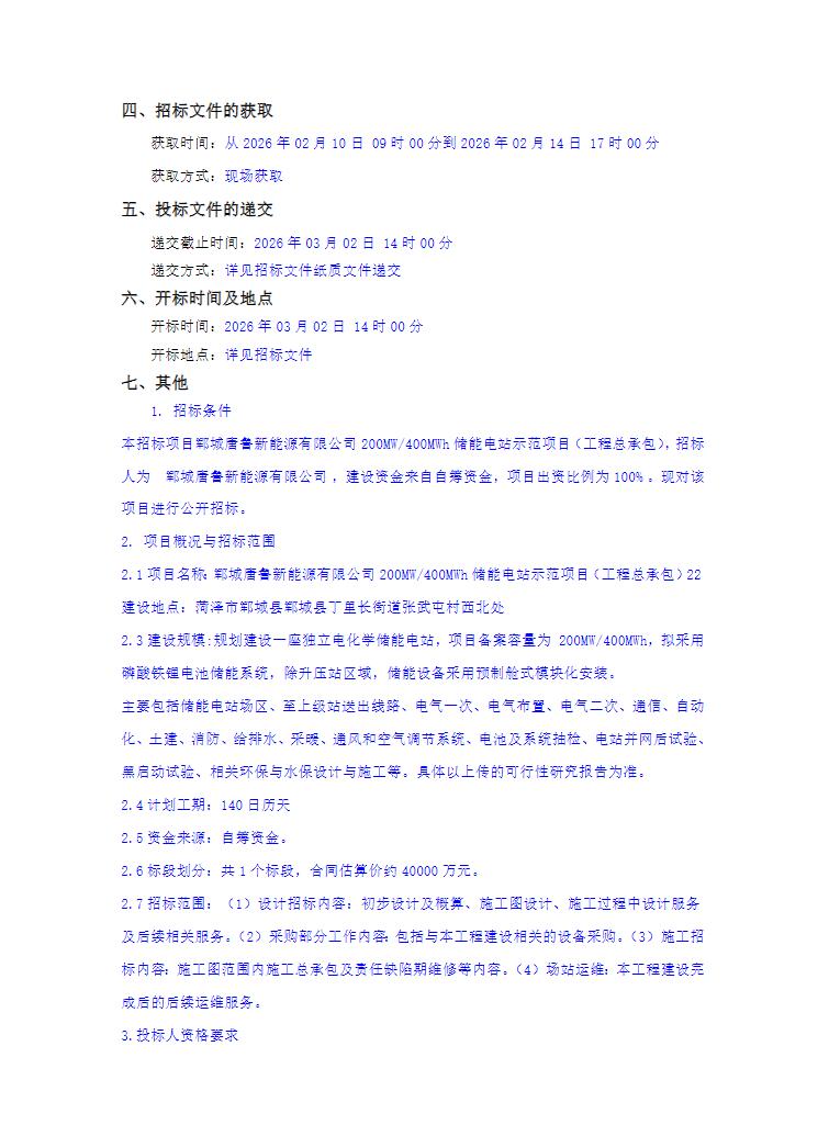
项目规划建设一座独立电化学储能电站,项目备案容量为200MW/400MWh,酸铁锂电池储能系统,除升压站区域,储能设备采用预制舱式模块化安装。
主要包括储能电站场区、至上级站送出线路、电气一次、电气布置、电气二次、通信、自动化、土建、消防、给排水、采暖、通风和空气调节系统、电池及系统抽检、电站并网后试验、黑启动试验、相关环保与水保设计与施工等。具体以上传的可行性研究报告为准。
招标范围:(1)设计招标内容:初步设计及概算、施工图设计、施工过程中设计服务及后续相关服务。(2)采购部分工作内容:包括与本工程建设相关的设备采购。(3)施工招标内容:施工图范围内施工总承包及责任缺陷期维修等内容。(4)场站运维:本工程建设完成后的后续运维服务。
本项目允联合体投标。
原公告如下:




.jpg)


切换行业





正在加载...



