近日,江西省发展改革委发布关于江西铅山抽水蓄能电站项目核准的批复。
项目总装机容量120万千瓦,主要建设内容为安装4台单机容量30万千瓦的单级立轴混流可逆式水泵水轮发电电动机组,建成后服务江西省电网。电站枢纽工程主要包括上水库、下水库、输水系统、地下厂房、地面开关站等建筑物以及配套工程。电站建设总工期72个月,拟于2026年12月开工,2033年12月建成投运。
项目总投资77.4亿元,其中项目资本金15.5亿元,项目资本金占总投资的比例为20%。项目资本金由中广核风电有限公司全额出资,其余资金通过银行贷款等方式筹集。
原文如下:
江西省发展改革委关于江西铅山抽水蓄能电站项目核准的批复
赣发改能源〔2026〕72号
上饶市发展改革委、中广核风电有限公司:
报来《上饶市发展和改革委员会关于申请核准江西铅山抽水蓄能电站项目的请示》(饶发改能源字〔2025〕15号)、《中广核风电有限公司关于申请核准江西铅山抽水蓄能电站项目的请示》(广核风电〔2025〕9号)及有关材料收悉。根据有关规定,我委委托江西省政府投资项目评审中心完成了江西铅山抽水蓄能电站项目(以下简称铅山抽水蓄能项目)申请报告核准评估。经研究,铅山抽水蓄能项目符合国家能源局关于江西省抽水蓄能年度发展规模控制要求,已列入江西省2024-2028年服务电力系统抽水蓄能项目布局优化调整方案。现就铅山抽水蓄能项目核准事项批复如下:
一、为贯彻落实国家能源安全新战略,加快规划建设新型能源体系,合理布局、积极有序开发建设抽水蓄能电站,依据《中华人民共和国行政许可法》《企业投资项目核准和备案管理条例》(国务院令第673号)、《企业投资项目核准和备案管理办法》(国家发展改革委令第2号)、《江西省企业投资项目核准和备案管理办法》(省政府令第236号)、《抽水蓄能中长期发展规划(2021-2035年)》《抽水蓄能电站开发建设管理暂行办法》等文件,同意建设铅山抽水蓄能项目(项目代码:2207-360000-04-01-515926)。
项目单位为中广核(铅山)抽水蓄能有限公司。
二、项目位于上饶市铅山县武夷山镇和天柱山乡境内。
三、项目总装机容量120万千瓦,主要建设内容为安装4台单机容量30万千瓦的单级立轴混流可逆式水泵水轮发电电动机组,建成后服务江西省电网。电站枢纽工程主要包括上水库、下水库、输水系统、地下厂房、地面开关站等建筑物以及配套工程。电站建设总工期72个月,拟于2026年12月开工,2033年12月建成投运。
四、项目总投资77.4亿元,其中项目资本金15.5亿元,项目资本金占总投资的比例为20%。项目资本金由中广核风电有限公司全额出资,其余资金通过银行贷款等方式筹集。
五、项目以500千伏电压等级接入系统,送出工程由国网江西省电力有限公司投资建设,具体方案另行审定。
六、要高度重视电站建设的生态环境保护和移民安置,制定合理可行的生态保护和移民安置措施并切实落实,加强与移民群众的沟通,扎实推进相关工作。
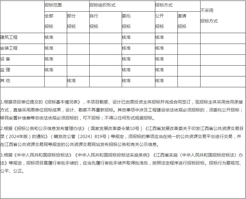
七、项目所需设备采购及建设施工等招标事项均应按照《中华人民共和国招标投标法》的规定,采用规范的公开招标等方式进行,具体按照本文件附件规定执行。
八、项目核准前置的相关文件分别是《中华人民共和国建设项目用地预审与选址意见书》(用字第360000202300017号)、《江西省自然资源厅关于江西铅山抽水蓄能项目用地预审与选址意见书相关情况的函》(赣自然资函〔2025〕961号)、《中共铅山县委政法委员会关于江西铅山抽水蓄能电站社会稳定风险评估相关情况的函》《水电水利规划设计总院关于江西铅山抽水蓄能电站可行性研究报告审查意见等文件继续有效说明的函》(水电规计〔2025〕7号)等。
九、项目单位要严格按照《安全生产法》,落实企业安全生产主体责任,高度重视电站建设安全生产工作,加强安全生产风险管理,按要求做好建设项目安全设施与主体工程同时设计、同时施工、同时投入生产和使用工作(建设项目安全设施“三同时”),不得“边审批、边设计、边施工”,要依法依规办理安全生产相关手续,强化全过程工程质量措施和安全监督管理,有效杜绝安全生产事故。市、县两级电力行业管理部门要贯彻落实“三管三必须”的总体要求,强化属地安全监管责任,督促项目单位做好安全生产工作。
十、要在建设运行过程中加强精细化管理,提升投资效率,切实增强项目经济性和市场竞争力。
十一、如需对项目核准文件所规定的建设地点、投资规模、建设规模、建设内容进行调整,请按照《江西省企业投资项目核准和备案管理办法》(省政府令第236号)《抽水蓄能电站开发建设管理暂行办法》的有关规定,及时提出书面变更申请,我委将根据项目具体情况,作出是否同意变更的决定。
十二、请项目单位在项目开工前,依据相关法律、行政法规规定办理开工前相关手续。
十三、项目予以核准决定或者同意变更决定之日起2年内未开工建设,需要延期开工建设的,请项目单位在2年期限届满的30个工作日前,向我委申请延期开工建设。开工建设只能延期一次,期限最长不得超过1年。项目在核准文件有效期内未开工建设也未按规定申请延期的,或虽提出延期申请但未获批准的,本核准文件自动失效。国家对项目延期开工建设另有规定的,依照其规定。
附件:招标事项核准意见表
2026年1月29日
附件
招标事项核准意见表
项目名称:江西铅山抽水蓄能电站项目
招标投标行政监督部门:江西省发展改革委(省能源局)

切换行业





正在加载...



