全钒液流电池正处于由技术积累向产业化迈进的关键时期,但其商业化进程较缓慢。全钒液流电池比能量较低,主要应用于新能源储能环节。随着相关科研项目的启动,全钒液流电池成本有望降低。
储能电池主要上市公司:明星电力、 攀钢钒钛等。
全钒液流电池商业化进程较缓慢
目前储能技术进步最快的是化学储能,其中钠硫电池、钒液流电池、锂离子电池等技术在安全性、能量转换效率和经济性等方面取得了较大突破。其中,全钒液流电池具有容量大、安全环保、循环寿命长、能量转换效率高等特征,应用价值日益受到重视,成为大容量储能领域的首选技术之一。

目前,钒液流电池产业化的条件日渐成熟,正处于由技术积累向产业化迈进的关键时期。尽管全钒液流电池具备技术优势,不过其商业化进程较为缓慢。根据中国储能网数据,全钒液流电池约占液流电池总市场需求的40%,而液流电池占电化学储能装机规模的10%,据此推测,全钒液流电池约占电化学储能装机规模的4%。
全钒液流电池成本较高为限制其商业化发展的重要因素,钒电池储能系统中,成本占比最大为钒电解液成本,占总成本的41%,电堆成本达到37%,全钒液流电池系统成本受关键材料、电堆结构、操作条件等多因素的影响。
不过,钒液流电池的扩容成本较低,其容量越大,成本越低。随着产业规模化效应显现,钒液流电池成本有望降低。
全钒液流电池适用于大规模储能场景
与铅蓄电池或锂离子电池比,全钒液流电池的污染风险度较低,由于全钒液流电池电解液在充放电过程中不会产生环境污染物,因此具备可回收的特点;同时,全钒液流电池循环寿命次数大幅高于铅蓄电池或锂离子电池。

全钒液流电池作为目前应用最广泛的液流电池技术,具备适合大规模储能、能源转换效率高、循环寿命长、充电便捷的优势。全钒液流电池系统功率和容量相互独立,适合大规模储能场景;充放电性能好,能量转换效率高。

尽管全钒液流电池适用于大规模储能领域,但其应用领域受限,其比能量较低,由于溶解度的限制,比能量提高受限,因此,全钒液流电池体积相对庞大,不适用于电动汽车领域。

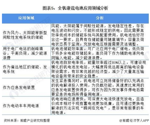
新能源储能为全钒液流电池的主要应用场景
由于电网已成为风电发展的瓶颈,随着风电的爆炸式发展,风电与电网的矛盾将越来越突出,为了减少对电网的冲击,大幅度提高风电场电力的使用率同时赚取巨额的电网峰谷差价,风电场将需要配备功率相当于其功率10-50%的动态储能蓄电池。
对于风机离网发电,则需要更大比例的动态储能蓄电池;光伏产业为全球发展最快的新兴行业之一。由于铅酸电池功率、容量、寿命均非常有限,全钒液流电池也应用于光伏发电储能环节。
全钒液流电池同时应用于电网调峰、应急发电装置、电动车车用电源等领域,新能源储能为全钒液流电池的主要应用场景。

全钒液流电池成本有望降低
随着相关科研项目的启动,全钒液流电池成本有望降低,从而推进其商业化进程。2020年6月,大连化物所研发出新一代高功率全钒液流电池电堆,总成本下降40%;2021年5月,攀钢研究院在钒电池领域取得技术突破,降低了钒电池用电极材料的成本。
同时,与其他电化学储能技术发展历程类似,预计全钒液流电池标准体系将逐步完善,商业模式也将多样化。

切换行业






正在加载...



