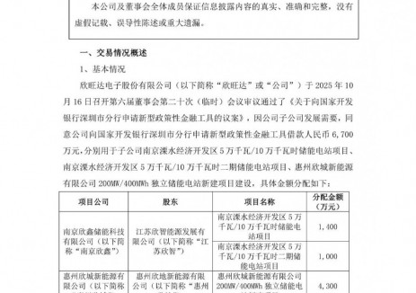
6月13日,第十七届(2024)国际太阳能光伏与智慧能源(SNEC PV+)在上海国家会展中心盛大开幕。
欣旺达能源科技于展会首日重磅发布10米级一体式移动储能车“欣纪元”。这是截至目前行业内首款液冷、10米级全球最大容量的移动储能车。

发布会现场
10米级全球最大容量移动储能车
采用自研314Ah电芯
2MWh容量行业第一,同比提升300%
“欣纪元”移动储能车采用欣旺达自研自产12000循环次数的储能专用314Ah电芯,储能车能量高达2MWh,同时配置超大功率800kW PCS及2把120kW快充枪,最大可输出240kW快充功率。
“欣纪元”移动储能车与同尺寸下配置500kWh电池组,60kW功率的移动储能车相比,容量提升300%,最大充电功率提升220%,与柴油发电机相比投资成本下降35%,使用成本下降70%。同时,它可为车辆救援快速补电,还可支持升级配置液冷超充枪,最大支持480kW功率输出。
与常见的车、电分离不同,“欣纪元”移动储能车采用一体式结构,在保障2MWh高能量的同时,车身较常见移动储能车缩短3.4米以上,车辆行驶灵活性大大提高,可适应转弯尺寸较小的小区、小路、山地等地,降低驾驶操作难度,适配更多应用场景。

业内首款液冷储能车
一簇一管理,PACK级消防
不失控,不起火,不爆炸
这是行业内首次将液冷技术应用到移动储能车系统。相比风冷技术路线,液冷技术的系统温差更小,效率更高,从而延长电池的使用寿命。同时,在液冷技术的加持下,整车电池能量密度得到质的飞跃。
系统采用分布式PCS方案,一簇一管理,避免环流问题,结合碳化硅模组,提高系统利用率;全氟己酮-PACK级消防的车规级PACK安全等五层安全设计,结合IP54防护等级,实现移动储能车系统不失控,不起火,不爆炸,更安全可靠。
电芯环节,采用双绝缘设计,保障电芯本征安全;
主动安全监控,进行多级智能监测;
车规级PACK安全设计,定向排爆;
分布式PCS方案,进行一簇一管理,保障子系统安全;
系统层面,采用电气保护+防爆泄压+多重消防。
工作温度范围-30℃~55℃
应用场景多样
“欣纪元”移动储能车的工作温度范围为-30℃~55℃,适应多种气候及场景。基于各类不停电、不断电作业需求,可应用于电网不停电作业,抢险救灾供电、重大活动保电、高峰期高速服务、道路救援等移动充电以及临时施工用电等多种场景,提供及时稳定的电力保障。

电网不停电检修:替代传统柴油电源车进行计划检修、紧急检修工作。启动速度更快,可实现无缝切换,低碳排、低噪声、环境友好、运维成本低。
抢险救灾供电:可为通信基站、应急照明、受灾区生活用电、抢险救灾电机设备、无人机搜救设备进行电力供应,迅速支援灾区。
活动保电:满足重要会议、重大赛事、重要考试、大型会展、音乐节等对供电电源绿色环保、使用方便、运行稳定的需求。
移动充电:灵活支援高峰期高速服务区充电,道路车辆救援快速补电, 从“车找桩”到“桩找车”,打破充电设施资源分布不均的地理限制,有效提升充电灵活性。
绿电存储:配合周边的分布式光伏等新能源发电资源,实现绿电自发自用,余电上网的同时保障紧急用电供应。
施工临时用电:作为建筑工地、矿山开采、油田挖掘等场景的施工现场的临时供电电源。
V2G峰谷套利:作为电网电能的存储单元,在用电高峰时将电能输回电网。助力电网稳定,并赚取峰谷价差。
即刻出发,随 “ 储 ” 随到,欣旺达“欣纪元”移动储能车可灵活实现电力稳定,快速保供,为新型移动储能发展带来全新路径。目前,欣旺达移动储能车已完成打样,将于Q3量产上市。
切换行业





正在加载...



