储能头条获悉,8月11日,中国绿发投资集团有限公司2025年第12批集中采购招标项目招标公告发布,招标人是中国绿发投资集团有限公司及直属项目公司,为中绿电若羌50万KW200万Kwh储能项目,采购储能系统设备。
计划交货时间:2025年10月30日前全部到货,以买方下达的采购订单约定为准。
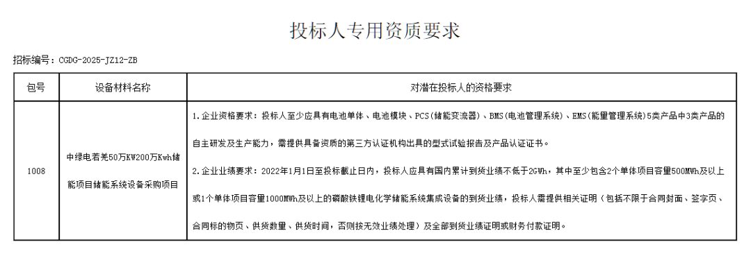
对投标人的资格要求方面,投标人至少应具有电池单体、电池模块、PCS(储能变流器)、BMS(电池管理系统)、EMS(能量管理系统)5类产品中3类产品的自主研发及生产能力,需提供具备资质的第三方认证机构出具的型式试验报告及产品认证证书。
企业业绩要求,2022年1月1日至投标截止日内,投标人应具有国内累计到货业绩不低于2GWh,其中至少包含2个单体项目容量500MWh及以上或1个单体项目容量1000MWh及以上的磷酸铁锂电化学储能系统集成设备的到货业绩。
附公告原文:
中国绿发投资集团有限公司2025年第12批集中采购招标项目招标公告
招标编号:CGDG-2025-JZ12-ZB
1.招标条件
本项目招标人为中国绿发投资集团有限公司及直属项目公司(以下简称“项目单位”),项目资金来自企业自有资金,并委托山东鲁能三公招标有限公司为招标代理机构。项目已具备招标条件,现对该项目进行公开招标。
2.项目概况与招标范围
详见附件。
3.投标人资格要求
3.1 本次招标要求投标人须为中华人民共和国境内依法注册的法人或非法人组织,须具有与本招标项目相应的供货能力。
3.2 本次招标不接受联合体投标。
3.3本次采购是否接受代理商应答见3.6专用资格要求。如接受代理商应答的,代理产品不得属于《机电产品国际招标投标实施办法(试行)》(商务部令2014年第1号)规定必须进行国际招标的产品。
3.4 接受代理或者外协外购产品投标时,其投标产品制造商须在境内具备相应货物的制造能力,并在人员、设备、资金等方面具有保障相应协作承制货物如期交货的能力。除特别注明外,这些资格、资质、业绩均系投标人本人或者其代理或外协产品制造商本人所拥有的权利权益。
3.5 投标人及其投标产品须满足如下通用资格要求:
(1)投标产品原厂商必须具有生产投标产品所需的生产场地、生产设备、生产人员、产品及元器件检测能力。本招标活动不接受贴牌代工以及任何分包、转包行为的投标。
(2)在与规范相同或较规范更严格的条件下,投标产品的投运数量或供货数量及其成功运行时间满足招标文件的要求。如同一包内存在不同类别的产品,除外购外协的产品外,则投标人须分别满足包内各类别产品的资格要求;对于外购外协的产品,产品原厂商应满足本公告资质相关业绩要求。
(3)取得国家法律、法规、部门规章及规范标准规定的有效许可证。取得招标文件要求的有效认证证书。
(4)法定代表人或单位负责人为同一人或者存在控股、管理关系的不同单位,不得参加同一标包投标或者未划分标包的同一招标项目投标。
(5)根据中国绿发投资集团有限公司《供应商关系管理办法》、《关于供应商不良行为处理情况的通报》的规定,不存在导致其被暂停中标资格或取消中标资格的不良行为且在处理有效期内;不得存在《招标投标法》第53条所列违法行为。
(6)根据最高人民法院、国家发改委等9部门联合印发的《关于在招标投标活动中对失信被执行人实施联合惩戒的通知》的规定,投标人不得被人民法院列为失信被执行人。
(7)投标人不得被市场监督管理机关在国家企业信用信息公示系统中列入严重违法失信企业名单或列入经营异常名录信息。
3.6 投标人及其投标产品须满足相应招标货物的专用资格要求如下:
详见附件。
3.7 本次招标不接受代理投标。
3.8 各投标人均可就本次招标的部分或全部标包投标。
3.9 其他要求:无
4.招标文件的获取
4.1本次实行发售电子版招标文件,不再出售纸质招标文件,所有招标文件及其电子版的版权均归招标人所有,不得转让。
4.2凡有意参加投标者,请于2025年8月7日下午18时至2025年8月14日下午17时(北京时间,下同),登录中国绿发电子商务平台(https://bidding.cgdg.com,使用谷歌浏览器,下同)注册(新用户)、报名,并在线上缴纳标书费,成功后可进行报名,并下载招标文件。
4.2.1报名的具体流程:登录平台→顶部点击采购项目管理→项目清单→选择批次→投标管理→在线报名,具体操作参照首页-投标指引。
电子商务平台注册、报名、招标文件上传、签章、加密等操作问题请联系:0531-83160777。投标人注册账号审核需要一定的时间,请潜在投标人高度重视。由于没有及时注册账号导致获取招标文件失败,由投标人自行承担相关责任。
4.2.2投标人须凭中招互连APP办理项目后续电子投标事宜,未进行注册的投标人在“首页→CA办理”页面在线办理相关事宜,后续所有流程全部扫码登录,扫码签章,扫码加密。
中招互连APP移动CA办理、印章制作、印章授权、扫码使用等问题,请联系400-666-4230。
投标人应妥善保管中国绿发电子商务平台账号和密码,因账号或密码保管不当造成的损失,由投标人自行承担。
4.3招标文件(电子文件)售价:每包300元。文件售后不退。
购买招标文件采用线上缴纳标书费方式。供应商选择需缴纳标书费的包数据,点击按钮“缴纳标书费”,弹出标书费缴纳弹窗,点击“生成支付二维码”按钮,出现二维码,手机扫描二维码进行支付。详见首页→操作说明→供应商投标操作手册-缴纳标书费及递交保证金。
5.投标文件的提交
5.1投标文件递交(提交)的截止时间(投标截止时间,下同)为2025年8月27日19时30分。(截标时间即开标时间)
投标文件递交方式:将电子投标文件递交(上传)至中国绿发电子商务平台,具体要求如下。
5.2中国绿发电子商务平台递交(上传)要求:电子投标文件提交中国绿发电子商务平台,命名格式为包X-投标人全称-XX文件(XX文件指开标/报价/技术/商务/保证金文件)。必须在不可编辑PDF电子版投标文件首页-加盖电子公章。
中国绿发电子商务平台电子签章、加密功能开发并部署完成,请各投标人使用中招互连APP投标版进行投标文件签章操作,并加密上传,具体操作请查看招标文件附件或通过电子商务平台-下载专区下载《中招互连投标版APP手册》、《电子签章操作手册》。
根据档案管理的要求,电子投标文件必须从封皮页开始,逐页连续编写页码,包括封皮、目录、夹装在其中的各种证书影印件、图纸等都必须整体连续编页,不得中断。(如:投标文件共100页,必须从1至100连续编页。)
投标人在中国绿发电子商务平台回标时填写的含税总报价、税率等必须与开标文件(即投标函及附录)完全一致。
为避免各投标人的投标文件因网络拥堵等原因造成递交失败,请在上述规定时间内尽量提前、错时递交您的投标文件。
5.3投标截止时间之前未将投标文件递交(上传)至中国绿发电子商务平台的投标人不予受理。不接受电子邮件或邮寄方式递交投标文件及投标文件的修改文件。
5.4投标人在递交(上传)电子版投标文件前,须自行检查确认该电子版投标文件内容可读。对于不可读取的电子版内容将不作评审。
5.5本批次投标文件以电子签章的不可编辑PDF电子版应答文件为准。
5.6未按本公告要求获取招标文件的投标,招标人将不予受理。
6.发布公告的媒介
本次招标公告在中国绿发电子商务平台(https://bidding.cgdg.com,使用谷歌浏览器)、中国招标投标公共服务平台(www.cebpubservice.com)上发布
7.联系方式
电子商务平台注册、报名、招标文件上传、签章(支持公章、法人章、法人签字任意位置签署)、加密等操作问题请联系:0531-83160777。
中招互连APP移动CA办理、印章制作(含公章、法人章、法人签字)、印章授权、扫码使用等问题,请联系400-666-4230,24小时紧急联系电话13811262717。
招标代理机构:山东鲁能三公招标有限公司
地址:济南市经三路16号
联系人:孙善彧、唐兆琪
联系方式:0531-83168618、0660
电子邮件:sun_shanyu@cgdg.com
8.合规声明
本招标文件符合国家现行法律法规规定,若国家颁布新的法律法规或对现有法律法规进行修订,以新颁布或修订后的法律法规规定为准。
2025年8月
附表一

附表二

切换行业





正在加载...



