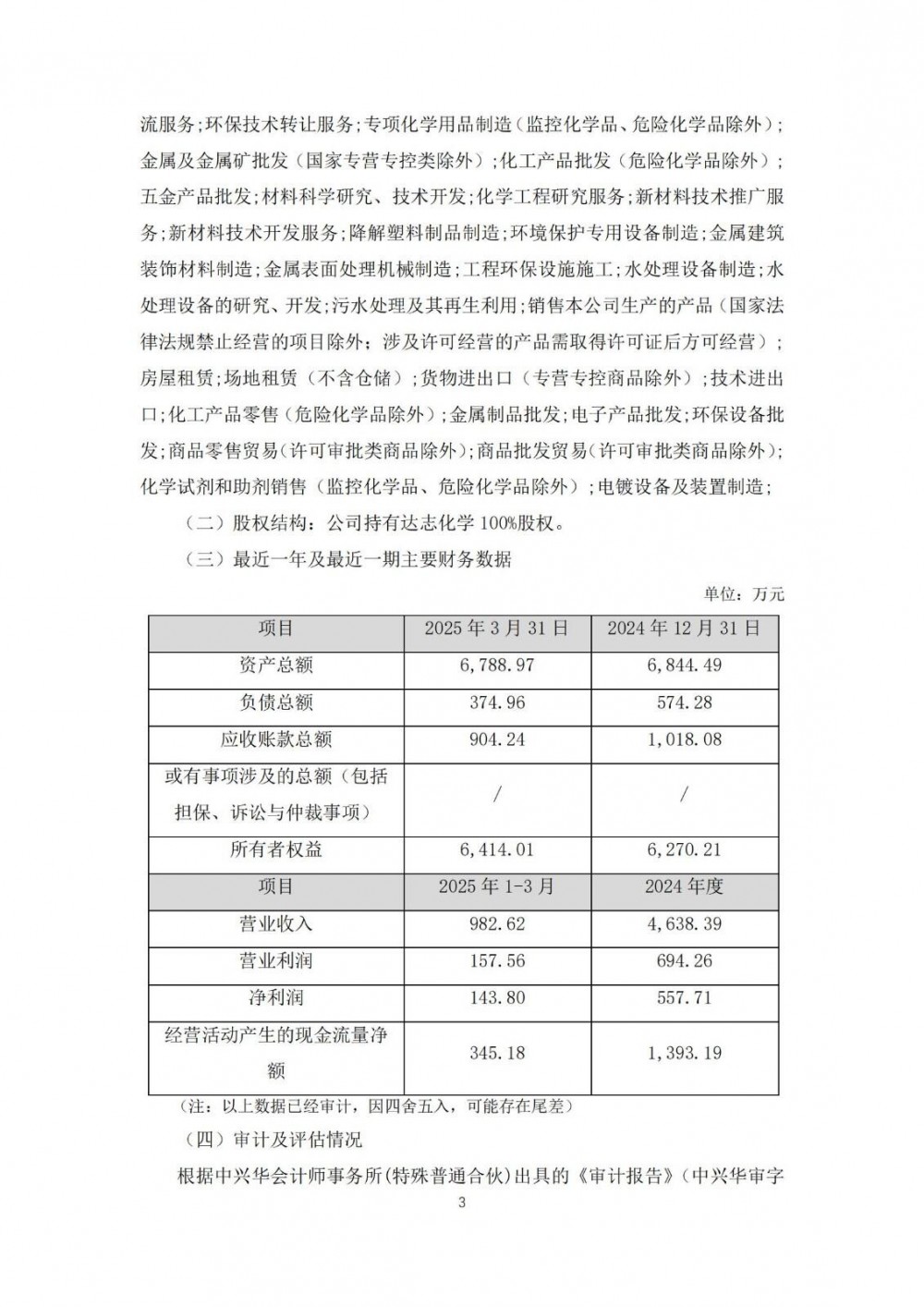
8月12日,领湃科技发布公告称,公司拟在公共资源交易中心以公开挂牌方式转让所持全资子公司达志化学100%股权。经中威正信(北京)资产评估有限公司评估,截至评估基准日2025年3月31日,达志化学股权全部权益的评估价值为6,843.58万元。本次公开挂牌转让以评估价值为依据,挂牌转让底价为6,843.58万元,最终交易价格及交易对方以最终公开挂牌成交结果为准。
公告显示,湖南领湃科技集团股份有限公司持有广东达志化学科技有限公司(以下简称“达志化学”)100%股权,达志化学是目前公司体系内唯一一家从事表面工程化学品业务的子公司。基于公司战略方向的转型,更加专注于储能电池和系统以及储能、光伏配储、光储充一体化EPC等新能源综合服务业务的发展,公司拟公开挂牌转让全资子公司达志化学100%股权。
领湃科技表示,公司目前集中力量发展储能电池和系统以及储能、光伏配储、光储充一体化EPC等新能源综合服务业务,本次挂牌转让达志化学100%股权后,公司将不再从事表面工程化学品业务,缩小公司管理半径。此次股权交易将优化公司资产配置,进一步提升公司资产流动性,优化公司整体资产结构。交易所得款项将回笼资金,用于公司日常经营周转,拓展储能业务板块,推动公司转型。
原公告如下:





切换行业






正在加载...



