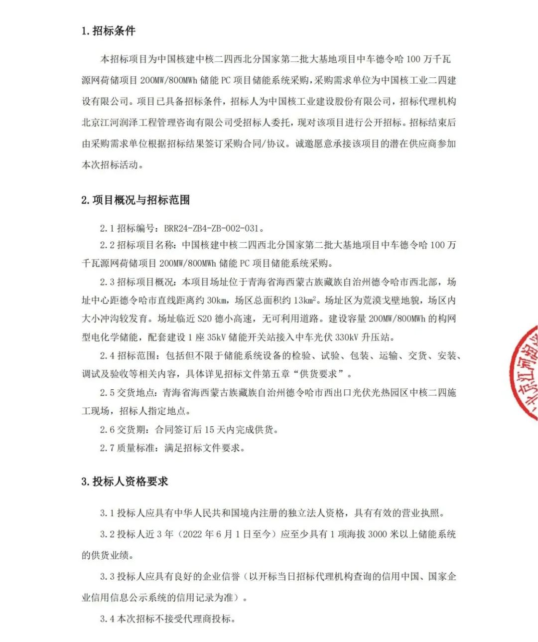
储能头条获悉,8月18日,中国核建中核二四西北分国家第二批大基地项目中车德令哈100万千瓦源网荷储项目200MW/800MWh储能PC项目储能系统采购-中标候选人公示。
中标候选人第 1 名: 青海中车四方所新能源科技有限公司;
中标候选人第 2 名:楚能新能源股份有限公司;
中标候选人第 3 名:厦门科华数能科技有限公司。
据招标公告显示,中国核建中核二四西北分国家第二批大基地项目中车德令哈 100 万千瓦源网荷储项目 200MW/800MWh 储能 PC 项目储能系统采购,本项目场址位于青海省海西蒙古族藏族自治州德令哈市西北部,建设容量 200MW/800MWh 的构网型电化学储能,配套建设 1 座 35kV 储能开关站接入中车光伏 330kV 升压站。
招标范围:包括但不限于储能系统设备的检验、试验、包装、运输、交货、安装、调试及验收等相关内容。
附中标公告和招标公告:






切换行业






正在加载...


