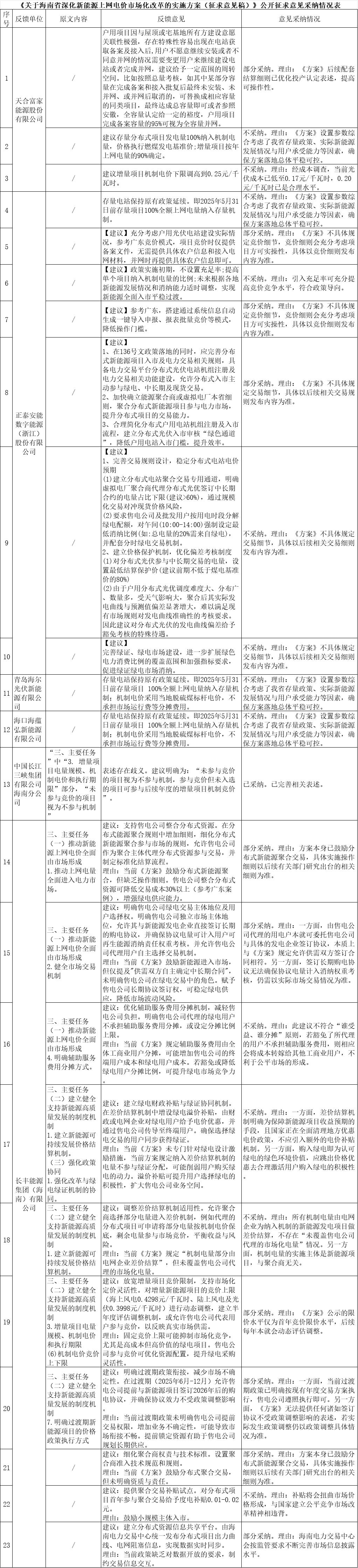
储能头条获悉,8月25日,海南省发改委的公开信息显示,共收到23条关于《关于海南省深化新能源上网电价市场化改革的实施方案(征求意见稿)》的意见,经研究,采纳和部分采纳11条,未采纳12条。
其中采纳或部分采纳的部分意见包括:
关于户用项目全容量认定
建议给户用项目给予一定范围的周转空间。比如按照总量考核,如其中某部分容量在完成备案和接入批复后最终未安装、未并网、或并网后取消的,可替换成相应容量的同类项目,最终达成总容量即可或者参照安徽,全容量认定给一定的裕度,户用项目完成备案容量的95%可视为全容量并网。
采纳意见:《方案》后续配套结算细则已优化投产认定表述,提高可操作性。
关于售电公司整合分布式资源
建议支持售电公司整合分布式资源。在分布式能源聚合规则中增加细则,细化分布式新能源聚合参与市场的规则,允许售电公司作为聚合主体代理分布式资源参与交易,并制定标准化结算流程。
采纳意见:方案本身已鼓励分布式新能源聚合交易,具体实施操作细则以后续有关部门研究出台的相关细则为准。
关于售电公司绿电交易主体地位及用户选择权
建议明确售电公司绿电交易主体地位及用户选择权。明确售电公司独立市场主体地位,允许其与新能源发电企业直接签订长期的购电协议,并确保协议电量可计入用户可再生能源消纳责任权重考核。并允许售电公司代理用户自主选择交易机制。
采纳意见:一方面,由售电公司代理的用电户本就可委托售电公司与具体的发电企业签订协议,本质上与《方案》规定允许供需双方签订合同相符。另一方面,签订长期购电协议无法确保协议电量计入消纳权重考核,仍需以实际市场交易情况为准。
关于售电公司绿电交易主体地位及用户选择权
建议放宽增量项目竞价限制,支持市场化定价灵活性。对增量新能源项目的竞价上限(海上风电0.4298元/千瓦时、陆上风电及光伏0.3998元/千瓦时)进行动态调整,建立半年度评估调整机制,或允许售电公司代表用户参与竞价,以反映真实市场供需。
采纳意见:《方案》公示的限价水平仅为首年竞价限价水平,后续每年本就会动态评估调整。
关于过渡期政策衔接
建议明确过渡期政策衔接,减少市场不确定性。在过渡期(2025年6月-12月)允许售电公司提前与新能源项目签订2026年后的购电协议,并确保协议效力不受政策调整影响。
采纳建议:一方面,当前过渡期政策已明确按现有年度交易方案执行,售电公司遵照执行即可。另一方面,《方案》无法提供任何诸如签订协议不受政策调整影响的表述,若实际发生政策调整仍以政策调整具体情况为准。
原文如下:
海南省发展和改革委员会关于《关于海南省深化新能源上网电价市场化改革的实施方案(征求意见稿)》公开征求意见情况
在《关于海南省深化新能源上网电价市场化改革的实施方案(征求意见稿)》公开征求意见的时间期限内(2025年7月10日至2025年7月24日),我委收到23条反馈意见。经研究,采纳和部分采纳11条,未采纳12条。
附件:《关于海南省深化新能源上网电价市场化改革的实施方案(征求意见稿)》公开征求意见采纳情况表
海南省发展和改革委员会
2025年8月25日
(此件主动公开)

来源:海南省发展和改革委员会
切换行业




正在加载...



