9月28日,山西综改区潇河产业园40万千瓦/80万千瓦时构网型储能项目EPC总承包工程招标公告发布。
山西综改区潇河产业园40万千瓦/80万千瓦时构网型储能项目位于山西综改区220千伏张花营变电站附近。拟选场址附近区域总体地势较高,且起伏不大,便于独立储能电站布局,距离220千伏张花营变电站较近,地理位置优越,交通方便。推荐位置位于220千伏张花营变电站西南侧,用地面积约70.76亩。太原智储220kV升压站作为电网新建汇集站点,接入条件良好。
山西综改区潇河产业园40万千瓦/80万千瓦时构网型储能项目建设容量为800MWh,建设功率为400MW,储能电站分为储能场地区域和220kV升压站区域。储能场地区域采用户外一体舱布置,电池舱与PCS舱分舱布置,电池选用磷酸铁锂电池,PCS舱采用变流升压一体结构。储能电池舱经PCS交直流转换逆变升压后接入升压变电站35kV母线,35kV母线汇流后升压至220kV ,220千伏升压站部分采用2台200MVA主变,以1回220kV线路就近接入太原智储220kV升压站220KV母线实现并网。
本工程发包采用EPC总承包的方式。本工程为交钥匙工程,投标人负责项目初步设计至工程竣工验收、并网投产为止与本项目相关的一切工作及费用。
投标人的基本工作范围是提供一个完整的、符合运行要求的储能电站系统(品牌由招标人审定)、220kV变电站及220kV送出线路所需的勘测、初步设计、施工图、设备、材料、机械、电气、仪表控制、土建、建筑、总图运输、采暖、通风、空调、给排水的设计和施工安装所有子项工程。包括但不限于:220kV变电站全部设备及材料供应、运输、储存、安装;220kV变电站设备和储能设备设施的水、电、暖、通讯、地基处理、基础沉降、土建及建筑工程;解决阻工问题等所有协调工作及相关费用;配合发包人完成与本工程相关的开竣工手续、工程技术服务、人员培训、试验、调试(含全部涉网试验及验收)、检验、验收(含质检验收)、售后服务、试运行、消缺、竣工验收、竣工资料移交和最终交付运行等所有工作。质保期的相关服务(包含质保期内所有备品备件、专用工具采购供应以及相关的技术资料整理)等工作。
完成环保(施工及验收)、水保(施工及验收)、消防及火警(检测、图纸审查、验收等)、特种设备(告知、验收、取证)等相关工作。
原公告如下:
山西综改区潇河产业园40万千瓦/80万千瓦时构网型储能项目EPC总承包工程招标公告
招标编号:HNZB2025-09-2-264
项目所在地区:山西综改区潇河产业园
1. 招标条件
本招标项目为山西综改区潇河产业园40万千瓦/80万千瓦时构网型储能项目EPC总承包工程,项目资金已经落实,招标人为太原华景和顺新能源有限公司。本项目已具备招标条件,现对山西综改区潇河产业园40万千瓦/80万千瓦时构网型储能项目EPC总承包工程进行公开招标。本项目经招标人或其上级股东主体投委会或股东会决议通过,备案完成,电网并网接入专题报告审批通过,则本次招标生效,如不通过,则本次招标无效。
2. 项目概况与招标范围
2.1项目概况
山西综改区潇河产业园40万千瓦/80万千瓦时构网型储能项目位于山西综改区220千伏张花营变电站附近。拟选场址附近区域总体地势较高,且起伏不大,便于独立储能电站布局,距离220千伏张花营变电站较近,地理位置优越,交通方便。推荐位置位于220千伏张花营变电站西南侧,用地面积约70.76亩。太原智储220kV升压站作为电网新建汇集站点,接入条件良好。
山西综改区潇河产业园40万千瓦/80万千瓦时构网型储能项目建设容量为800MWh,建设功率为400MW,储能电站分为储能场地区域和220kV升压站区域。储能场地区域采用户外一体舱布置,电池舱与PCS舱分舱布置,电池选用磷酸铁锂电池,PCS舱采用变流升压一体结构。储能电池舱经PCS交直流转换逆变升压后接入升压变电站35kV母线,35kV母线汇流后升压至220kV ,220千伏升压站部分采用2台200MVA主变,以1回220kV线路就近接入太原智储220kV升压站220KV母线实现并网。
2.2计划工期
计划开工日期:2025年11月(具体开工日期以实际日期为准),工期270日历天。
2.3招标范围
本工程发包采用EPC总承包的方式。本工程为交钥匙工程,投标人负责项目初步设计至工程竣工验收、并网投产为止与本项目相关的一切工作及费用。
投标人的基本工作范围是提供一个完整的、符合运行要求的储能电站系统(品牌由招标人审定)、220kV变电站及220kV送出线路所需的勘测、初步设计、施工图、设备、材料、机械、电气、仪表控制、土建、建筑、总图运输、采暖、通风、空调、给排水的设计和施工安装所有子项工程。包括但不限于:220kV变电站全部设备及材料供应、运输、储存、安装;220kV变电站设备和储能设备设施的水、电、暖、通讯、地基处理、基础沉降、土建及建筑工程;解决阻工问题等所有协调工作及相关费用;配合发包人完成与本工程相关的开竣工手续、工程技术服务、人员培训、试验、调试(含全部涉网试验及验收)、检验、验收(含质检验收)、售后服务、试运行、消缺、竣工验收、竣工资料移交和最终交付运行等所有工作。质保期的相关服务(包含质保期内所有备品备件、专用工具采购供应以及相关的技术资料整理)等工作。
完成环保(施工及验收)、水保(施工及验收)、消防及火警(检测、图纸审查、验收等)、特种设备(告知、验收、取证)等相关工作。
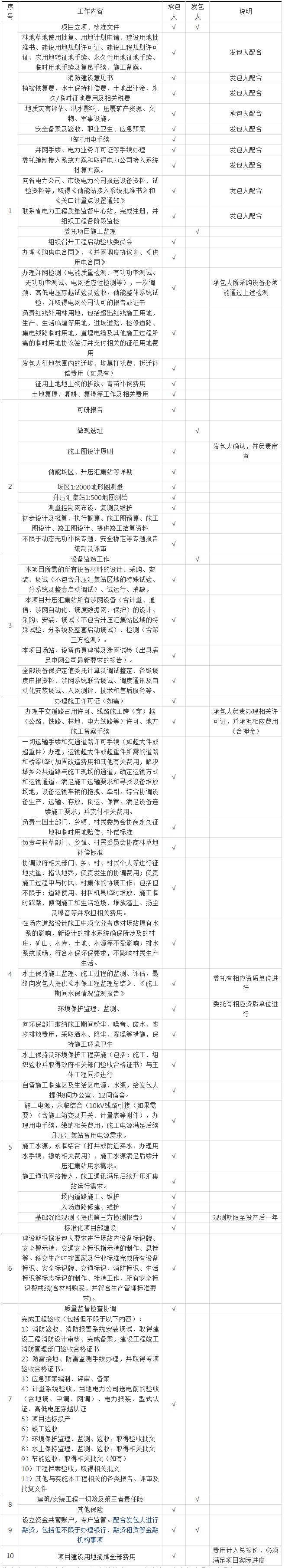
招标人已完成工作不包含在本次招标内容中,除招标人已完成工作外的所有和本项目有关的工作全部属于投标范围(详见发包人与承包人责任分工表)
具体招标范围包括并不限于以下内容:
(1) 勘察设计:220kV储能升压汇集站及进站道路、储能系统及220kV送出线路,含勘察测绘、初步设计、初步设计概算、执行概算、施工图设计、施工图预算、竣工图出版整理及竣工结算、设计类现场技术服务等的设计及管理工作,设计需得到发包人书面批准实施。承包人需完成技术交底、设计工代,派出设计代表驻现场解决施工出现的与设计相关的技术问题等现场服务工作,以及根据现场地形及征地调整所进行的动态设计工作,与本工程全容量并网及竣工相关的所有工作。承包人不能私自更改项目可研、初步设计方案,如发生技术变更,变更方案必须报监理及发包人书面同意后才能实施。
(2) 设备、材料供货:承包人承担整个项目所需的220kV储能升压汇集站、储能系统设备(品牌由招标人审定)、220kV送出线路(含对侧220kV间隔扩建)、电缆(含光缆)、电缆终端(中间)接头、SVG、涉网设备、计算机监控与保护、通信、通讯及计量设备等的采购、运输,承包人负责本招标项目的所有设备及材料的卸货、二次倒运(含堆场)、场内外运输、保管、管理及移交等工作。
(3)建筑安装工程施工:承包人负责工程范围内所有建筑、安装和调试(不包含升压汇集站区域的特殊试验、分系统及整套启动调试)工作,负责配合由招标人委托第三方进行的工程各类检验、试验、检测等,系统调试和启动试运工作,负责工程单体调试、负责地方相关部门、电力质监部门和电网公司的验收工作,负责环保措施实施、水保措施实施、职评安评措施实施、环保环评、消防、防雷、防洪等方案设计、实施和验收及其他专项验收工作(招标人已完成工作不包含在EPC工程范围之内)。按国家及行业标准完成所有设备标识、安全标识牌、交通标识、消防标识、生活标识等标志标识的制作、挂牌工作、所有安全标识警戒线(含材料购买,并符合基建、生产管理标准要求)。
(4)设备的试验及调试(如有需要,则包含升压汇集站特殊试验、升压汇集站分系统调试、升压汇集站整套启动调试):包括但不限于各规格电缆、电气一次设备系统、电气二次设备系统、通讯系统、消防系统、后台监控系统、视频监控系统安装设备及保护定值整定等。场区内所有设备及线路“五遥”(遥测、遥信、遥调、遥控、遥视)功能接入升压汇集站并配合调试;一次调频装置性能测试并通过电网验收,满足发包人后台数据远程传输要求;设备第三方检测,稳控装置、继电保护整定的计算、SVG性能测试,AVC/AGC性能测试,通信工程技术服务,电能质量测试、场站电磁暂态仿真建模、机电暂态仿真建模、二次安防等保测评、储能区相关试验、涉网试验等。所提供的并网检测服务满足国家、行业、国家电网的相关要求。
配合发包人办理并网手续包括不限于设备编号、线路命名、电能质量测算、保护定值、电能表计及相关设备的校验和验收、电力公司并网验收、电力工程质量监督检查并取得最终监督报告和并网协议、并网调度协议、电力业务许可证及购售电合同办理、送出工程交叉跨越手续配合办理等,承担本项目涉及的审查及验收相关费用。
(5)质保期内由承包人责任造成的缺陷处理等工作。
(6)负责合同中没有约定但为了完成项目建设、验收、投产和顺利移交而必须完成的工程相关的工作。
(7)按照要求配合发包人完成项目专项审批和验收手续及与项目相关的其他手续办理。
(8)负责在设计、采购、施工、验收阶段要将接入集控中心的工作统筹安排到各阶段工作中,保证场站各系统各设备接入集控中心的合理性、完整性、全面性。确保场站与集控中心同步投运。
(9)负责本工程的智慧场站建设,包含5G网络覆盖。项目建设过程中必须使用智慧工地平台,施工现场施行门禁管理,设置必要的打卡及人脸识别系统。
(10)本项目配置安全生产视频监控系统,要求主体工程开工前,安全生产视频监控系统具备使用条件。
注:本招标文件所附设备“技术规范书”中,招标人/方是指本工程发包人/方,投标人/方是指承包人。
除上述明确要求外,包括但不限于储能场区、配套220kV升压汇集站勘察设计,以及与项目有关的全部设备和材料的采购供应、检测、建筑及安装工程施工、项目管理、调试、试运行、移交生产、培训、验收(包括阶段验收、相关专项验收及竣工验收等)、工程质量保修期的服务等内容,具体招标范围详见招标文件第六章发包人要求。
附表:发包人与承包人责任分工表

注:表格中未明确,但为保证本工程完整性所不可或缺的工作全部由承包人承担。
2.4工程质量要求
符合国家、行业或地方验收标准并满足设计文件及其他相关规范的要求。
3. 投标人资格要求
3.1 通用资格条件
3.1.1 投标人为中华人民共和国境内合法注册的独立法人或其他组织,具有独立承担民事责任能力,具有独立订立合同的权利;
3.1.2 投标人财务、信誉等方面应具备下列条件:
(1) 没有处于被责令停产、停业或进入破产程序,生产经营正常且具备合同履约能力;
(2) 没有处于行政主管部门、中国华能集团有限公司系统内单位相关文件确认的禁止投标的范围和处罚期内;
(3) 在信用中国网站近三年没有串通投标或骗取中标或严重违约处罚记录,没有经有关部门认定的因其施工引起的重大及以上质量事故或重大及以上安全事故;
(4) 未被市场监督管理部门在全国企业信用信息公示系统中列入严重违法失信企业名单或者严重违法企业名单;
(5) 未被最高人民法院在“信用中国”网站(www.creditchina.gov.cn)或各级信用信息共享平台中列入失信被执行人名单;
(6) 与招标人存在利害关系可能影响招标公正性的法人、其他组织或者个人,不得参加投标;单位负责人为同一人或者存在控股、管理关系的不同单位,不得参加在同一标段投标或者未划分标段的同一招标项目投标。
3.2 专用资格条件
3.2.1 资质等级要求:
3.2.1.1投标人或投标联合体中承担施工任务的单位须具有建设行政主管部门核发的电力工程施工总承包壹级及以上资质。同时须具有建设行政主管部门核发的安全生产许可证且在有效期内。
3.2.1.2投标人或投标联合体中承担设计任务的单位须具有建设行政主管部门核发的工程设计综合甲级资质或工程设计电力行业乙级及以上资质或工程设计电力行业(送电工程、变电工程)乙级及以上资质;
3.2.2 项目经理要求:投标人须提供拟任项目经理建设行政主管部门核发有效期内的一级建造师(建筑工程或机电工程专业)注册证书(注册为本单位),一级建造师打印电子证书后,应在个人签名处手写本人签名,未手写签名或与签名图像笔迹不一致的,该电子证书无效; 具有并提供《安全生产考核合格证书》(B类)。
3.2.3本工程接受联合体投标。联合体投标的,应满足下列要求:联合体成员不超过2家,联合体投标须明确牵头人,联合体可以由一家设计单位和一家施工单位组成。
3.2.4投标人若独立投标,需同时满足全部资质要求,并同时提供相关证明。
4. 招标文件的获取
获取时间:从2025年9月28日09:00起至2025年10月9日17:00止。
获取方式:
4.1 下载安装投标管家:投标人在华能集团电子商务平台首页(https://ec.chng.com.cn)“服务中心-->下载专区”下载并安装投标管家。
4.2 购买:在招标文件发售期内线上购买招标文件。登录投标管家,选择参与的项目购买文件。
4.3 联系人:投标人在购买招标文件页面务必填写本次投标的业务联系人,在发标、澄清、评标期间等环节的通知,将以短信形式发送到该联系人手机上。
4.4 下载:招标文件费用支付成功后,点击“招标文件-->文件下载”,在点击确认下载后便可获得招标文件。
4.5 客服电话400-010-1086。
4.6 招标文件费:招标文件每标段售价0元。
5. 投标文件的递交
5.1 递交截止时间:2025年11月7日9时00分整(北京时间)。
5.2 递交方式:通过中国华能集团有限公司电子商务平台(https://ec.chng.com.cn)智能招评标系统投标管家递交文件。
6. 开标时间及地点
开标时间:2025年11月7日9时00分整(北京时间)。
开标地点:中国华能集团有限公司电子商务平台(https://ec.chng.com.cn)。到开标时间后,在华能集团电子商务平台上集中解密。递交过程记录在案,以存档备查。
7. 其他
7.1 发布招标公告的媒介。
本次公告在中国招标投标公共服务平台(http://www.cebpubservice.com/)、中国华能集团有限公司电子商务平台(https://ec.chng.com.cn)发布。因轻信其他组织、个人或媒介提供的信息而造成的损失,招标人、招标代理机构概不负责。
7.2注册、登录
7.2.1. 本项目采用线上招标,投标人须访问华能集团电子商务平台完成注册、交费、下载文件等有关操作,采用以下方式登陆:
(1)通过华能平台的用户名、密码登录。
7.2.2. 未在中国华能集团有限公司电子商务平台注册过的新供应商请点击“用户注册 ”按钮完成注册流程。供应商注册成功后,还需申请成为潜在供应商,申请后请耐心等待中国华能集团有限公司电子商务平台运维人员的审核,审核结果会以短信形式发送通知,只有审核合格的供应商才能参与中国华能集团有限公司电子商务平台相关业务。
7.3 CA证书办理及驱动下载
CA证书用于确保招标投标过程文件合法性及投标文件保密性。没有办理 CA证书,将无法加解密投标文件,也无法参加网上开标。
投标单位须凭“中招互连”APP办理CA证书相关事宜。如未安装“中招互连”APP,请在华能集团电子商务平台“服务中心-->下载专区”,先下载并安装投标管家;安装完毕后打开投标管家,在页面右下角点击立即开通。使用手机扫码下载、注册“中招互连”APP,并自助办理CA证书。根据提示即可在线办理相关事宜。扫码签章、扫码加密等所有流程全部使用中招互连APP操作。如有问题,请联系客服电话:4000809508。
7.4 投标文件的递交注意事项
7.4.1. 逾期送达的投标文件,中国华能集团有限公司电子商务平台将予以拒收。
7.4.2. 投标人请于递交截止时间前登陆中国华能集团有限公司电子商务平台进入投标文件递交页面。投标人的电脑和网络环境应当按照招标文件要求自行准备,因投标人电脑配置或网络环境不符合招标文件要求而导致递交解密失败的,产生的后果由投标人自行承担。
7.4.3.投标文件递交(提交)的截止时间同投标截止时间。电子投标文件逾期上传或者未成功上传指定信息平台,招标人不予受理。招标人和招标代理机构不对投标人上传投标文件失败负责。温馨提示:为避免大量投标人同一时间内上传投标文件造成系统拥堵,保证投标文件成功上传指定信息平台,建议投标人至少提前2天开始上传,确保上传成功。
8. 监督部门
企业管理与法律合规部。
9.联系方式
招标人:太原华景和顺新能源有限公司
地址:山西转型综合改革示范区潇河产业园
联系人:梁女士
电话:19162380968
招标代理机构:华能招标有限公司
地址:北京市昌平区北七家镇七北路10号
联系人:张先生、李女士
电 话:010-81917443
电子邮件:3323621623@qq.com
切换行业





正在加载...



