储能头条为您精选一周内储能企业代表性的事件,欢迎读者朋友在文末“写留言”处,与我们互动、交流、探讨。


储能政策
1、国家政策
工信部等八部门:要求科学合理布局氧化铝、铜冶炼、碳酸锂等项目
9月28日,工业和信息化部等八部门印发《有色金属行业稳增长工作方案(2025—2026年)》。其中提到,通过设立绿色通道等方式,依法依规加快矿产资源开发项目核准、备案、节能审查、环评、安全设施设计审查等进程,完善生产要素保障,强化矿产资源开发利用项目建设情况调度,推进在建项目投产、在产项目扩能、新项目建设。科学合理布局氧化铝、铜冶炼、碳酸锂等项目,避免重复低水平建设,提高投资的精准性和有效性。(来源:工业和信息化部)
2、地方政策
优化新能源及储能中试平台布局!《广西中试平台体系创新发展实施方案(2025—2027年)》印发
9月29日,广西壮族自治区科学技术厅印发《广西中试平台体系创新发展实施方案(2025—2027年)》,优化中试平台布局。面向人工智能、高端装备制造、先进新材料、新一代信息技术、绿色化工、新能源及储能、生物医药、现代特色农林业、低空经济、海洋经济以及绿色低碳技术等重点领域,按照一链一基地布局自治区级中试基地。支持产业链龙头企业牵头建设重大中试平台,力争在新材料、装备制造等优势产业领域创建国家级制造业中试平台。到2027年,新增自治区级中试基地(平台)30家以上。(来源:广西壮族自治区科学技术厅)
新疆石河子:重点突破可再生能源、储能等领域关键技术
近日,第八师石河子市人民政府发布关于《国家碳达峰试点(石河子经济技术开发区)实施方案》面向全社会征求意见公示。提出推进新型电力储能技术、多元耦合智慧互联柔性电网等零碳电力技术升级和氢能“制-储-输-用”全链条技术、生物质高附加值再造技术等零碳非电全链条技术创新研发,重点突破可再生能源、储能、氢能、新材料、碳捕集利用与封存等领域关键技术,推广应用二氧化碳加氢制甲醇等化工利用技术。(来源:第八师石河子市人民政府)
河北“136号文”:老项目配储,新项目鼓励租赁
9月26日,河北省发改委正式印发《河北南网深化新能源上网电价市场化改革实施方案》《冀北电网深化新能源上网电价市场化改革实施方案》《河北省深化新能源上网电价市场化改革增量新能源项目竞价工作方案》。正式文件表示,不得向新能源不合理分摊费用。取消新能源强制配置储能要求,2025年2月9日前批复的新能源项目全生命周期配建(租赁)储能;2025年2月9日后批复的项目不再要求强制配置储能,鼓励通过租赁独立储能容量等方式配置调节资源,提升新能源调节性能。(来源:河北省发展和改革委员会)
湖南:支持益阳相关企业或园区建设虚拟电厂通过电力市场化交易打造源荷储协同互动模式
9月22日,湖南省人民政府办公厅发布关于印发《支持益阳市高端电子元器件产业高质量发展的若干措施》的通知。文件明确,支持益阳市相关企业或园区建设虚拟电厂并通过电力市场化交易打造源荷储协同互动模式。支持益阳市高端电子元器件企业按规划技术原则建设220千伏专用变电站;支持通过市场化交易方式购买绿电和可再生能源绿色电力证书。推行网上审批、并联审批和投资项目“容缺审查+承诺制”,推动园区规划环评与项目环评联动,加快安全生产“三同时”审查手续办理速度。(来源:湖南省人民政府)
0.8元/千瓦时!浙江余姚2025年工业、企业计划性移峰填谷和用户侧储能调峰补贴实施方案
9月25日,浙江余姚市发展和改革局印发《余姚市2025年工业企业计划性移峰填谷和用户侧储能调峰补贴实施方案》,计划性移峰填谷补贴标准为全时段移峰填谷补贴,按照企业在计划性移峰填谷时段(早峰08:00-11:00、腰荷13:00-17:00、晚峰17:00-22:00),单日实际平均移峰负荷给予补贴。移峰负荷达到100-500kW(含),给予10元/千瓦补贴;移峰负荷达到500kW-5000kW(含),给予12元/千瓦补贴;移峰负荷达到5000kW-1万kW(含),给予15元/千瓦补贴;移峰负荷达到1万kW以上,给予一次性补贴20万元/日。晚峰移峰专项补贴,按照企业在晚峰时段(17:00-22:00)实际平均移峰负荷下降情况,给予额外1元/千瓦补贴。用户侧储能调峰补贴标准为按储能设备有效响应放电电量(以国网浙江省电力有限公司用电信息采集系统记录的反向电量数据为依据),给予0.8元/千瓦时补贴。(来源:余姚市发展和改革局)
最高奖励500万元!广州发布支持新型储能产业发展资金管理办法
9月30日,广州市发展和改革委员会发布关于印发支持新型储能产业发展资金管理办法的通知。其中奖励标准提到,支持面向新型储能关键核心技术攻关、关键零部件研制、产业化推动应用、创新资源整合等需求,对于获得国家发展改革委批复(认定)的在广州市建设的产业创新中心、工程研究中心、企业技术中心,一次性给予500万元奖励;对于获得广东省发展改革委批复(认定)的在广州市建设的产业创新中心、工程研究中心,一次性给予200万元奖励。(来源:广州市发展和改革委员会)
行业动态
1、国际动态
鹏成科技与波兰Get Free集团达成战略合作,签约100MWh储能项目订单
2025年9月24日,杭州鹏成新能源科技有限公司与波兰能源企业Get Free集团正式签署战略合作协议,宣布达成100MWh储能系统订单,并建立长期战略合作伙伴关系。此次合作涵盖项目开发、解决方案定制、光伏储能电站维护及电力交易运营等全链条服务,标志着鹏成科技在欧洲市场的业务拓展迈出关键一步。(来源:杭州鹏成新能源科技有限公司)
153MW/612MWh!非洲单体最大储能项目启动
当地时间9月25日,非洲单体规模最大电池储能电站——南非红沙153MW/612MWh电池储能系统项目在约翰内斯堡召开项目启动会。本次启动会的顺利召开,标志着项目由筹备阶段进入全面实施阶段。项目建成后,将极大缓解北开普省的传输和分配拥堵,且有效缓解电力短缺,进一步提升电力供应的稳定和持续性,确保当地生产生活正常开展。(来源:能建国际集团)
德国出台法规草案,将为混合电池储能项目提供补贴
近日,德国联邦网络局提出了一项法规草案,该草案允许电池储能系统享受上网补贴,即使它们并非专门存储可再生能源电力。该裁决确保,在可再生能源电力和电网电力混合储能的情况下,运营商仍可根据可再生能源发电计划获得已输送至电网的绿色电力份额的上网电价补贴。此外,运营商将为回馈电网的电量支付较低的费用。在之前的法律框架下,这是不可能的。(来源:国际能源网编译)
意大利埃尼能源进军电池制造
意大利跨国能源公司埃尼(Eni) 有意成为固定式储能系统电池制造领域的参与者。9月24 日,这家石油巨头宣布,已通过一家名为 Eni Storage Systems 的合资企业开始建设新的磷酸铁锂 (LFP) 电池工厂。埃尼储能系统公司计划在意大利南部布林迪西现有的埃尼工厂内建设一个年产能超过8吉瓦时的制造工厂。目前,该项目正在进行初步工程设计阶段,并正在进行经济、财务和许可评估。(来源:国际能源网编译)
天合储能与日本汤浅商社达成500MWh大型储能业务战略合作,加快布局日本市场
天合储能近日宣布与日本汤浅商社株式会正式签署大型储能业务战略合作协议(MOU)。根据协议,双方将从2025年起,向日本市场供应总计500MWh的大型储能系统,可满足数万户家庭一整晚的用电需求。这一合作将显著加快天合储能在日本的市场布局与业务拓展进程。(来源:天合储能TrinaStorage)
德国储能企业ADS-TEC将在德国建造1GW储能项目
德国储能企业ADS-TEC Energy GmbH宣布将在德国南部建立一个 1-GW/2-GWh 电池储能系统,预计该项目将带来可观的收入。该项目已获得当地市议会的批准,并获得了输电系统运营商的正式电网连接批准。项目开发和融资预计将于2026年中期完成。新设施预计将于2029年投入使用,但需等待监管部门的批准。此后,该系统预计将运行数十年。(来源:国际能源网编译)
2、国内动态
宁德时代与四川遂宁市人民政府签署零碳战略合作协议
2025年9月22日,中外知名企业四川行·遂宁市投资推介会暨项目签约仪式在成都举行。遂宁市委常委、常务副市长何永宏与四川时代总经理朱云峰代表双方签署零碳战略合作协议。双方将围绕“存量供应、增量产能、关联投资、零碳基建”4个方向,巩固和加强产业链供应链合作,助力遂宁成为全球新能源产业供应链配套主阵地。同时,双方还将从零碳能源、零碳制造、零碳交通、数字化系统等场景入手,携手打造“零碳遂宁”。(来源:CATL宁德时代)
易储能源——天邦达BMS联合创新研发中心正式揭牌
9月25日,深圳易储能源科技有限公司董事长刘锐、技术总监林晓波一行赴深圳市天邦达科技有限公司总部考察,双方围绕技术创新、产业协同深入交流,并完成战略合作签约与联合创新研发中心揭牌,正式开启合作新篇。(来源:深圳易储能源科技有限公司)
鸿富瀚拟投建光伏储能电站项目 总投资14.10亿元
近日,鸿富瀚发布公告称,为了持续拓展海外市场,拓展公司业绩增长点,公司拟投资设立合资公司并建设光伏储能电站项目,开展微电网业务。本项目投资总额约为14.10亿元人民币,其中,公司投资不超过11.28亿元人民币,GW公司投资不超过2.82亿元人民币。(来源:鸿富瀚)
储能数据
2025年1-8月全国动力电池装车量同比增长43.1%
8月,我国动力电池装车量62.5GWh,环比增长11.9%,同比增长32.4%。其中三元电池装车量10.9GWh,占总装车量17.5%,环比下降0.1%,同比下降10.0%;磷酸铁锂电池装车量51.6GWh,占总装车量82.5%,环比增长14.8%,同比增长47.3%。1-8月,我国动力电池累计装车量417.9GWh, 累计同比增长43.1%。其中三元电池累计装车量77.4GWh,占总装车量18.5%,累计同比下降9.7%;磷酸铁锂电池累计装车量340.5GWh,占总装车量81.5%,累计同比增长65.1%。(来源:国际能源网)
2025年1-8月全国动力和其他电池产量同比增长54.3%
8月,我国动力和其他电池合计产量为139.6GWh,环比增长4.4%,同比增长37.3%。1-8月,我国动力和其他电池累计产量为970.7GWh,累计同比增长54.3%。(来源:国际能源网)
2025年1-8月全国动力和其他电池销量同比增长58.2%
8月,我国动力和其他电池销量为134.5GWh,环比增长5.7%,同比增长45.6%。其中,动力电池销量为98.9GWh,占总销量73.5%,环比增长8.5%,同比增长44.4%;其他电池销量为35.6GWh,占总销量26.5%,环比下降1.4%,同比增长49.0%。1-8月,我国动力和其他电池累计销量为920.7GWh,累计同比增长58.2%。其中,动力电池累计销量为675.5GWh,占总销量73.4%,累计同比增长49.7%;其他电池累计销量为245.2GWh,占总销量26.6%,累计同比增长87.6%。(来源:国际能源网)
2025年1-8月全国动力和其他电池出口量同比增长48.5%
8月,我国动力和其他电池合计出口22.6GWh,环比下降2.6%,同比增长23.9%。合计出口占当月销量16.8%。其中,动力电池出口量为15.1GWh,占总出口量66.6%,环比增长1.9%,同比增长35.7%;其他电池出口量为7.6GWh,占总出口量33.4%,环比下降10.4%,同比增长5.6%。1-8月,我国动力和其他电池累计出口达173.1GWh,累计同比增长48.5%。合计累计出口占前8月累计销量18.8%。其中,动力电池累计出口为111.5GWh,占总出口量64.4%,累计同比增长30.3%;其他电池累计出口量为61.6GWh,占总出口量35.6%,累计同比增长99.0%。(来源:国际能源网)
储能标事
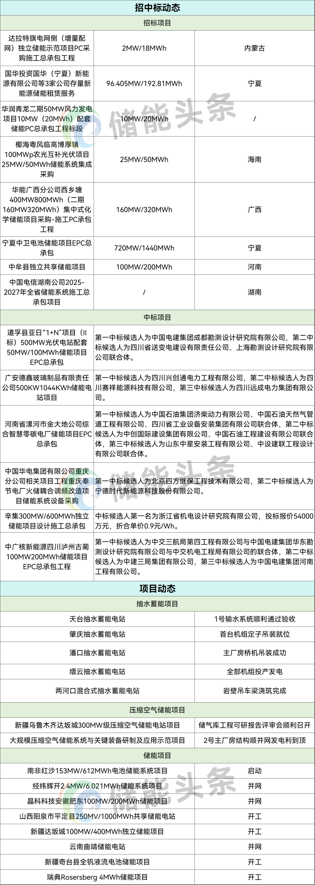
1、招标项目
2MW/18MWh!内蒙古独立储能示范项目PC总承包招标
9月29日,达拉特旗电网侧(增量配网)独立储能示范项目PC采购施工总承包工程招标公告发布。本项目为氢储能项目,配套部分电化学储能和氢燃料电池系统,项目总输入约70MW,其中60MW用于制氢,储能装机总输出2MW/18MWh,其中氢燃料电池2MW/18MWh。氢储能系统包含了电解水制氢、储氢罐区和氢燃料电池、电化学储能四个部分,建设1座制氢能力12000Nm3/h的氢工艺楼,2套2MW/18MWh氢燃料电池,3套2000m3@1.6MPa储氢系统及配套公辅设施。本项目采用增量配网电力和自治区级电力,利用现货交易的谷电制氢和充电,用电高峰或夜间用电时接受并响应达拉特旗增量配电网调度,放电和氢气发电。(来源:内蒙古自治区公共资源交易网)
96.405MW/192.81MWh!国家能源集团3家公司存量新能源储能租赁服务招标
9月29日,国华投资国华(宁夏)新能源有限公司等3家公司存量新能源储能租赁服务公开招标项目招标公告发布。国华(宁夏)新能源有限公司租赁容量:蒋家南第一风电场、宋堡第三风电场需配置15%,宋堡第五风电场需配置20%,连续储能时长2小时以上的储能设施,核定租赁储能电站容量为74.925MW/149.85MWh。石嘴山市然尔特新能源有限公司与国华阳阳(石嘴山)新能源有限公司租赁容量:石嘴山二十七光伏电站、石嘴山三十光伏电站需配置装机容量10%,连续储能时长2小时以上的储能设施,核定租赁储能电站容量为21.48MW/42.96MWh。(来源:国能e招)
华润10MW/20MWh风电配储PC总承包招标
9月29日,华润青龙二期50MW风力发电项目10MW(20MWh)配套储能PC总承包工程标段招标公告发布。本工程为工程总承包(PC)模式,招标范围包括但不限于以下范围:即包括本工程的储能系统技术方案、设备采购、设备验收、运输及储存、安装、试验、调试、试运行、培训、竣工验收及设备资料、竣工资料、消缺和最终交付等所有工作,并参加由招标方组织的性能验收试验,工程整体性能保证由投标方负责。(来源:华润集团守正电子招标平台)
海南临高光伏项目25MW/50MWh储能系统集成采购
9月29日,椰海粤风临高博厚镇100MWp农光互补光伏项目25MW/50MWh储能系统集成采购招标公告发布。项目位于海南省临高县,项目装机容量为100MWp。根据项目接入系统报告及其批复,本项目新建一座110kV升压站,以110kV电压等级接入系统,新建一回110kV线路接至110kV金马物流站,线路路径总长度为22.7km,其中架空段线路全长20.11km,电缆段路径长2.7km。本项目配套建设25MW/50MWh储能装置,储能设施采用成套集装箱式,储能系统直流侧额定电压采用1500V。(来源:内蒙古自治区公共资源交易网)
华能160MW/320MWh集中式化学储能项目PC承包工程招标
9月29日,华能广西分公司西乡塘400MW800MWh(二期160MW320MWh)集中式化学储能项目采购-施工PC承包工程招标公告发布。华能广西分公司西乡塘400MW/800MWh(二期160MW/320MWh)集中式化学储能项目采购-施工PC承包工程招标,锂离子电池储能容量为:160MW/320MWh。(来源:华能电子商务平台)
720MW/1440MWh!宁夏中卫电池储能项目EPC总承包招标
9月29日,南网储能公司科技公司宁夏中卫电池储能项目EPC总承包公开招标项目招标公告发布。南方电网调峰调频(广东)储能科技有限公司拟于宁夏中卫建设一座构网型电化学储能电站,储能系统采用磷酸铁锂电池,直流侧装机容量为720MW/1440MWh(储能变流器装机功率1440MW,降额为720MW运行)。招标范围包括但不限于设计、工程设备采购供货、土建施工、安装施工、试验、调试、并网检测、并网启动投运、培训、总结报告、验收及档案资料移交等实施本项目的全过程内容。(来源:中国南方电网供应链统一服务平台)
100MW/200MWh!河南省郑州市独立共享储能项目招标
9月26日,中牟县独立共享储能项目-招标公告发布。本项目储能部分终期规模为100MW/200Mwh,本期规模为 100MW/200MWh,储能电池采用磷酸铁锂电池,储能站电池系统及功率变换系统均采用户外集装箱布置方案。范围:本招标项目划分为2个标段,本次招标为其中的:(001)一标段:中牟县独立共享储能项目 EPC总承包;(002)二标段:中牟县独立共享储能项目监理。(来源:中国招标投标公共服务平台)
1.26亿!中国电信启动储能招标
9月26日,中国电信湖南公司2025-2027年全省储能系统施工总承包项目。招标公告显示,该项目招标人为中国电信股份有限公司湖南分公司、中国电信集团有限公司湖南分公司,拟对湖南省14个地州市和大型数据中心园区采购储能系统综合配套施工总承包,含税总预算1.26亿元,单项工程投资额小于2000万元。(来源:中国电信阳光采购网)
2、中标项目
三峡50MW/100MWh储能项目EPC总承包中标候选人公示
9月29日,道孚县亚日“1+N”项目(Ⅱ标)500MW光伏电站配套50MW/100MWh储能项目EPC总承包中标候选人公示。第一中标候选人为中国电建集团成都勘测设计研究院有限公司,投标报价34017047.68元;第二中标候选人为四川省送变电建设有限责任公司、上海勘测设计研究院有限公司联合体,投标报价40680000元。道孚县亚日“1+N”项目(Ⅱ标)500MW光伏电站配套50MW/100MWh储能项目EPC总承包,招标范围包括但不限于储能电站施工图设计至整体竣工验收的全部勘察设计;满足项目建设所需的设备及材料采购;土建及安装工程施工;电网要求的储能系统的所有调试、涉网试验及相关手续(含储能系统整站联调部分);项目管理、试验及检查测试、系统调试、试运行、消缺、培训、验收(含各项专题、阶段验收、竣工验收等验收)、移交生产、性能质量保证、工程质量保修期限的服务等内容,同时也包括科研课题研究、质保期内所有备品备件、专用工具采购供应以及相关的技术资料整理提供服务等工作。(来源:中国三峡集团电子采购平台)
0.996~1.0687元/Wh!广安德鑫玻璃制品有限责任公司500KW1044KWh储能电站项目中标候选人公示
9月29日,广安德鑫玻璃制品有限责任公司500KW1044KWh储能电站项目中标候选人公示。第一中标候选人为四川兴创通电力工程有限公司,投标报价104.4万元,折合单价1元/Wh;第二中标候选人为四川赛祥能源科技有限公司,投标报价104万元,折合单价0.996元/Wh;第三中标候选人为四川远成电力集团有限公司,投标报价111.57万元,折合单价1.0687元/Wh。(来源:爱众集团)
1.013-1.02元/Wh!河南1GWh零碳电厂用户侧储能EPC中标候选人公示
9月29日,河南省漯河市金大地公司综合智慧零碳电厂储能项目EPC总承包中标候选人公示。第一中标候选人为中国石油集团济柴动力有限公司、中国石油天然气管道工程有限公司、四川省工业设备安装集团有限公司联合体,投标报价1032786800元,折合单价1.013元/Wh;第二中标候选人为中创国际建设集团有限公司、中国石油工程建设有限公司联合体,投标报价1036901170元,折合单价1.017元/Wh;第三中标候选人为山东中星安装工程有限公司、中设建联工程设计有限公司联合体,投标报价1039387100元,折合单价1.02元/Wh。项目位于河南省漯河市舞阳县,规模165.6MW/1019.216MWh,建设以用户侧储能为主体的综合智慧零碳电厂单元。储能电池采用铅碳电池,采用户内布置方案。项目为用户侧储能,储能电池单元接入河南金大地化工有限责任公司内220kV允能变,采用峰时放电,谷时充电的方式,为用户节约电费开支,降低用电成本。(来源:河南国企阳光招采服务平台)
0.8242~0.8504元/Wh!四方继保、宁德时代预中标华电重庆火储耦合调频改造项目20MW/20MWh储能系统设备采购
9月26日,中国华电集团有限公司重庆分公司相关项目工程重庆奉节电厂火储耦合调频改造项目储能系统设备采购批次评标结果公示。第一中标候选人为北京四方继保工程技术有限公司,投标报价1648.4万元,折合单价0.8242元/Wh;第二中标候选人为宁德时代新能源科技股份有限公司,投标报价1700.794358万元,折合单价0.8504元/Wh。项目采购1套20MW/20MWh磷酸铁锂电化学储能系统的储能电池舱、变流升压一体舱、电池舱至变流升压一体舱的配套直流引线。(来源:中国华电集团公司电子商务平台)
0.9元/Wh!河北石家庄300MW/600MWh独立储能项目EPC中标候选人公示
9月28日,辛集300MW/600MWh独立储能项目设计施工总承包候选人公示。中标候选人第一名为浙江省机电设计研究院有限公司,投标报价54000万元,折合单价0.9元/Wh。项目招标人为浙江省机电集团旗下天津启程新能源有限公司。项目分期建设辛集 300MW/600MWh 独立储能电站,其中:一期 200MW/400MWh、二期 100MW/200MWh 独立储能电站,采用磷酸铁锂电池,主要包含电化学储能设备、电气控制系统、电池管理系统、通风空调系统、消防系统、火灾报警系统等,计划新增 40000 ㎡用地(其中总建筑面积 17000 ㎡),并新建一座 220kV 升压站,路径长度约 10.5 公里,采用单回路架设并入 220kV 枣营站。(来源:中国招标投标公共服务平台)
0.6754~0.7015元/Wh!中广核四川泸州100MW200MWh储能项目EPC中标候选人公示
9月29日,中广核新能源四川泸州古蔺100MW200MWh储能项目EPC总承包工程中标候选人公示。第一中标候选人为中交三航局第四工程有限公司与中国电建集团华东勘测设计研究院有限公司与中交机电工程局有限公司的联合体,投标报价136250138元,折合单价0.6813元/Wh;第二中标候选人为中建三局集团有限公司,投标报价140309925元,折合单价0.7015元/Wh;第二中标候选人为中国电建集团河南工程有限公司,投标报价135082379元,折合单价0.6754元/Wh。泸州市古蔺县中广核新能源100MW/200MWh电化学储能电站项目位于四川省泸州市古蔺县龙山镇,项目拟建设集中式电化学储能电站,总容量规划建设100MW/200MWh,本期建设容量为100MW/200MWh。(来源:中广核电子商务平台)
储能材料
1、正/负极材料
杉杉科技与IMERYS达成战略合作
日前,上海杉杉科技与全球领先的矿物产品供应商益瑞石公司 (Imerys) 建立战略合作伙伴关系。双方将在欧洲携手建立高性能负极材料的本土化供应链,共同为欧洲大陆未来电动汽车 (EV) 和储能发展贡献力量。(来源:杉杉科技)
五年合作敲定!华友钴业锁定锂电核心材料16.4万吨大单
9月29日,华友钴业发布公告称,公司子公司衢州新能源与LGES签订《三元前驱体供应协议》,约定衢州新能源于2026年至2030年期间向LGES及其指定采购商供应三元正极前驱体产品合计约7.6万吨。同时,公司子公司成都巴莫及匈牙利巴莫与LGES及其子公司LGES波兰工厂签订三元正极材料《基本采购合同》,约定匈牙利巴莫于2026年至2030年期间向LGES及LGES波兰工厂供应电池三元正极材料产品合计约8.8万吨。(来源:华友钴业)
2、氢氧化锂
天齐锂业三万吨电池级氢氧化锂项目正式竣工投产
9月25日,天齐锂业三万吨电池级氢氧化锂项目竣工典礼在张家港保税区举行。天齐锂业三万吨电池级氢氧化锂项目位于张家港市江苏扬子江国际化学工业园。该项目是天齐锂业“五年战略规划”的首个实施并竣工投产的项目,也是天齐锂业落户张家港的第二座全自动化电池级氢氧化锂(碳酸锂)工厂。工厂自动化程度、工艺水准、排放控制指标以及 ESG 管理工作均处于全球领先水平。(来源:天齐锂业)
3、碳酸锂
厦钨新能与中伟股份达成战略合作共建锂电池材料稳定供应链
9月29日,厦钨新能发布公告称,公司与中伟新材料股份有限公司签署《战略合作框架协议》,双方在产品供销、矿产资源开发、产品研发、信息合作等层面建立战略合作伙伴关系。根据协议,自协议签署之日至2028年9月30日,双方预计四氧化三钴产品的供需量约为40,000吨/年;三元前驱体产品的供需量约为50,000吨/年;碳酸锂/磷酸锂的供需量约为15,000吨/年;回收料的供需量约为10,000吨/年,以上数量为双方根据当前市场情况进行的合理预测,后续行业政策、市场供需情况如发生变化,相应数量会进行调整,公司不作采购保证,具体采购数量和采购价格以双方签署的采购订单为准。( 来源:厦钨新能)
4、锂盐
中国盐湖举行“4+2”万吨锂盐项目投产仪式
9月28日,中国盐湖“4+2”万吨锂盐项目在青海省海西州格尔木市顺利投产。此次投产的“4+2”万吨锂盐项目采用全球领先技术,将全面提升我国锂资源的保供稳链能力和技术装备水平,进一步增强我国锂电产业链的自主可控能力,为青海省构建绿色低碳循环经济体系提供坚实保障。希望中国盐湖以此为新的起点,努力将项目打造成为引领全球盐湖产业发展的示范项目、品牌项目、标杆项目。(来源:中国盐湖工业集团有限公司)
储能电池
1、锂电池
万祥科技拟终止“新建微型锂离子电池及精密零部件生产项目”
近日,万祥科技发布公告称,公司于2025年9月25日召开了第二届董事会第十七次会议、第二届监事会第十六次会议和第二届董事会独立董事专门会议2025年第四次会议,审议通过了《关于终止部分募集资金投资项目并将剩余募集资金永久补充流动资金的议案》,同意公司终止“新建微型锂离子电池及精密零部件生产项目”并将剩余募集资金永久补充流动资金,本事项尚需提交公司股东会审议。(来源:万祥科技)
楚能襄阳70GWh锂电池产业园项目正式签约!
9月15日,襄阳市人民政府与楚能新能源在襄阳市签订楚能襄阳锂电池产业园项目投资协议。楚能襄阳锂电池产业园规划年产能70GWh,聚焦储能电池、动力电池、Pack、预制舱的研发与制造,项目全面建成投产后,将崛起为规模领先、技术先进的新能源产业高地,有效推动襄阳乃至湖北新能源产业的转型升级。(来源:楚能新能源)
2、钠电池
普利特拟约8亿元投建年产6GWh钠离子电池生产基地
9月29日,普利特发布公告称,公司控股孙公司广东海四达钠星技术有限公司(与内江经济技术开发区管理委员会签订《海四达钠星年产6GWh钠离子电池生产基地项目投资协议》。双方就海四达钠星拟在内江经开区成立子公司新建年产6GWh钠离子电池生产基地项目等相关条款达成一致。本项目拟规划的主要建设内容为投资建设6GWh钠离子电池生产基地项目,其中一期设计产能2GWh;二期扩建产能4GWh,预计在一期项目投产后24个月内启动建设。项目总投资约人民币8亿元,规划建设一条46系列大圆柱钠电池生产线、一条超大方形或其他型号钠电池生产线,打造一个具有成本领先和技术先进性的钠离子电池规模化、产业化示范生产基地。(来源:普利特)
储能系统
智光电气签订1.64亿元储能系统采购合同
近日,智光电气发布公告称,公司控股子公司广州智光储能科技有限公司于近日与中国能源建设集团广东省电力设计研究院有限公司签订了金额为人民币16,356.00万元的《采购合同》,广东院向智光储能采购高压级联半固态磷酸铁锂储能系统。(来源:智光电气)
储能变流器
科华数能全球储能PCS(>500kW)出货量第一
9月28日,权威数据咨询机构标普全球(S&P Global)发布了“Energy Storage Inverter(PCS) Report 2025”。报告显示:2024年,科华数能全球储能PCS(>500kW)出货量排名第一,全球储能PCS出货量排名第二。这一成就得益于科华数能卓越的技术实力和领先的产品品质,也充分证明了科华数能在全球储能PCS市场中的领军地位。(来源:科华数能)
新风光直挂式储能PCS荣获山东省首台(套)技术装备认定
近日,山东省工业和信息化厅正式公布了2025年度山东省首台(套)技术装备及关键核心零部件生产企业及产品名单。新风光自主研发的35kV25MW直挂式储能PCS成功入选,荣获“山东省首台(套)技术装备”称号。这一权威认定不仅标志着新风光在储能核心技术领域取得了重大突破,也充分体现了省级部门对新风光技术创新能力和高端装备制造水平的高度认可。(来源:新风光)
抽水蓄能
浙江天台抽水蓄能电站1号输水系统顺利通过验收
9月25日,浙江天台抽水蓄能电站1号输水系统顺利通过验收,标志着电站即将向首批机组验收及启动调试的目标发起最后冲刺。天台抽水蓄能电站是国家“十四五”规划重点实施项目,总装机容量170万千瓦,总投资约107.41亿元。电站额定水头724米世界最高,共安装4台可逆式抽水蓄能机组,单机容量42.5万千瓦位居国内之首,上下引水斜井长度483.4米全国第一,首次大规模应用1000兆帕级高强水电钢。电站建成后,主要供电浙江电网,对于优化电源结构、提高电网安全稳定运行能力、实现“双碳”目标具有重要意义。(来源:水电十二局)
广东肇庆抽水蓄能电站首台机组定子吊装就位
9月28日,由机电安装分局承建的广东肇庆浪江抽水蓄能电站实现重大节点——首台机组(1号)定子精准吊装就位,标志着项目机电安装工作全面进入核心设备安装阶段,为首台机组按期投产发电奠定了坚实基础。广东肇庆浪江抽水蓄能电站是粤港澳大湾区首个变速抽水蓄能电站,是“十四五”期间国家重点实施项目。电站安装3台单机容量30万千瓦的定速可逆式水泵水轮机/发电电动机和1台单机容量30万千瓦的变速可逆式水泵水轮机/发电电动机组,总装机容量为120万千瓦。(来源:四局机电)
湖北潘口抽水蓄能电站主厂房桥机吊装成功
9月28日,随着最后一台小车精准落位轨道,湖北省竹山县潘口抽水蓄能电站主厂房桥式起重机吊装作业圆满完成。湖北潘口抽水蓄能电站是国家抽水蓄能中长期发展规划项目和湖北省“十四五”规划重点实施项目。电站总装机容量29.8万千瓦,装设2台装机容量14.9万千瓦的可逆式水泵水轮机组,是目前国内在建的水头变幅最大、转轮直径最大的超低水头抽水蓄能项目。此次吊装的280吨桥机作为主厂房核心起重设备,总重量达241吨,跨度27.5米,配备两台280吨主钩及两台16吨电动葫芦,承担着电站机组安装期间的重型设备吊装任务,其安装精度与安全稳定性直接关系到电站整体建设进度与长期运行安全。(来源:水电五局)
浙江缙云抽水蓄能电站全部机组投产发电
9月25日,随着最后一台机组顺利完成试运行,由中国水利水电第十四工程局有限公司承建的浙西南地区装机规模最大的抽水蓄能电站——国网新源浙江缙云抽水蓄能电站全面投产发电。国网新源浙江缙云抽水蓄能电站是国家能源局“十三五”规划重点建设项目、浙江省重点工程项目,也是丽水市打造“华东绿色能源基地”的示范项目,战略意义重大。电站总装机容量180万千瓦,共安装6台单机容量30万千瓦的可逆式水泵水轮发电电动机组,设计年发电量18亿千瓦时,年抽水电量24亿千瓦时,通过两回500千伏出线接入华东电网。(来源:水电十四局)
两河口混合式抽水蓄能电站岩壁吊车梁浇筑完成
9月22日,位于四川省甘孜州雅江县的两河口混合式抽水蓄能电站传来捷报——厂房岩壁吊车梁混凝土历经23天连续奋战,实现全部浇筑完成。经现场检测,混凝土结构表面平整光洁、色泽均匀如镜,棱角顺直分明,呈现出高品质的“镜面”效果。(来源:水电十四局)
压缩空气储能
青藏地区首例低孔低渗储层压缩空气储能井组先导试验正式启动
9月25日早晨7点,青海油田昆北切六区块响起机器的轰鸣——我国青藏地区首例低孔低渗储层压缩空气储能井组先导试验正式启动,这标志着青海油田在新型储能领域取得关键突破,为油田构建“新能源+储能”一体化电力系统注入新动力,也为油田绿色转型注入了新动能。(来源:青海油田)
新疆乌鲁木齐达坂城300MW级压缩空气储能电站项目储气库工程可研报告评审会顺利召开
9月28日,新疆维吾尔自治区乌鲁木齐达坂城300MW级压缩空气储能电站项目储气库工程可行性研究报告评审会在陕西省西安市顺利召开。达坂城项目本期建设一台套300MW级压缩空气储能电站。作为新疆首座压缩空气储能电站,项目建成后将极大增强区域电网调峰能力,提升达坂城地区新能源消纳水平,对构建新疆区域新型电力系统具有重要示范意义。(来源:中能建数字科技集团有限公司)
大规模压缩空气储能系统与关键装备研制及应用示范项目并网发电
9月26日,大规模压缩空气储能系统与关键装备研制及应用示范项目,在内蒙古自治区乌兰察布市化德县成功并网发电。该项目建设60兆瓦/240兆瓦时新型储能电站1座。电站采用水/导热油双工质混合的宽温域中温技术路线,主要包括空气压缩子系统、蓄热子系统、储气子系统和膨胀发电子系统,额定发电功率为60兆瓦,每完成一次压缩空气释放可为电网提供约14.4万千瓦时清洁电能,相当于2.1万户家庭一天的用电量。(来源:中国三峡能源)
央国企动态
中国三峡集团大规模先进电力储能关键技术研究与示范项目通过验收
9月24日,大规模先进电力储能关键技术研究与示范项目——50兆瓦/100兆瓦时数字储能示范工程,在内蒙古自治区三峡乌兰察布新一代电网友好绿色电站项目2#场站通过验收。该工程为全球首座百兆瓦时级数字储能电站,其验收标志着我国数字储能技术从科研攻关迈向规模化工程应用。该项目由46个容量为1.075兆瓦/2.15兆瓦时的储能集装箱构成,包含数字能量交换系统、数字储能集成系统、能量管理与智能运维平台三大核心组件,可实现毫秒级动态投切,电池组件迅速接入或退出电网,实现故障或异常模组快速隔离;基于一定算法,动态平衡模组间的电量、温度;采用优化策略,延长电池簇及整个储能电站的循环寿命;挖掘电池实时运行数据,匹配智能分析算法与执行策略,实现储能电站不同层级精准管控和智能运维。(来源:中国长江三峡集团有限公司)
中国电建四川院与中创新航签订合作框架协议
日前,中国电建四川院与中创新航科技股份有限公司举行项目合作交流暨合作框架协议签约会,正式建立长期稳定合作伙伴关系,携手推动储能产业高质量发展。此次合作是双方立足优势、协同布局储能赛道的重要举措。双方将遵循“优势互补、合作共赢” 原则,在储能项目前期咨询、开发及建设全流程深度联动——中创新航发挥产业链整合与社会资源优势,四川院依托储能、新能源及电网规划设计、开发建设的专业专长,共同立足四川、面向全国开拓电网侧储能与大型工商业储能市场。(来源:四川电力设计咨询公司)
中储科技与三力士股份所属引捷动力科技公司签署战略合作协议
9月26日,中能装备党委委员、副总经理,中储科技党支部书记、董事长赵勇率队拜访三力士股份有限公司,与董事长吴琼瑛举行会谈。双方围绕境内外新能源业务布局、市场合作双向赋能、产业合作等重点内容深入交流,达成共识。(来源:中能建储能科技)
项目动态
经纬辉开2.4MW/6.021MWh储能系统项目成功并网
9月26日,永州领航储能科技有限公司投建的经纬辉开光电股份有限公司2.4MW/6.021MWh用户侧储能项目全部并网运行。经纬辉开、永州领航储能等企业代表共同出席并网仪式,标志着两家公司在新能源领域的战略合作结出硕果,为经纬辉开园区迈向零碳目标奠定了坚实基础。(来源:湖南领航投资发展有限公司)
晶科科技安徽肥东100MW/200MWh储能项目并网
9月26日,由晶科科技投资建设的肥东晶英100MW/200MWh储能项目顺利并网。项目位于肥东合肥循环经济园,用地面积1.6公顷,配套建设一座110kv升压站及集控综合楼,储能厂区内投建40套磷酸铁锂储能电池系统。储能系统单次循环可储存并释放近20万千瓦时电量,相当于为数万户家庭提供一小时的峰值用电保障。(来源:晶科科技)
山西阳泉市平定县250MV/1000MWh共享储能电站正式开工!
9月28日,中航储能平定县250MW/1000MWh共享储能电站项目举行开工仪式。该项目位于山西省阳泉市平定县,地理位置优越,交通便利,极其适合大规模储能电站的建设与运营。项目总投资12亿元,占地面积150亩,规模宏大。项目将安装200个单体容量为5.5MWh的先进磷酸铁锂电池预制储能一体柜,通过先进的储能系统和升压站汇入电网,形成总容量达1000MWh的巨型“城市电池”。(来源:中航储能)
新疆达坂城100MW/400MWh独立储能项目开工
9月26日,随着一声开工令下,由风电新疆区域公司投资建设的达坂城100MW/400MWh独立储能项目正式破土动工。该项目设计总投资2.79亿元,占地58亩,是节能风电系统首个独立储能项目。项目位于乌鲁木齐市达坂城区,规划建设1座磷酸铁锂电化学储能电站和1座110kV储能升压汇集站,配套建设综合用房、辅助设施用房、消防泵房等附属工程。项目建成投产后,可有效发挥电网削峰填谷、调峰调频等作用,对于调整地区电力结构,促进新能源上网起到重要的调节保障作用。(来源:中节能风力发电新疆区域公司)
云南曲靖储能电站成功并网
9月28日,深圳易储能源科技有限公司再传捷报,公司投资建设的云南曲靖广储400MW/800MWh独立共享储能电站成功并网,投产后将成为云南省容量最大的储能项目。这一里程碑事件标志着公司在储能赛道上再次迈出坚实且关键的一步,也为云南省能源结构优化与绿色发展注入全新活力。(来源:深圳易储能源科技有限公司)
0.5GW/2GWh!新疆奇台县全钒液流电池储能项目开工
2025年9月26日,四川华泸光电集团有限公司在新疆奇台县喇嘛湖梁工业园化工集中区隆重举行年产0.5GW/2GWh全钒液流电池储能系统生产制造项目开工奠基仪式,标志着这一重大新能源储能项目正式进入建设实施阶段。(来源:华泸光电)
林洋能源北欧首个电网侧储能示范项目正式开工
瑞典当地时间2025年9月29日上午,由中国燃气、林洋能源、Suntrade共同投资的瑞典Rosersberg 4MWh储能项目正式开工。Rosersberg项目的顺利开工,是林洋能源践行“走出去”战略,推进全球化高质量发展的又一个重要里程碑,不仅深化了中国燃气、Suntrade与林洋能源三方的战略互信和优势聚合,更将为共同开拓瑞典乃至其他欧洲市场奠定坚实基础,为未来的持续协同与共赢发展注入坚定信心。(来源:林洋能源)
会议通知:2025年,中国储能产业正迎来独立化、规模化发展的重要阶段。长远来看,在新能源入市、绿电直连、虚拟电厂、零碳园区等政策、技术与市场的协同推动下,我国储能产业的应用场景正从核心领域向多元场景延伸,深度融入能源生产与消费全链条。2025第四届储能产业大会(CEIF4th)将于2025年10月11日在上海举行,大会聚焦产业发展现状与未来趋势,围绕构网型储能、光储充一体化、长时储能、储能出海、电力交易、新型能源系统等热点话题展开探讨;同时针对储能设备选型标准、适配性方案,以及储能PCS、储能系统在电网侧/用户侧/户外场景的技术适配与实践深入交流,助力储能产业在新阶段实现质的飞跃,为全球能源转型与可持续发展贡献中国力量。
(扫描海报二维码查看会议详情)

来源:储能头条
切换行业






正在加载...



