储能头条为您精选一周内储能企业代表性的事件,欢迎读者朋友在文末“写留言”处,与我们互动、交流、探讨。


储能政策
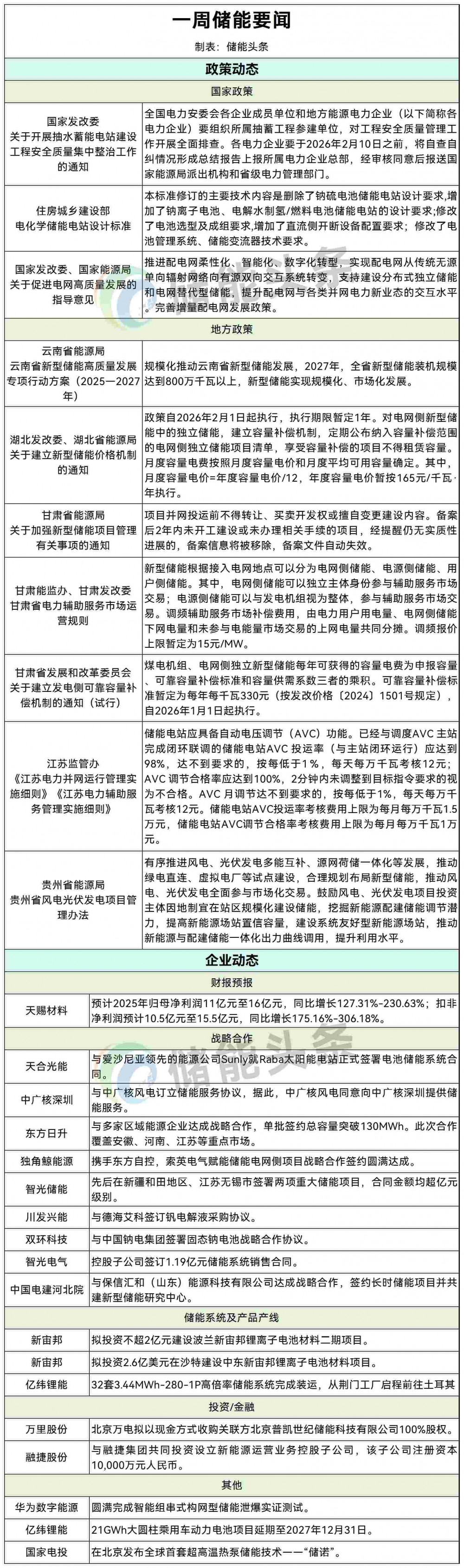
1、国家政策
国家能源局:将开展抽水蓄能电站建设安全质量集中整治
12月30日,国家能源局发布关于开展抽水蓄能电站建设工程安全质量集中整治工作的通知。将在施工安全方面、工程质量方面展开集中整治。全国电力安委会各企业成员单位和地方能源电力企业(以下简称各电力企业)要组织所属抽蓄工程参建单位,对工程安全质量管理工作开展全面排查。各电力企业要于2026年2月10日之前,将自查自纠情况形成总结报告上报所属电力企业总部,经审核同意后报送国家能源局派出机构和省级电力管理部门。(来源:国家能源局)
住房城乡建设部发布国家标准《电化学储能电站设计标准》
12月31日,住房城乡建设部关于发布国家标准《电化学储能电站设计标准》的公告,本标准修订的主要技术内容是删除了钠硫电池储能电站设计要求,增加了钠离子电池、电解水制氢/燃料电池储能电站的设计要求;修改了电池选型及成组要求,增加了直流侧开断设备配置要求;修改了电池管理系统、储能变流器技术要求;增加了锂离子、钠离子电池预制舱毗邻布置、两层布置要求,修改了室内布置电池柜/架的高度要求及间距要求;修改了铅酸/铅炭电池、液流电池火灾危险性类别及耐火等级,修改了锂离子电池防火设计要求;修改了铅酸/铅炭电池、液流电池、锂离子电池储能电站总布置、平面布置及安全疏散、消防给水及灭火系统、防排烟、火灾自动报警系统等防火设计具体要求:增加了消防供电要求、应急照明、安全出口标志灯和火灾应急照明灯具的设计要求。(来源:住房城乡建设部)
两部门:支持建设分布式独立储能和电网替代型储能
12月31日,国家发展改革委 国家能源局发布《关于促进电网高质量发展的指导意见》,其中指出,推进配电网柔性化、智能化、数字化转型,实现配电网从传统无源单向辐射网络向有源双向交互系统转变,支持建设分布式独立储能和电网替代型储能,提升配电网与各类并网电力新业态的交互水平。完善增量配电网发展政策。(来源:国家发展改革委)
2、地方政策
20.36GWh!云南发布共享储能清单,规划2027年装机超800万千瓦
2025年12月31日,云南省能源局发布《云南省新型储能高质量发展专项行动方案(2025—2027年)》。同时,还公布了2025年云南省新型共享储能项目清单及2026-2027年云南省新型共享储能项目重点布局区域。其中,纳入2025年新型共享储能清单的项目共有45个,合计895.5万千瓦/2036万千瓦时。其中,已投产项目28个共计545.5万千瓦/1111万千瓦时;在建项目10个共计205万千瓦/575万千瓦时。《方案》提出,规模化推动云南省新型储能发展,2027年,全省新型储能装机规模达到800万千瓦以上,新型储能实现规模化、市场化发展。(来源:云南省能源局)
湖北建立独立储能容量补偿机制:165元/kW·年
1月4日,湖北省发展改革委、湖北省能源局发布《关于建立新型储能价格机制的通知》,政策自2026年2月1日起执行,执行期限暂定1年。对电网侧新型储能中的独立储能,建立容量补偿机制,定期公布纳入容量补偿范围的电网侧独立储能项目清单,享受容量补偿的项目不得租赁容量。月度容量电费按照月度容量电价和月度平均可用容量确定。其中,月度容量电价=年度容量电价/12,年度容量电价暂按165元/千瓦·年执行。(来源:湖北省发展和改革委员会)
投运前不得转让/买卖开发权,2年未开工移除!甘肃加强储能项目管理
近日,甘肃省能源局于印发《关于加强新型储能项目管理有关事项的通知》。通知对强化储能项目备案管理、落实国家不再强制配储政策、科学引导新型储能发展布局、持续优化新型储能接网服务四个方面做出详细规定。项目并网投运前不得转让、买卖开发权或擅自变更建设内容。备案后2年内未开工建设或未办理相关手续的项目,经提醒仍无实质性进展的,备案信息将被移除,备案文件自动失效。(来源:甘肃能源局)
甘肃调频补偿上限15元/MW,电网侧储能参与费用分摊!K值小于0.5不予补偿!
12月30日,甘肃能监办、甘肃发改委印发《甘肃省电力辅助服务市场运营规则》,其中明确:新型储能根据接入电网地点可以分为电网侧储能、电源侧储能、用户侧储能。其中,电网侧储能可以独立主体身份参与辅助服务市场交易;电源侧储能可以与发电机组视为整体,参与辅助服务市场交易。调频辅助服务市场补偿费用,由电力用户用电量、电网侧储能下网电量和未参与电能量市场交易的上网电量共同分摊。调频报价上限暂定为15元/MW。调频市场AGC综合性能指标系数K值上限暂定为2.0,但提供AGC服务期间的AGC综合性能指标K值小于0.5,则不予补偿。(来源:甘肃能监办)
甘肃储能容量补偿机制印发:补偿标准为330元/千瓦/年!
12月31日,甘肃省发展和改革委员会、甘肃省工业和信息化厅、甘肃省能源局、国家能源局甘肃监管办公室发布《关于建立发电侧可靠容量补偿机制的通知(试行)》。文件提出,煤电机组、电网侧独立新型储能每年可获得的容量电费为申报容量、可靠容量补偿标准和容量供需系数三者的乘积。可靠容量补偿标准暂定为每年每千瓦330元(按发改价格〔2024〕1501号规定),自2026年1月1日起执行。(来源:甘肃省发展和改革委员会)
储能电站应具备AVC功能!江苏印发《电力辅助服务管理实施细则》、《江苏电力并网运行管理实施细则》
12月30日,江苏监管办印发《江苏电力并网运行管理实施细则》《江苏电力辅助服务管理实施细则》。其中提到,储能电站应具备自动电压调节(AVC)功能。已经与调度AVC 主站完成闭环联调的储能电站AVC 投运率(与主站闭环运行)应达到98%,达不到要求的,按每低于1%,每天每万千瓦考核12元;AVC 调节合格率应达到100%,2分钟内未调整到目标指令要求的视为不合格。AVC 月调节达不到要求的,按每低于1%,每天每万千瓦考核12元。储能电站AVC投运率考核费用上限为每月每万千瓦1.5万元,储能电站AVC调节合格率考核费用上限为每月每万千瓦1万元。(来源:江苏监管办)
贵州风光管理办法:鼓励风光站区规模化配建储能,推动源网荷储一体化、绿电直连、虚拟电厂
12月31日,贵州省能源局关于印发《贵州省风电光伏发电项目管理办法》的通知发布,自2026年1月1日起施行。办法表示,有序推进风电、光伏发电多能互补、源网荷储一体化等发展,推动绿电直连、虚拟电厂等试点建设,合理规划布局新型储能,推动风电、光伏发电全面参与市场化交易。鼓励风电、光伏发电项目投资主体因地制宜在站区规模化建设储能,挖掘新能源配建储能调节潜力,提高新能源场站置信容量,建设系统友好型新能源场站,推动新能源与配建储能一体化出力曲线调用,提升利用水平。(来源:贵州省能源局)
行业动态
1、国际动态
中亚最大电化学储能项目全容量并网
当地时间12月25日,由中国能建国际集团、浙江火电、安徽院联营体总承包建设的中亚最大电化学储能项目——乌兹别克斯坦塔什干光储项目储能站实现全容量并网,标志着项目全面具备稳定运行与商业化投运条件。塔什干光储项目包含200兆瓦光伏电站和500兆瓦时储能系统,其中光伏电站已完工移交。项目建成投运后,将充分发挥“光伏+储能”协同优势,显著提升塔什干地区新能源消纳能力和电网运行灵活性,对缓解用电高峰压力、提升供电可靠性、推动乌兹别克斯坦能源结构转型具有重要意义。(来源:中国能建)
50MW/100MWh!瑞源电气土耳其储能电站项目顺利并网!
12月19日,瑞源电气土耳其50MW/100MWh储能电站成功并网,正式投入运行。该项目是瑞源电气首个百兆瓦级的海外储能电站项目,可承担当地电网一次调频功能,将为区域能源供给稳定提供有力支撑。项目搭载瑞源电气为客户量身定制的储能集成系统,核心设备涵盖自主研发的 5MWh 电池舱与全栈自研自产的逆变升压一体舱。(来源:瑞源电气)
远信储能日本首个电网侧储能电站成功并网!
12月25日,由远信储能建设运营的別所2MW/8MWh储能项目正式并网投运。这是远信储能在日本落地的首个电网侧储能电站,标志着公司在日本市场实现了里程碑式突破。该项目是远信储能在日本约800MWh电网侧储能项目的重要组成部分,远信储能以高效的市场开拓和产品整合能力,精准推出服务于日本电网供需调节与容量市场的储能解决方案。(来源:远信储能)
天合光能携手Sunly深化合作,共筑爱沙尼亚光储电站新标杆
近日,天合光能与爱沙尼亚领先的能源公司Sunly就Raba太阳能电站正式签署电池储能系统合同。根据协议,天合光能旗下天合储能将为项目提供21MW/42MWh储能系统,并采用其成熟可靠的Elementa 金刚2储能解决方案平台,以全套交流耦合解决方案形式交付。项目系统额定容量达48.88MWh,计划于2025年底前完成交付。此次签约,标志着天合一体化系统解决方案在波罗的海市场实现关键落地,不仅彰显了天合光能在光储结合全链条解决方案上的综合实力,也为其在欧洲深化绿色能源布局、构建可持续生态体系奠定了重要基础。(来源:天合光能)
2、国内动态
中广核深圳与中广核风电订立储能服务协议
12月30日,中广核新能源发布公告称,公司全资附属公司中广核深圳与中广核风电订立储能服务协议,据此,中广核风电同意向中广核深圳提供储能服务。根据储能服务协议,中广核风电同意就中广核深圳于中国山东省及湖南省以及订约方将予确定的其他省份的若干风电及光伏发电场向中广核深圳提供储能服务。(来源:中广核新能源)
万里股份全资子公司拟900万元收购普凯世纪储能100%股权
12月30日,万里股份发布公告称,为契合行业发展趋势,公司全资子公司北京万电计划发展以电池为核心的光储充一体化解决方案及绿色出行解决方案业务,北京万电拟以现金方式收购关联方北京普凯世纪储能科技有限公司100%股权。普凯世纪储能公司项目优质,公司处于良好盈利状况,而且拟收购价格合适。通过收购标的公司,对北京万电开展新业务有较大帮助,同时可以有效解决和规避与控股股东潜在的同业竞争可能性,确保上市公司规范化、合规化运作要求。(来源:万里股份)
注册资本1亿!融捷股份拟与控股股东共设新能源运营子公司
12月29日,融捷股份发布公告称,根据公司战略规划,公司拟与融捷集团共同投资设立新能源运营业务控股子公司,该子公司注册资本10,000万元人民币,其中:公司认缴注册资本5,100万元,持股51%;融捷集团认缴注册资本4,900万元,持股49%。本次与关联方共同设立控股子公司主要业务方向是大型储能运营、工商业储能运营、充换电运营、矿山绿色能源运营以及满足客户需要的光伏发电和风力发电运营等。新能源运营服务是以长期运营收益为目的,充分吸纳政策红利,同时以市场方式独立自主运营,以此实现盈利的业务模式。(来源:融捷股份)
东方日升持续加码区域布局,获130MWh储能合作
东方日升在储能市场拓展再获重要进展,近日与多家区域能源企业达成战略合作,单批签约总容量突破130MWh。此次合作覆盖安徽、河南、江苏等重点市场,标志着东方日升储能业务正以产品力为核心,在全国范围内加快构建多层次、区域化的合作生态,为光储融合与多元化场景落地提供系统性支撑。(来源:东方日升新能源)
全球首次!华为数字能源圆满完成智能组串式构网型储能泄爆实证测试
近日,在全球应用安全科学专家UL Solutions的全程见证下,华为数字能源圆满完成智能组串式构网型储能(LUNA2000-5015系列)基于UL 9540A-2025标准的泄爆实证测试。结果表明,华为储能系统泄爆窗可有效开启,箱体门保持关闭,箱体结构无破裂,充分验证了华为数字能源在储能系统级安全防护与风险可控方面的技术实力和深厚积累。(来源:华为数字能源)
独角鲸能源携手东方自控,索英电气赋能储能电网侧项目战略合作签约圆满达成
2025年12月23日,东方电气自动控制工程有限公司(以下简称“东方自控”)、索英电气技术股份有限公司(以下简称“索英电气”)分别与独角鲸能源发展有限公司(以下简称“独角鲸能源”)举行战略合作签约仪式。三方将聚焦电网侧独立储能项目开发,通过资源互补、优势协同,共同推动项目落地实施,为区域新型电力系统建设注入绿色动能。(来源:鲸能说)
智光储能在新疆、江苏连获亿元级储能大单
近日,广州智光储能科技有限公司在市场拓展上连续取得重要突破,先后在新疆和田地区、江苏无锡市签署两项重大储能项目,合同金额均超亿元级别,彰显了公司在构网型级联高压储能领域的领先技术优势与市场竞争力。在西北地区,智光储能与中国电气装备集团储能科技有限公司正式签署采购合同,将为皖能民丰项目提供构网型级联高压储能系统。在华东地区,智光储能亦成功签署无锡惠山长安街道储能电站项目的设备销售合同。该项目采购方为扬州新概念电气有限公司,采购设备为智光储能自主研发的级联型高压储能系统。(来源:智光电气)
山东新型储能装机超一千万千瓦
12月23日,随着山东聊城堂邑旭辉光伏电站7.6万千瓦配套储能项目并网,山东新型储能装机容量突破1000万千瓦大关,达到1004.5万千瓦。“十四五”时期,山东新能源发电装机容量年均增长25%,达1.25亿千瓦,占总装机容量的50%,带动储能加速发展。国网山东省电力公司紧密衔接山东省能源发展规划和电网规划,支撑能源主管部门科学谋划储能发展总体布局和建设时序,“十四五”以来累计完成271项共4479万千瓦的独立储能接入电网的方案研究。(来源:国家电网报)
储能标事
1、招标项目
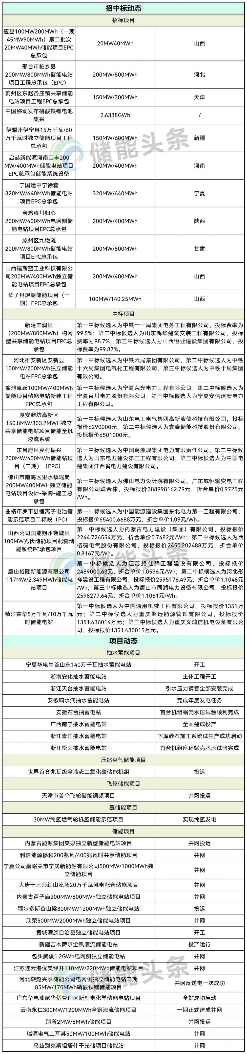
山西省朔州市应县20MW40MWh储能项目EPC招标
12月31日,应县100MW200MWh(一期45MW90MWh)第二批次20MW40MWh储能项目EPC总承包工程招标公告发布。本项目采用磷酸铁锂电池,储能单元由储能电池-储能变流器-变压器构成,通过35kV电缆线路,接入国家电投应县100MW光储一体化项目220kV升压站,并以220kV电压等级送出。本次招标为第二批工程范围20MW/40MWh(磷酸铁锂电池系统)。招标范围包括但不限于:勘察设计、土建及安装工程施工(详见布置图),消防系统建设;调试;试运行;移交生产验收、竣工验收(包含各项专项验收);整体系统质保期限的相关服务(包含质保期内所有备品备件、专用工具采购供应以及相关的技术资料整理提供服务)。(来源:中国电力设备信息网)
河北邢台市柏乡县200MW/800MWh储能电站EPC招标
12月31日,邢台市柏乡县200MW/800MWh储能电站项目工程总承包(EPC)招标公告发布。主要建设规模及内容为200MW/800MWh储能系统及场区、220kV升压站、220KV送出线路、生产生活区、进站道路等的设计,设备和材料采购、施工安装、系统调试、涉并网试验、消防验收、启动验收、并网、移交、外部协调、培训等。本次招标为邢台县柏乡县200MW/800MWh储能电站项目全部设计、采购和施工总承包。(来源:中国招标投标公共服务平台)
天津市蓟州区150MW/300MWh共享储能电站EPC招标
12月31日,蓟州区东赵各庄镇共享储能电站项目工程EPC总承包公开招标公告发布。电建新能源天津东赵各庄共享储能项目场址区位于天津市蓟州区,海拔高程在20m~150m之间。场址距蓟州区约10公里,距天津市约100公里,场区通过市内道路与东侧S1津蓟高速和北侧G0121京秦高速相通,交通便利。本项目为电建新能源天津东赵各庄共享储能项目,拟新建150MW/300MWh储能电站,本期一次建成,集中布置于东赵各庄场址区,本项目新建一座220kV升压站,接入已建220kV玉润站。(来源:中国电建阳光采购网)
2.6GWh!中国移动2026~2028年通信用锂电池集采
12月26日,中国移动发布磷酸铁锂电池集采公告,共采购8.229亿Ah的电池,总采购量达2.6338GWh。预计本次采购需求满足期为两年。若9家厂商中标,中标份额依次为:17.07%、14.63%、13.41%、12.20%、10.98%、9.76%、8.54%、7.32%、6.09%。若10家厂商中标,中标份额依次为:15.63%、13.54%、12.50%、11.46%、10.42%、9.38%、8.33%、7.29%、6.25%、5.2%。(来源:中国移动供应链管理中心)
1.0026元/Wh!新疆伊犁150MW/600MWh独立储能项目总承包招标
12月25日,伊犁州伊宁县15万千瓦/60万千瓦时独立储能项目工程总承包招标公告发布。项目招标人为新疆达润储能有限公司,工程投资额约60155.04万元,折合单价1.0026元/Wh。项目拟新建15万千瓦/60万千瓦时电化学储能电站,采用磷酸铁锂电池技术路线。配套新建一座110kV升压汇集站,送出线路拟采用LGJ-2×240型导线,长约8km。(来源:中国招标投标公共服务平台)
河南宝丰200MW/400MWh储能系统设备采购
12月26日,启赫新能源河南宝丰200MW/400MWh储能电站项目EPC总承包储能系统设备谈判采购公告发布。本项目位于平顶山市宝丰县杨庄镇,站址位于东经113°01′46.7416”,北纬33°50′52.6706”,北侧紧邻S234省道,东北侧距离宝丰区约4公里,本期新建200MW/400MWh储能电站,选用磷酸铁锂电池;配套建设1座220kV升压站,本期安装1台240MVA三相双绕组油浸风冷有载调压变压器;220出线本期为1回,采用线变组接线,送出线路接入220kV品泉变,路径长约0.85km;35kV本期进线8回,采用2段独立母线接线。(来源:中国招标投标公共服务平台)
320MW/640MWh!宁夏储能EPC总承包招标
12月19日,宁国运中宁徐套320MW/640MWh储能电站项目EPC总承包招标公告发布。宁国运中宁徐套320MW/640MWh储能电站项目,招标人为宁国运新能源(中宁)有限公司,项目已取得宁夏回族自治区企业投资项目备案证,项目位于宁夏回族自治区中卫市中宁县徐套乡境内,该场址区域距中宁县直线距离约55km,场址中心坐标东经105.42°、北纬37.06°,场址南侧邻 G6 京藏高速,交通便利。本项目拟在瑞丰330kV 升压站附近建设 1 座 320MW/640MWh储能电站,通过12回35kV集电线路接入瑞丰 330kV 升压站。(来源:宁夏公共资源交易平台)
陕西宝鸡雍川归心200MW/400MWh电网侧储能电站EPC总承包招标
12月29日,宝鸡雍川归心200MW/400MWh电网侧储能电站项目EPC总承包招标公告发布。项目建设200MW/400MWWh储能系统,含400MWh电化学(磷酸铁锂电池)储能系统和10MW/30秒超级电容储能系统,配套建设1座110千伏升压站,以1回110千伏线路接入归心330千伏变电站。另建500kW光储充一体化微型电网项目。(来源:陕西采购与招标网)
甘肃200MW/800MWh储能项目EPC招标!
12月31日,凉州区九墩滩200MW/800MWh储能电站项目EPC总承包招标公告发布。项目招标人为甘肃铂金瀚新能源有限公司,建设地点位于甘肃省武威市凉州区九墩滩光伏园区。项目新建1座独立储能电站,容量为200MW/800MWh的磷酸铁锂电池储能。(来源:甘肃经济信息网)
山西200MW/400MWh独立储能电站项目EPC总承包招标
12月31日,山西福斯蓝工业科技有限公司200MW/400MWh独立储能电站项目EPC总承包招标公告发布。项目建设储能系统容量为200MW/400MWh。本期项目集中式储能电站本体共分为40套5MW/10MWh储能子系统,每套储能系统含2套储能子系统(磷酸铁锂电池系统)、1套PCS中压一体机构成。每个储能子系统配套建设1台35kV升压箱变,共采用8回35kV集电线路接入新建220kV升压站。(来源:比比电子招投标交易平台)
山西省长治市长子县100MW/140.25MWh储能项目EPC总承包招标
1月1日,长子县煜朗储能项目(一期)EPC总承包招标公告发布。项目计划建设规模100MW/140.25MWh独立储能电站,含70MW/140MWh磷酸铁锂电池储能、30MW/0.25MWh超级电容储能构成混合储能系统,占地约30亩,总建筑面积16650平方米。招标内容与范围从工程设计开始至质保期结束为止所涉及的全部工作,包括工程设计、工程施工、设备采购及安装、竣工验收和最终交付等全部工作,按一个标段组织招标。(来源:比比电子招投标交易平台)
2、中标项目
河北唐山200MW/800MWh构网型储能电站EPC中标候选人公示
12月30日,新建丰润区(200MW/800MWh)构网型共享储能电站项目EPC总承包中标候选人公示。第一中标候选人为中铁十一局集团电务工程有限公司,投标费率为99.5%;第二中标候选人为山东鸿华建筑安装工程有限公司,投标费率为98.7%;第三中标候选人为山西恒业建设集团有限公司,投标费率为99.87%。项目用地规模35681.77平方米(约53.52亩),项目建设一座220kV升压站,以一回220kV线路接入220kV七树庄变电站,距离项目选址约6.454公里。储能站主要由储能电池、变流器(PSC)及升压变、220kV升压站设备及建(构)筑物组成。(来源:E招冀成电子招投标交易平台)
1.0255~1.1568元/Wh!河北雄安新区安新县100MW/200MWh独立储能电站EPC中标候选人公示
12月28日,河北雄安新区安新县100MW/200MWh独立储能电站EPC总承包项目中标候选人公示。第一中标候选人为中铁六局集团有限公司,投标报价为213750000元,折合单价1.0688元/Wh;第二中标候选人为中铁十六局集团电气化工程有限公司,投标报价为205091636元,折合单价1.0255元/Wh;第三中标候选人为中铁十局集团有限公司,投标报价为231361105元,折合单价1.1568元/Wh。河北雄安新区安新县100MW/200MWh独立储能电站EPC总承包项目,建设地点在河北省雄安新区安新县境内,项目计划工期180日历天。招标范围包括本工程设计、施工总承包至竣工验收,保修期内的全部工作。投标人应具有工程设计综合资质甲级或电力行业工程设计送、变电工程乙级及以上资质、建筑工程或电力工程施工总承包二级及以上资质,并在人员、设备、资金等方面具有相应能力的企业。(来源:招标通电子招投标交易平台)
0.9306~0.9576元/Wh!宁夏盐池卓跃100MW/400MWh储能项目EPC中标候选人公示
12月26日,盐池卓跃100MW/400MWh储能项目储能电站新建工程EPC总承包中标候选人公示。第一中标候选人为宁夏荣光电力工程有限公司,投标报价为372248822元,折合单价0.9306元/Wh;第二中标候选人为宁夏百川电力股份有限公司,投标报价为377389830元,折合单价0.9435元/Wh;第三中标候选人为宁夏安信建安电力工程有限公司,投标报价为383030555元,折合单价0.9576元/Wh。本项目拟建储能电站总规模为 100MW/400MWh,配套建设1座 110kV 升压站,站内各储能单元通过5回35kV集电线路接入配套110kV升压站35kV母线。(来源:惠泽招电子招投标交易平台)
1.9656~2.0316元/Wh!厚安潍坊高新区0.8MW/3.2MWh全钒液流储能系统中标候选人公示
12月29日,厚安潍坊高新区150.8MW/303.2MWH独立共享储能电站项目储能全钒液流系统中标候选人公示。第一中标候选人为山东电工电气集团高新液储科技有限公司,投标报价6290000元,折合单价1.9656元/Wh;第二中标候选人为寰泰储能科技股份有限公司,投标报价6501000元,折合单价2.0316元/Wh。本项目位于山东省潍坊市高新区内,0.8MW/3.2MWh液流储能系统共1套。本工程3.2MWh液流电池单元对应1套PCS单元,合并为1个储能单元。本工程为独立储能电站,储能时间4小时。储能变流升压系统、防护用具等配套设备本项目为0.8MW/3.2MWh全钒液流储能系统1套。储能系统整套样机并提供相关技术服务,负责全钒液流系统整套样机的安装、接线(含舱体接地及防火封堵)、试验、调试、消防验收、并网验收等整体工作。(来源:科环集团采购交易平台)
0.9~1.06元/Wh!山东聊城124MMW/248MMh储能项目EPC中标候选人公示
12月30日,东昌府区乡村振兴200MW/400MWh储能站项目(二期)(EPC)中标候选人公示。第一中标候选人为中国葛洲坝集团电力有限责任公司,投标报价22320.8万元,折合单价0.9元/Wh;第二中标候选人为山东电力建设第三工程有限公司,投标报价26289万元,折合单价1.06元/Wh;第三中标候选人为中国电建集团江西省电力建设有限公司,投标报价25544万元,折合单价1.03元/Wh。项目由聊城市国广清洁能源有限公司开发建设,项目位于山东聊城,拟建规模为124MMW/248MMh电化学储能电站。本次二期为新增项目,按规划二期容量一次建成。(来源:中国招标投标公共服务平台)
0.9725~0.977元/Wh!广东佛山200MW400MWh独立储能电站EPC候选人公示
12月29日,佛山市南海区里水镇瑶岗200MW400MWH独立储能电站项目设计-采购-施工总承包定标候选人公示。第一中标候选人为佛山电力设计院有限公司、广东威恒输变电工程有限公司联合体,投标报价388998162.79元,折合单价0.9725元/Wh;第二中标候选人为南方电网新能设计研究院(广东)有限公司、广州市电力工程有限公司联合体,投标报价390370148.47元,折合单价0.9759元/Wh;第三中标候选人为韶关市擎能设计有限公司、广东电网能源发展有限公司联合体,投标报价390808458.4元,折合单价0.977元/Wh。里水镇瑶岗200MW/400MWH独立储能电站项目,包含的工程项目有储能系统工程、220kV升压站工程、220kV线路工程、对侧220kV间隔扩建工程及相关的光纤通信工程。(来源:佛山市公共资源交易信息化综合平台)
1.09元/Wh!云南曲靖市罗平县锂离子电池储能示范项目PC中标候选人公示
1月1日,曲靖市罗平县锂离子电池储能示范项目二标段(PC)中标候选人公示。第一中标候选人为中国能源建设集团东北电力第一工程有限公司,投标报价65400.6688万元,折合单价1.09元/Wh。本期新建300MW/600MWh锂离子电池电网侧储能系统,一座220KV/35KV升压站系统,包含基础建设、附属设施建设,包含但不限于220kV富乐光伏升压站全部改造工作(一次、二次保护设备全部工作内容),同步建设防火隔音墙、配套绿化、消防水系景观工程,按照防火8小时标准设计,配套建设西南运营服务中心,包含办公大楼、仓储中心,储能电站远程集控中心、AI数据孪生智能故障预警系统、故障安全预处理系统,防无人机侵入系统。洪水地址灾害预警系统,全站防热失控温度消防检测控制系统,同步建设零碳光储充换电一座。(来源:中国招标投标公共服务平台)
0.7482~0.8167元/Wh!山西朔州朔城区100MW光伏储能项目配套储能系统PC中标候选人公示
12月31日,山西公司国能朔州朔城区100MW光伏储能项目配套储能系统PC承包项目公开招标中标候选人公示。第一中标候选人为内蒙古电力建设(集团)有限公司,投标报价2244.726554万元,折合单价0.7482元/Wh;第二中标候选人为西格码电气股份有限公司,投标报价2450.202488万元,折合单价0.8167元/Wh。本项目储能系统建设规模为15MW/30MWh标称容量,其中大于2.5MW/5MWh为一个储能单元,共计不超6个单元,投标方可根据不同的技术路线设计组合储能单元形式,储能系统直流电压侧1500V(也有其他电压等级),经PCS变流后由箱式变压器升压至35kV,以一(可以多回)回集电线路接至升压站35kV侧。本项目储能系统共计1个接入点,每个并网点安装一个双向电表,计量充放电电量。(来源:国能e招)
1.0596~1.1061元/Wh!河北唐山1.17MW/2.349MWh储能电站中标候选人公示
12月31日,唐山裕隆新能源有限公司1.17MW/2.349MWh储能电站项目中标候选人公示。第一中标候选人为江苏路仕辉工程建设有限公司,投标报价2489000.63元,折合单价1.0596元/Wh;第二中标候选人为河北彤祥建设工程有限公司,投标报价2595176.49元,折合单价1.1048元/Wh;第三中标候选人为唐山市同润电力设备有限公司,投标报价2598277.64元,折合单价1.1061元/Wh。本工程新建储能电站1座,新建储能电站电池总容量为2349kWh,储能并网柜4台。建设地点:河北丰南经济开发区临港园唐山北方瓷都陶瓷集团有限公司院内。工期:合同签订后60日内施工完毕,相关组件、设备安装调试完成,具备实现项目并入国家电网的条件并取得相关手续。(来源:河北省招标投标公共服务平台)
江苏镇江鑫华50MW100MWh储能电站中标候选人公示
12月31日,镇江鑫华5万千瓦/10万千瓦时储能电站中标候选人公示。第一中标候选人为中国通用机械工程有限公司,投标报价1351万元;第二中标候选人为重庆聚远能源管理有限公司,投标报价1351.636014万元;第三中标候选人为重庆义鸿信机电设备有限公司,投标报价1351.430015万元。本站电压等级按110/35kV设计,本期建设主变1X63MVA,110kV出线1回,采用线变组接线。35kV出线2回,本期及远景均采用单母线接线。招标范围包括但不限于对本项目储能系统所含一次设备、二次设备、电力变压器、GLS组合开关、电压互感器及避雷器等、制造、工厂试验、包装、运输,以及现场指导安装调试等服务等全部内容。(来源:中国招标投标公共服务平台)
储能材料
1、正/负极材料
天赐材料预计2025年净利11亿元-16亿元,同比增长127.31%-230.63%
12月31日,天赐材料发布2025年度业绩预告报告,预计2025年归母净利润11亿元至16亿元,同比增长127.31%-230.63%;扣非净利润预计10.5亿元至15.5亿元,同比增长175.16%-306.18%。(来源:天赐材料)
新宙邦拟投资不超2亿元建设波兰新宙邦锂离子电池材料二期项目
12月31日,新宙邦发布公告称,公司拟以控股子公司Capchem Poland Sp. z o.o.为项目实施主体,在波兰西雷姆工业园区投资建设波兰新宙邦锂离子电池材料项目二期,项目计划总投资不超过2亿元人民币(项目总投资额以实际投资建设情况为准)。(来源:新宙邦)
新宙邦拟投资2.6亿美元在沙特建设中东新宙邦锂离子电池材料项目
12月31日,新宙邦发布公告称,公司拟以公司当前全资公司Capchem Middle East Company为项目实施主体,在沙特延布重工业园区投资建设中东新宙邦锂离子电池材料项目,项目计划总投资约2.6亿美元。(来源:新宙邦)
2、电解液
中国化学六化建EPC总承包枣阳大力钒电解液项目投产
近日,中国化学工程第六建设有限公司旗下的中国化学六化建设计研究院EPC总承包、武汉工程公司施工的枣阳大力储能技术有限公司年产1GWh钒电解液项目投产。该项目位于湖北省襄阳市枣阳市,是枣阳大力风电钒液流电池产业园的重要组成部分之一,其生产线采用的核心技术由枣阳大力储能公司完全自主研发,工艺包为中国化学六化建设计研究院与枣阳大力储能公司共同开发,为全国首个采用该工艺实现大规模生产线落地的钒电解液项目,对优化区域能源结构、推动能源转型与产业可持续发展有着积极意义。(来源:中国化学六化建)
川发兴能与德海艾科签订钒电解液采购协议
2025年12月31日,四川发展兴欣钒能源科技有限公司党支部书记、董事长张杨与杭州德海艾科能源科技有限公司董事长王宇,分别代表双方签订钒电解液采购协议。双方表示,未来将以此次采购合作为开端,深化在钒电池领域的全面协同,聚焦技术创新与产业协同探寻合作新路径,推动钒电池行业实现高质量发展,为国家“双碳”战略目标的达成贡献力量。(来源:川发兴能)
储能电池
1、锂电池
中创新航集装箱式锂电池系统助力全球首款步入式电源配套魏桥绿动1首航
12月29日,我国首艘近海航区新能源散货船——“魏桥绿动1”轮圆满完成首航,正式开启商业化运营新征程。该船搭载中创新航集装箱式锂电池系统,为近海航运绿色转型提供了可复制、可推广的示范样板,标志着我国新能源船舶商业化应用迈出关键一步。(来源:CALB中创新航)
亿纬锂能21GWh大圆柱乘用车动力电池项目延期至2027年12月31日
12月31日,亿纬锂能发布公告称,公司召开第七届董事会第三次会议,审议通过了《关于部分募集资金投资项目延期的议案》。在募集资金投资项目实施主体、募集资金投资用途以及投资规模均不发生变更的情况下,结合募集资金投资项目的实际建设情况和投资进度,公司决定对向不特定对象发行转债的募投项目“21GWh大圆柱乘用车动力电池项目”达到预定可使用状态日期由2025年12月31日调整为2027年12月31日。(来源:亿纬锂能)
2、钠电池
双环科技与中国钠电集团签署固态钠电池战略合作协议
近日,双环科技与中国钠电集团进行座谈交流,并正式签署战略合作协议。此次行业领军企业的深度携手,标志着双方企业在钠电池产业链的协同发展方面迈出关键一步,为推动“锂钠迭代”进程与新能源产业高质量发展注入新动力。(来源:双环科技)
3、固态电池
总投资11亿元 巴中经开区年产2GWh高倍率半固态电池及50万套电源系统项目开工
12月28日,洛储电源科技(巴中)有限公司年产2GWh高倍率半固态电池及50万套电源系统项目开工活动,据悉,此次开工的“年产2GWh高倍率半固态电池及50万套电源系统建设项目”总投资11亿元,主要建设高倍率半固态电池、电源系统集成生产线,以及配套研发、集成、仓储物流等设施。其中,2GWh高倍率半固态电池生产线采用行业领先切叠一体工艺与半固态电解质复合技术,产品性能达国内领先水平,可广泛适配低空经济领域无人机、电动化智慧农机、高端电动摩托车、特种装备等前沿应用场景;50万套电源系统生产线聚焦“高倍率电池+BMS管理系统+一体化系统集成解决方案”,重点打造适配无人机、农机、电摩、矿用防爆装备等领域的多用途定制化电源产品,形成“核心电芯+集成系统”整体新能源解决方案。(来源:巴中经开区)
储能系统
智光电气控股子公司签订1.19亿元储能系统销售合同
12月26日,智光电气发布公告称,公司控股子公司广州智光储能科技有限公司于近日与扬州新概念电气有限公司签订了金额合计为人民币11,894.81万元的《买卖合同》,买方向智光储能购买高压级联储能系统。(来源:智光电气)
110MWh交付土耳其,亿纬锂能以1P高倍率储能系统助力土耳其能源结构转型
近日,亿纬锂能32套3.44MWh-280-1P高倍率储能系统完成装运,从荆门工厂启程前往土耳其。此次交付的总规模为110MWh的储能系统,将应用土耳其领先能源企业Aksa Renewable Energy部署的尚勒乌尔法位50MW独立储能电站与加济安泰普40.WMW光储一体化两大标杆项目,不仅为土耳其电网注入稳定可靠的调节能力,更以高可靠、高安全、高倍率储能系统解决方案助力土耳其能源结构转型。(来源:亿纬锂能)
抽水蓄能
宁夏华电牛首山东140万千瓦抽水蓄能电站工程开工!
12月25日,宁夏华电牛首山东140万千瓦抽水蓄能电站工程开工大会在项目现场举行,标志着电站工程建设正式拉开帷幕。项目位于中卫市中宁县牛首山西麓,装机容量140万千瓦。项目建成后主要服务宁夏电网新型电力系统,承担调峰、填谷、储能、调频、调相及紧急事故备用等核心任务,将为宁夏构建新型电力系统、打造新能源综合示范区,提供重要支撑和保障。(来源:塞上华电)
湖南安化抽水蓄能电站项目主体工程开工
2025年12月26日,由华东咨询-天津冀水联合监理的湖南安化抽水蓄能电站主体工程开工仪式在施工现场隆重举行。这一重大能源项目主体工程的开工,标志着当地新能源产业布局迈出关键一步,对优化区域能源结构、提升电网安全稳定运行能力具有里程碑意义。(来源:天津市冀水工程咨询中心有限公司)
浙江天台抽水蓄能电站引水压力钢管全部安装完成
12月23日上午,由三峡发展公司天台监理部承监的浙江天台抽水蓄能电站2号引水中平洞压力钢管凑合节安装验收完成。至此,天台抽水蓄能电站引水系统压力钢管已全部安装完成,天台抽水蓄能电站工程又一个关键性节点目标顺利达成。(来源:三峡发展)
安徽响水涧抽水蓄能电站完成年度发电任务
截至12月24日,国网新源安徽响水涧抽水蓄能电站今年累计发电量达到13.68亿千瓦时,提前完成全年发电任务,年度电量任务完成率达100.3%。作为华东电网重要的调峰调频电源之一,该站全年累计完成发电启动1202次、抽水启动1380次,配合电网完成各类调峰、调频64次,为华东电网安全稳定运行提供了有力支撑。(来源:国家电网报)
安徽石台抽蓄电站首台机组蜗壳水压试验顺利完成
12月30日,安徽石台抽蓄电站首台机组蜗壳水压试验一次性顺利完成。蜗壳水压试验目的是检验蜗壳设计、制造和安装质量,消除制造、安装过程焊接残余应力。试验测量数据显示,石台抽蓄电站首台机组各部位变形和位移均满足设计要求,座环蜗壳及相关管路均无渗漏等异常情况。三峡建工所属石台抽蓄公司负责人表示,本次蜗壳水压试验顺利完成为混凝土保压浇筑创造了条件,石台抽蓄公司将精心组织后续施工,确保首机发电目标如期实现。(来源:三峡建工)
广西南宁抽水蓄能电站全面建成投产
12月29日,国家“十四五”重大工程——南网储能南宁抽水蓄能电站最后一台机组投产发电。“南宁抽水蓄能电站不仅是广西首座抽水蓄能电站,也是“十四五”华南地区首个核准的抽水蓄能工程,总投资约80亿元,安装4台30万千瓦机组,每年最多可消纳清洁能源25亿千瓦时,相应减少二氧化碳排放220万吨。(来源:南网储能)
浙江青田抽水蓄能电站下库砂石加工系统试生产成功启动
12月25日,浙江青田抽水蓄能电站项目下库砂石加工系统顺利由建设阶段转入试生产阶段。该系统自9月1日破土动工以来,项目团队面对建设场地狭小、交叉作业频繁、涉及专业面广、工期任务紧迫等多重挑战,科学组织、协同攻坚,最终如期完成建设目标。(来源:水电十二局)
浙江松阳抽水蓄能电站首台机组座环蜗壳水压试验顺利完成
2026年1月1日,浙江松阳抽水蓄能电站项目迎来又一重大建设节点——首台机组座环蜗壳水压试验顺利完成,实现新年开门红。浙江松阳抽蓄电站水泵水轮机额定水头486m、最大水头532.9m、最大扬程539.68m、额定转速428.6r/min,机组设计兼具高水头适应性与运行可靠性。本次进行水压试验的蜗壳整体尺寸达14.2m×12.0m×2.5m,采用分两瓣运输、在现场完成组圆和焊接,整体重量达211吨。三峡建工所属浙江松阳抽蓄公司提前谋划,精心组织各方反复讨论研究试验方案,试验期间统筹各参建单位,各司其职,历经10小时精密操作,各阶段加压、保压、减压工序衔接有序,全程未出现渗漏、泄压现象,座环蜗壳系统状态良好,所有监测数据均满足设计规范标准。(来源:三峡建工)
压缩空气储能
新突破!世界首套兆瓦级全液态二氧化碳储能机组投运
12月29日,由中国能建华电华源公司牵头、中国航发成发科能、中国能建华东院、天津大学、东南大学等单位联合参与研发的世界首套兆瓦级全液态二氧化碳储能机组顺利实现发电投运,标志着全液态二氧化碳储能技术在规模化验证与工程应用方面取得阶段性突破。下一步,中国能建将持续推进关键技术攻关和大规模工程化验证,加快实现全液态二氧化碳储能技术成套化、规模化、商业化应用推广,推动科技创新和产业创新深度融合。(来源:中国能建)
飞轮储能
天津首个飞轮储能调频项目投产
2025年12月30日,天津能源集团天津市首个飞轮储能调频项目成功并网投运。作为天津市首个飞轮储能示范工程,该项目总规模达6000KW/300KWh,由12台单机容量500KW/25KWh的飞轮储能单元构成,核心采用真空磁悬浮飞轮储能技术,可实现电能与动能的高效转换。其具备毫秒级响应速度、高调节精度、长循环寿命及绿色环保等突出特性,能够有效减小一次调频扰动幅值、缩短扰动时长,降低发电机组低频振荡风险,为电网系统频率安全提供可靠保障。(来源:天津能源集团)
氢储能
全球首个30MW级纯氢燃气轮机氢储能示范项目实现纯氢发电
12月28日,由明阳集团联合深圳能源共同打造的30MW纯氢燃气轮机氢储能示范项目取得重大突破——机组实现纯氢发电并保持稳定运行。此次纯氢燃气轮机氢储能项目,实现了从风光新能源制氢到纯氢燃气轮机发电的完整闭环,进一步验证了“木星一号”纯氢燃气轮机在真实工程环境下的可行性、可靠性及综合性能,更是氢燃气轮机储能技术在电力系统中实现工程化应用的关键一步,为构建以新能源为主体的新型能源体系,提供了可落地、可推广的一体化解决方案。(来源:明阳集团)
央国企动态
中国电建河北院与保信汇和(山东)能源科技有限公司达成战略合作 签约长时储能项目并共建新型储能研究中心
12月25日上午,河北院与保信汇和(山东)能源科技有限公司(以下简称保信汇和)战略合作签约仪式顺利举行。双方就《山东金来德电力能源科技有限公司长时压缩空气储能电站项目合作协议》与《联合建立新型储能研究中心合作协议》正式签署,并共同为新型储能研究中心揭牌,标志着双方在新型储能领域的合作进入实质性推进阶段,将为储能产业技术创新与规模化发展注入新动能。(来源:中国电建河北院)
全球首套超高温热泵储能技术发布
12月25日,国家电投集团在北京发布全球首套超高温热泵储能技术——“储诺”。“储诺”超高温热泵储能是国家电投集团中央研究院自主研发的创新长时储能技术路线,可广泛应用于新能源大基地风光消纳、支撑性电源灵活性提升及高耗能园区低碳运行等众多场景。该技术能够解决新能源大基地高弃电问题,平衡日夜电力送出,优化送电质量;耦合火电/核电等支撑性电源,显著提升其灵活性,满足高安全、高效、高灵活性的运行需求;应用于高耗能产业园,提高铝业、石化等高耗能园区绿电供应比例,实现园区低碳运行。(来源:国家电投中央研究院)
储能项目
云南永仁全钒液流储能项目一期正式并网
12月31日,由上海电气储能科技有限公司(“电气储能”)参建的全国规模最大云南永仁300MW/1200MWh全钒液流储能项目一期正式建成并网,作为全国规模最大的全钒液流储能电站,本期项目成功实现建成并网,其意义重大。一是树立行业标杆,标志我国长时储能技术规模化应用取得重大突破,引领全钒液流储能产业升级;二是强化能源支撑,提升电网调峰与新能源消纳能力,夯实云南清洁能源基地建设;三是促进区域发展,延伸钒钛绿色产业链,助力永仁建成云南储能产业基地,推动楚雄州绿色低碳转型;四是践行国家战略,为“双碳”目标落地、新型电力系统构建提供示范,是能源安全新战略的生动实践。(来源:上海电气储能科技有限公司)
国家能源局首台(套)百兆瓦级大容量半固态锂离子电池储能项目全站成功启动
2025年12月31日20时26分,在跨入2026年之际,国家能源局新型储能试点示范项目、国家能源局第五批首台(套)能源领域重大技术装备、广东省2025年度重点建设项目、广东省新型电力系统技术创新研究指南项目—广东华电汕尾华侨管理区新型电化学储能电站项目全站成功启动。本项目于12月29日并网成功后,为确保项目全站启动一次成功,各参建单位紧密协同,积极开展储能单元启动前检查及调试工作。历时52小时,实现全站的顺利启动。(来源:华粤汕美)
河北燕赵兴泰储能二期项目并网反送电一次成功
2025年12月30日19时20分,随着调度指令下达,河北燕赵兴泰储能公司电网侧独立储能电站二期85MW/170MWh磷酸铁锂储能项目并网反送电一次成功,各项参数正常,系统运行平稳,实现“年底前并网运行”的既定目标。自2025年10月15日二期项目正式签订EPC合同开工建设至实现并网反送电,历时78天,大幅领先于行业平均建设工期。(来源:河北建投集团)
江苏连云港储能电站项目顺利并网运行
12月30日,江苏连云港优美经开110MW/220MWh储能电站项目顺利并网运行。作为保障性电网侧独立储能项目,该电站集电网调节、新能源消纳与电力现货市场参与功能于一体,为区域电力系统稳定运行和新型电力系统建设提供关键支撑,也标志着江苏独立储能的应用价值与发展空间正持续拓展。(来源:远东电池)
内蒙古包头威俊1.2GWh电网侧独立储能电站完成全容量并网
近日,由国轩投资建设的包头威俊1.2GWh电网侧独立储能电站完成全容量并网,并通过电网公司三充三放验收。该项目是包头威俊1.5GW/9GWh独立储能电站的工程之一,项目总规划装机9GWh,是全国规模最大的电化学储能电站。该电站“低谷时充电、高峰段放电”,预计每年可提升新能源电力消纳超4.5亿度,有效破解新能源间歇性难题、显著提升西部地区新能源消纳与电网调峰能力;同时年创收益约1.2亿元,减少二氧化碳排放26万吨,实现生态、经济与电力安全多重效益。(来源:国轩高科)
我国规模最大全钒液流电池储能电站全容量投产运行
12月31日,我国规模最大全钒液流电池储能电站——三峡集团新疆吉木萨尔全钒液流储能电站实现全容量投产运行,标志着我国在大容量、长时储能技术应用领域实现重要突破,在加快构建以新能源为主体的新型电力系统进程中迈出新步伐。电站位于新疆维吾尔自治区昌吉州吉木萨尔县,额定功率20万千瓦,储能规模100万千瓦时,是当前我国投运的规模最大的全钒液流电池储能电站。(来源:中国三峡集团官网)
河北省承德市宽城满族自治县独立储能电站项目开工建设
12月22日,由河北交投德泰新能源科技有限公司宽城满族自治县分公司投资建设的宽城满族自治县独立储能电站项目开工建设。项目位于宽城满族自治县龙须门镇,总投资97837.81万元,规划总容量为300MW/1200MWh。工程主要建设297MW/1188MWh磷酸铁锂电池储能系统和3MW/12MWh全钒液流电池储能系统,同步配套建设1座220kV升压站,规划主变容量330MVA。本期工程一次建成,通过1回220kV送出线路接入国网宽城500kV变电站220kV侧。(来源:河北交投晟德基建公司)
星远欣荣500MW/2000MWh独立储能电站全容量并网发电
12月29日,内蒙古乌兰察布化德县,由化德县星远新能源科技有限公司投资、远信储能与江西电建联合承建的欣荣500MW/2000MWh独立储能电站项目成功并网,并连续完成了全容量、满功率“三充三放”循环。作为远信储能迄今单体规模最大的独立储能项目,该电站在高寒极限环境下圆满交付并快速完成调试,彰显了远信储能在极端气候下的卓越技术适应性与工程保障能力,为内蒙古构建新型电力系统树立了标杆。(来源:远信储能)
全球最大构网型混合储能电站!内蒙古鄂尔多斯谷山梁项目正式投运
12月30日,由科力远、星辰新能等大储能生态创新联合体成员共同打造的鄂尔多斯谷山梁300MW/1200MWh独立储能电站,顺利完成“三充三放”全流程测试和验收,标志着这座全球单体容量最大的构网型混合储能电站已正式投运。该项目不仅实现了大规模构网型混合储能应用的行业突破,也将为鄂尔多斯构建以新能源为主体的新型电力系统提供关键支撑。(来源:科力远CORUN)
内蒙古芦子庙200MW/800MWh独立储能电站项目正式全容量并网发电
12月30日,随着中节能内蒙古芦子庙200MW/800MWh独立储能电站项目三充三放顺利完成,标志着集团公司首个规模最大的独立储能电站项目正式实现全容量并网。该项目的投运不仅标志着区域新型电力系统建设迈出坚实步伐,更将为内蒙古清洁能源高效消纳、能源结构低碳转型提供强劲支撑,其输出的绿色电力将为乌兰察布“草原云谷”算力产业等重点领域提供稳定电力保障,推动算力与电力深度耦合发展,为实现“双碳”目标贡献央企的智慧和力量。(来源:中节能风力发电股份有限公司)
大唐十三师红山农场20万千瓦风电配套储能项目成功并网发电
2025年12月29日,大唐十三师红山农场20万千瓦风电配套储能项目成功并网发电,为新疆公司高质量发展再添绿色动能。项目共安装24台金风GWH221-8.34型风电机组,配套建设一套20MW/40MWh储能系统。项目全容量投产后,预计年上网电量可达5.48亿度,与同等规模燃煤电厂相比,每年可节约标准煤约15万吨,减少二氧化碳排放量约39万吨,在优化能源结构、推动节能减排、助力“双碳”目标实现等方面具有显著的经济、社会和环境效益。对促进当地能源结构绿色低碳转型、推动经济社会高质量发展具有重要意义。(来源:大唐新疆)
甘肃嘉峪关宁晟500MW/1000MWh储能项目顺利并网
12月30日凌晨,宁夏公司嘉峪关市宁晟新能源有限公司500MW/1000MWh独立储能项目顺利并网发电,项目核心采用“超级电容+规模化储能”创新技术路线,超级电容器件具备毫秒级响应、10万次以上循环寿命及-40℃至60℃宽温域适应能力,可有效平抑新能源发电波动,提升电网调峰调频水平。该电站单次可储电100万千瓦时,每小时充放电50万千瓦时,投运后每年可减少标准煤消耗7.5万吨、二氧化碳排放19.5万吨,在碳减排方面具有显著效应。(来源:中核汇能宁夏公司)
宁夏利浩能源穆和200兆瓦/400兆瓦时共享储能项目并网
12月22日,中国能建安徽院总承包的利浩能源穆和200兆瓦/400兆瓦时共享储能项目全容量并网。项目位于宁夏中卫市宣和镇,建设规模为200兆瓦/400兆瓦时,配套建设1座110千伏升压站。项目并网运行后,预计年发电量约11000万千瓦时,年节约标准煤约30万吨、减少碳排放约88万吨。(来源:中国能建安徽院)
内蒙古突泉独立新型储能电站项目成功并网投运
12月29日,内蒙古能源集团突泉独立新型储能电站项目反送电一次成功,顺利并网投运,为区域能源结构优化升级注入了强劲动能。项目投运后,年平均上网电量约4.4亿千瓦时,不仅能够有效消纳区域风电、光伏等清洁能源,减少“弃风弃电”现象,更将为兴安盟乃至内蒙古东部地区能源结构绿色转型提供有力支撑。(来源:内蒙古能源集团)
来源:储能头条
切换行业






正在加载...



