近日,南网储能发布公告称,为贯彻落实国家关于“两重”建设的重要部署,支持抽水蓄能等重大能源基础设施项目建设,公司拟与南网私募基金管理有限公司、工银资本管理有限公司、南方电网资本控股有限公司、广东电网有限责任公司、广西电网有限责任公司、深圳电网智慧能源技术有限公司、工银金融资产投资有限公司共同发起设立南网工融双碳(广州)股权投资基金合伙企业(有限合伙)。
本次参与设立南网工融基金拟发挥以下作用:(1)贯彻国家重大战略部署,支持抽水蓄能等重大能源基础设施项目建设;(2)进一步优化资产结构与盈利结构,提升经营效能;(3)整合产业与金融资源,增强可持续发展能力。
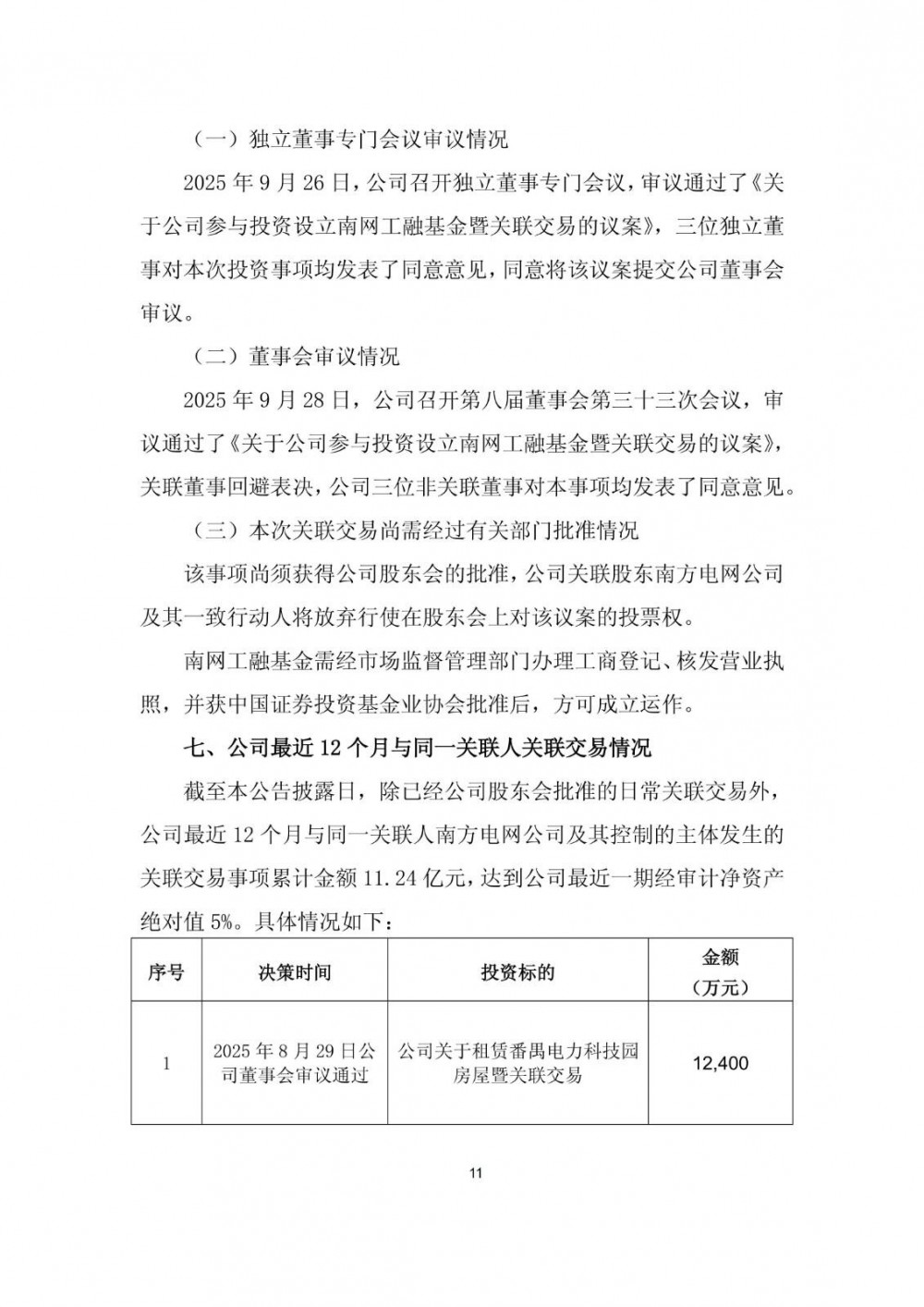
公告显示,除已经股东会审议通过的日常关联交易外,最近12个月公司与同一关联人南方电网公司及其控制的主体进行的交易金额累计为11.24亿元,达到公司最近一期经审计净资产绝对值5%以上。关联交易事项包括:公司向南方鼎元资产运营有限责任公司租赁其拥有产权的房屋,租期3年,租金(含税)总计不超过人民币1.24亿元,以及本次公司投资10亿元参与设立南网工融基金。
原公告如下:












切换行业




正在加载...

