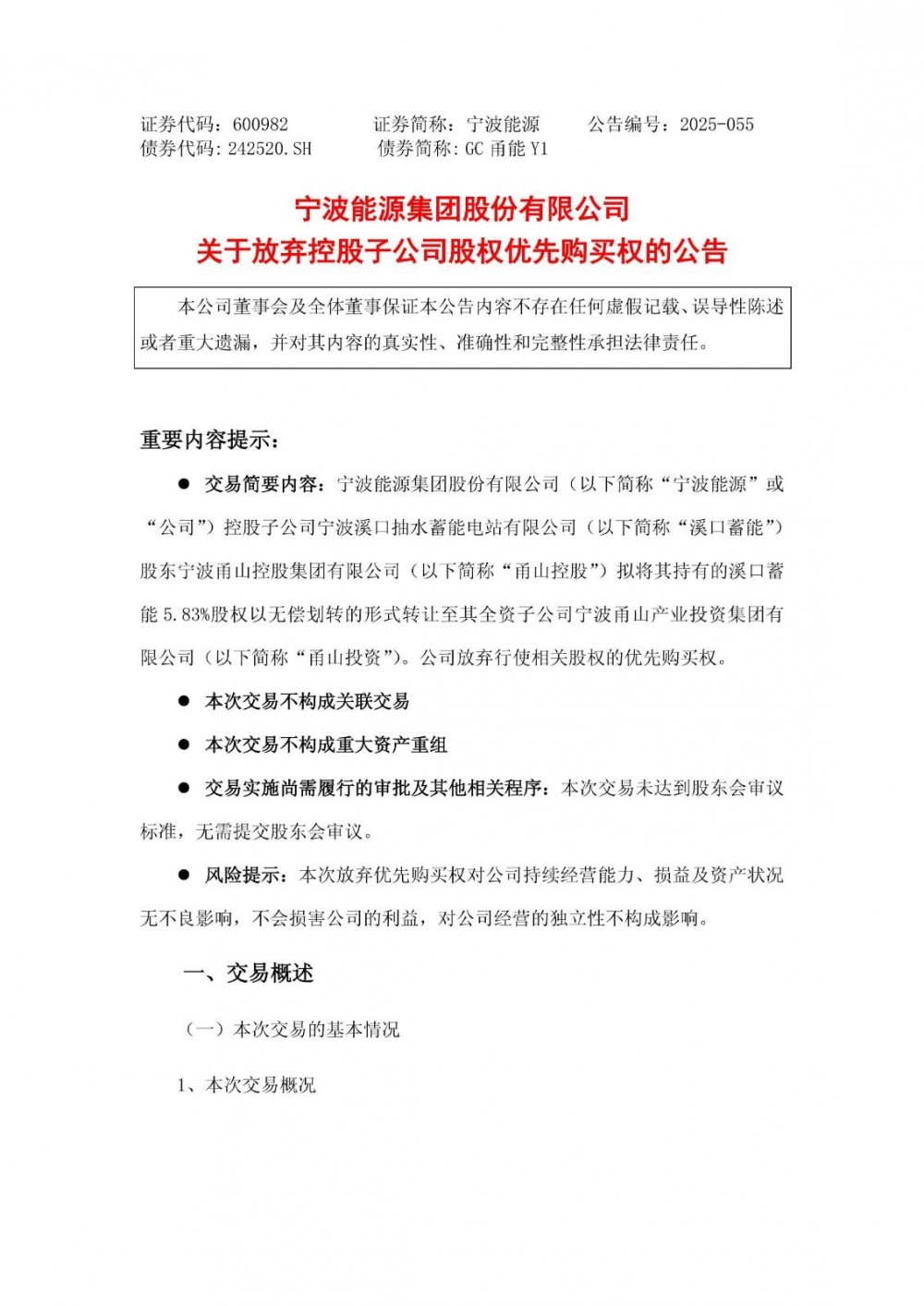
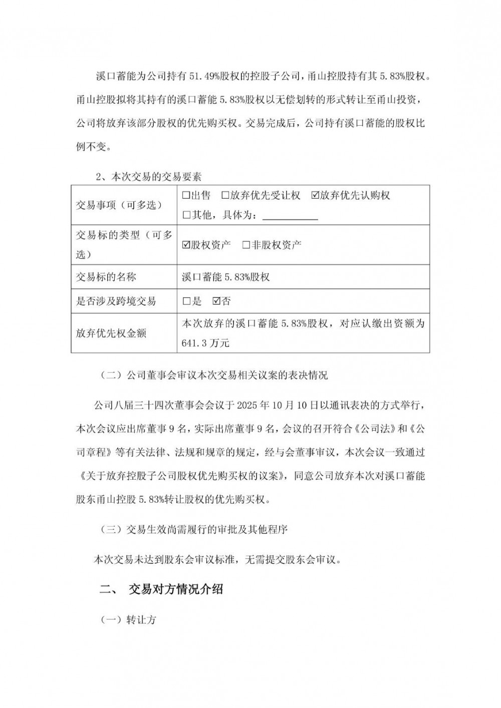
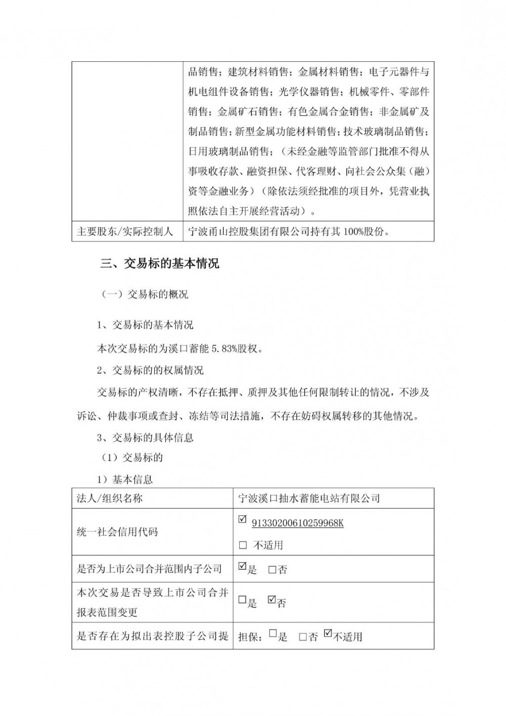
近日,宁波能源发布公告称,公司控股子公司宁波溪口抽水蓄能电站有限公司股东宁波甬山控股集团有限公司拟将其持有的溪口蓄能5.83%股权以无偿划转的形式转让至其全资子公司宁波甬山产业投资集团有限公司。公司放弃行使相关股权的优先购买权。
宁波能源表示,公司本次放弃优先购买权对公司持续经营能力、损益及资产状况无不良影响,不会损害公司的利益,对公司经营的独立性不构成影响。
原公告如下:






日期:2025-10-13 来源:宁波能源
能源资讯一手掌握,关注 "储能头条" 微信公众号
看资讯 / 读政策 / 找项目 / 推品牌 / 卖产品 / 招投标 / 招代理 / 发文章
扫码关注
免责声明:本文仅代表作者本人观点,与国际储能网无关,文章内容仅供参考。凡本网注明"来源:国际储能网"的作品,均为本站原创,转载请注明“来源:国际储能网”!凡本网注明“来源:XXX(非国际储能网)”的作品,均转载自其它媒体,转载目的在于传递更多信息,并不代表本网赞同其观点和对其真实性负责。
如因作品内容、版权和其它问题需要同本网联系的,请在相关内容刊发之日起30日内进行,我们将第一时间进行删除处理 。联系方式:400-8256-198