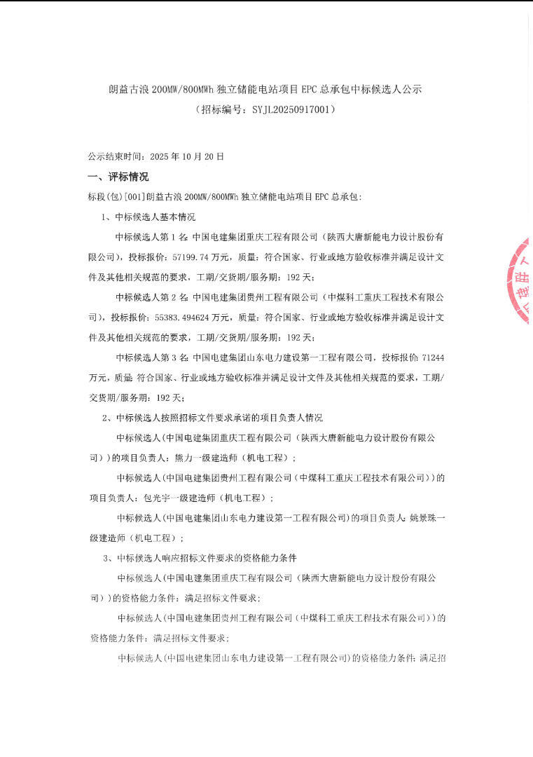
10月15日,朗益古浪200MW/800MWh独立储能电站项目EPC总承包中标候选人公示。
第一中标候选人为中国电建集团重庆工程有限公司(陕西大唐新能电力设计股份有限公司),投标报价57199.74万元,折合单价为0.715元/Wh;第二中标候选人为中国电建集团贵州工程有限公司(中煤科工重庆工程技术有限公司),投标报价55383.494624万元,折合单价为0.6923元/Wh;第三中标候选人为中国电建集团山东电力建设第一工程有限公司,投标报价71244万元,折合单价为0.8906元/Wh。

本工程发包采用EPC总承包的方式。本工程为交钥匙工程,投标人负责项目初步设计至工程竣工验收、并网投产为止与本项目相关的一切工作及费用。
投标人的基本工作范围是提供一个完整的、符合运行要求的储能电站系统、330kV升压站及330kV 送出线路所需的勘测、初步设计、施工图、设备、材料、机械、电气、仪表控制、土建、建筑、总图运输、采暖、通风、空调、给排水的设计和施工安装所有子项工程。包括但不限于:330kV升压站全部设备及材料供应、运输、储存、安装;330kV升压站设备和储能设备设施的水、电、暖、通讯、地基处理、基础沉降、土建及建筑工程 配合发包人完成与本工程相关的开竣工手续、工程技术服务、人员培训、试验、调试(含全部涉网试验及验收)检验、验收(含质检验收)、售后服务、试运行、消缺、竣工验收、竣工资料移交和最终交付运行等所有工作。质保期的相关服务(包含质保期内所有备品备件、专用工具采购供应以及相关的技术资料整理)等工作。
原公告如下:



切换行业






正在加载...

