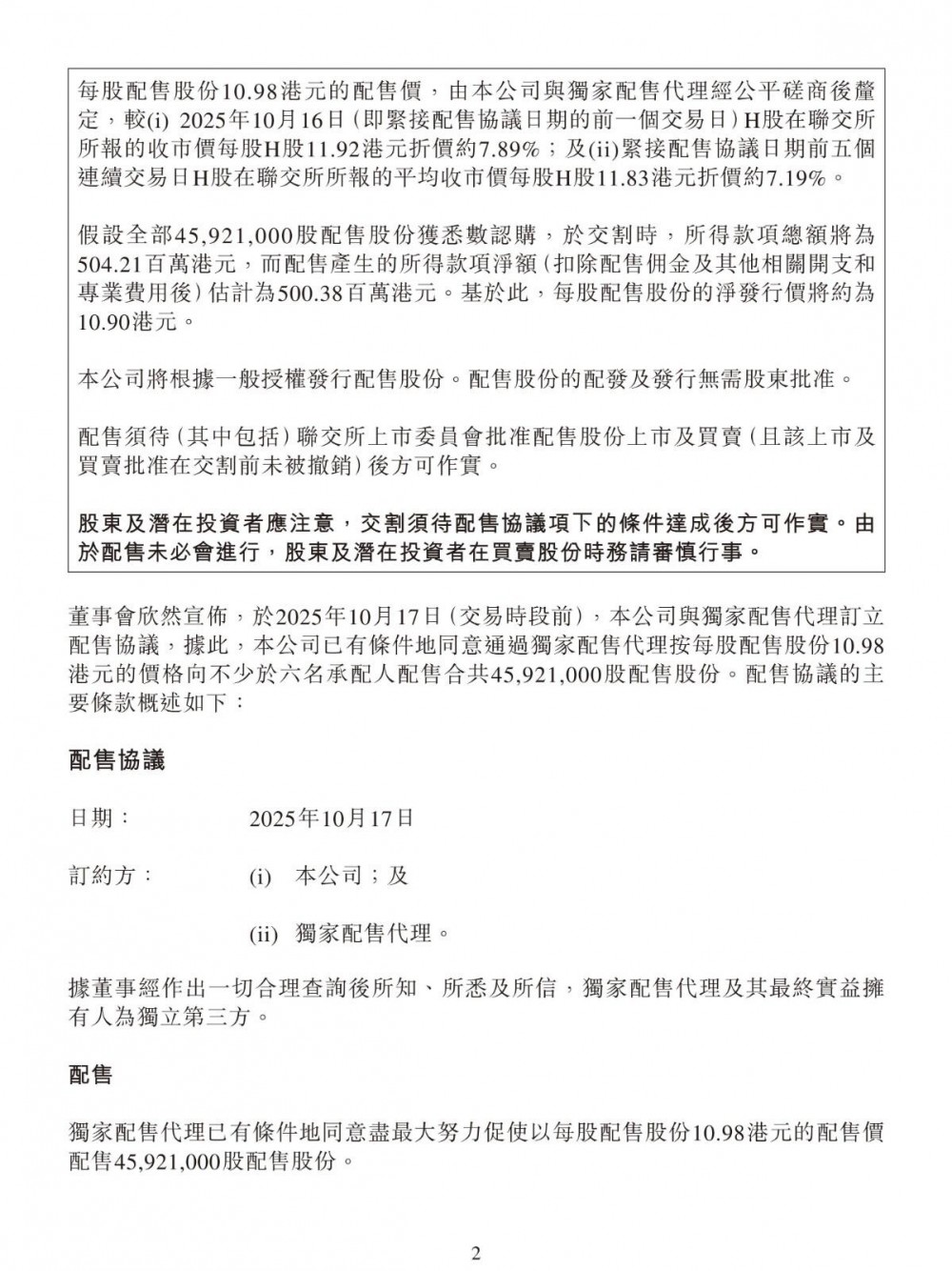
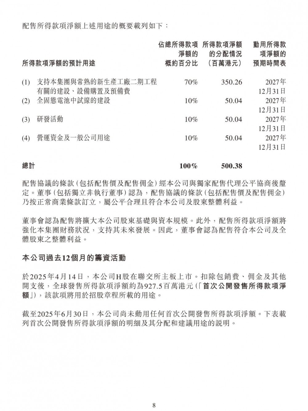
10月16日,正力新能发布公告称,公司与独家配售代理订立配售协议,据此,独家配售代理已同意作为公司的代理,尽最大努力促使不少于六名承配人以每股H股10.98港元的配售价购买合共4592.1000万股新H股。假设全部配售股份获悉数认购,于交割时,所得款项净额估计为5.0038亿港元,其中约70%将用于支持集团与常熟的新生产工厂二期工程有关的建设、设备购置及预备费,约10%将用于全固态电池中试线的建设,约10%将用于研发活动,约10%将用于营运资金及一般公司用途。
原公告如下:



.jpg)











日期:2025-10-17 来源:正力新能
能源资讯一手掌握,关注 "储能头条" 微信公众号
看资讯 / 读政策 / 找项目 / 推品牌 / 卖产品 / 招投标 / 招代理 / 发文章
扫码关注
免责声明:本文仅代表作者本人观点,与国际储能网无关,文章内容仅供参考。凡本网注明"来源:国际储能网"的作品,均为本站原创,转载请注明“来源:国际储能网”!凡本网注明“来源:XXX(非国际储能网)”的作品,均转载自其它媒体,转载目的在于传递更多信息,并不代表本网赞同其观点和对其真实性负责。
如因作品内容、版权和其它问题需要同本网联系的,请在相关内容刊发之日起30日内进行,我们将第一时间进行删除处理 。联系方式:400-8256-198