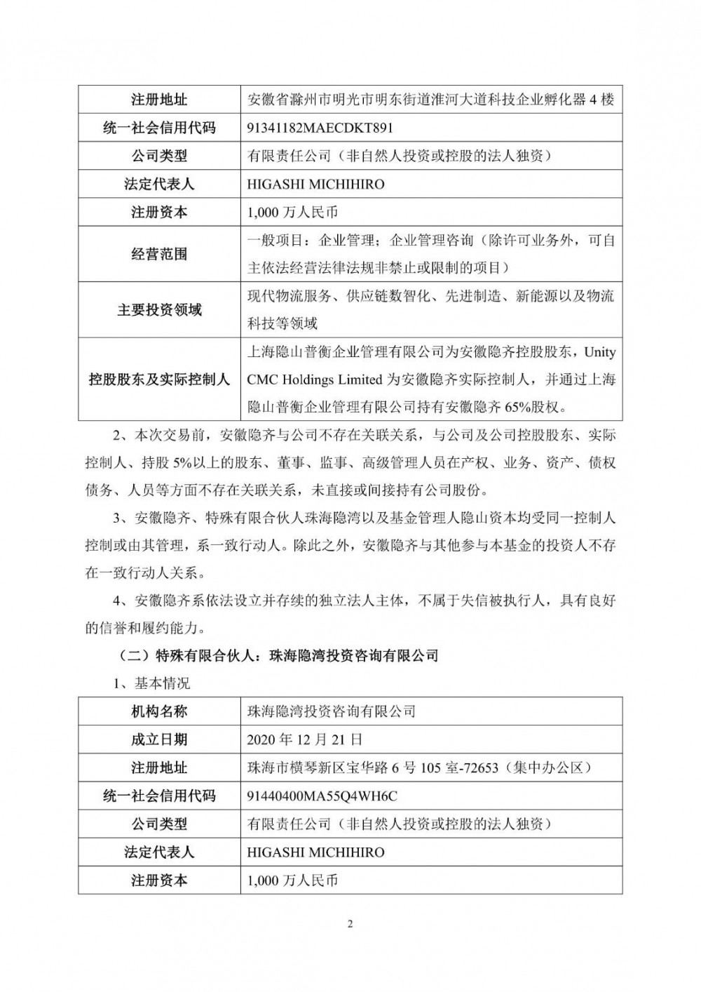
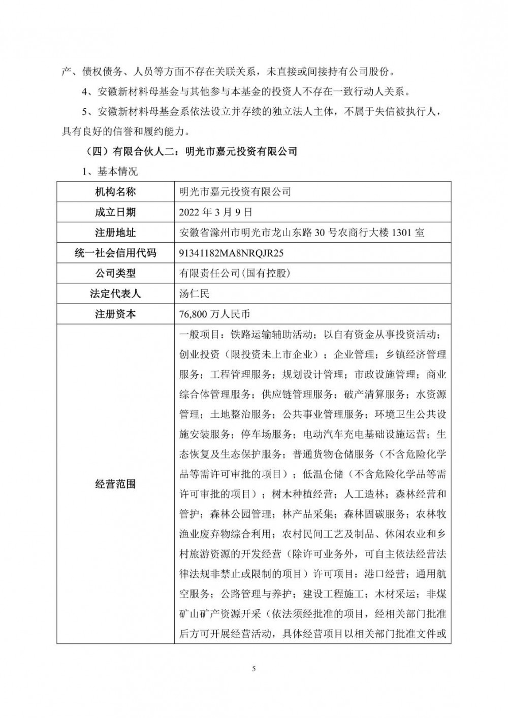
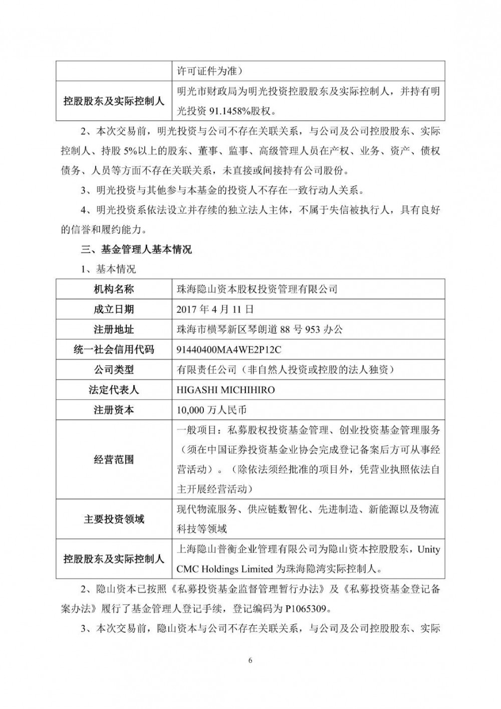
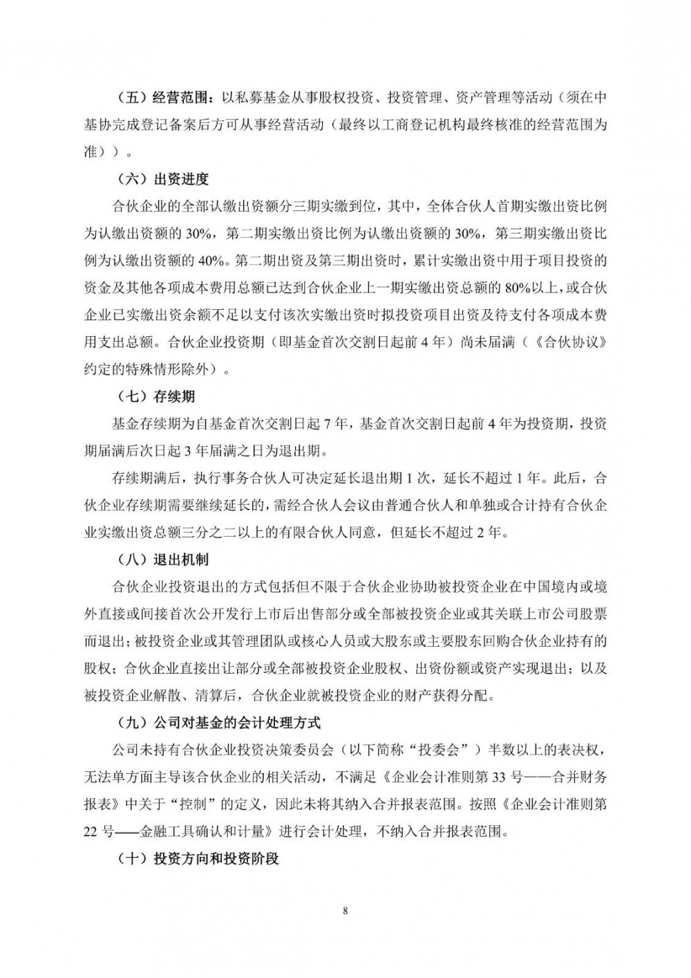
10月22日,天齐锂业发布公告称,公司与新材料、新能源产业链的合作,开展业务拓展新的触角和反馈,深化公司在践行垂直一体化发展战略的同时探索产业链循环发展的机会,公司全资子公司成都天齐锂业有限公司与安徽隐齐企业管理有限公司、珠海隐湾投资咨询有限公司、安徽省新材料产业主题投资基金合伙企业(有限合伙)、明光市嘉元投资有限公司签署了《安徽隐山天齐双新股权投资合伙企业(有限合伙)合伙协议》及相关协议,拟共同出资设立安徽隐山天齐双新股权投资合伙企业(有限合伙)(以下简称“合伙企业”或“基金”)。合伙企业总认缴出资额为5亿元人民币,公司全资子公司成都天齐作为有限合伙人,以自有资金认缴2.5亿元人民币,占合伙企业认缴出资总额的50%。
天齐锂业表示,本次交易的资金来源为公司自有资金,不会对公司本年度的财务及经营状况产生重大不利影响,也不存在损害公司及全体股东利益的情形。本次投资将有利于加深公司与新材料、新能源产业链的合作,为公司开展业务拓展新的触角和反馈,有利于公司在践行垂直一体化发展战略的同时探索产业链循环发展的机会。
原公告如下:












切换行业






正在加载...



