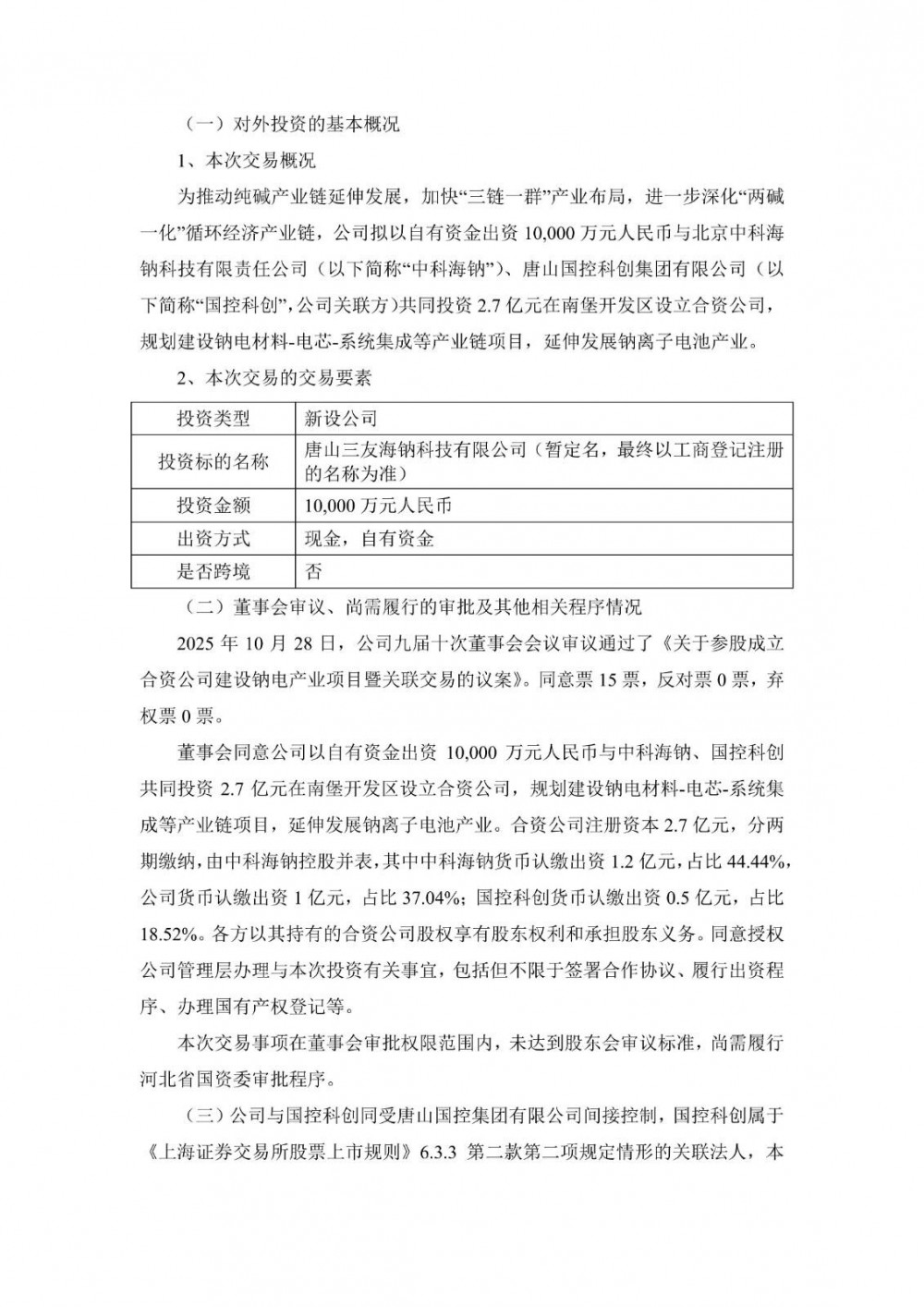
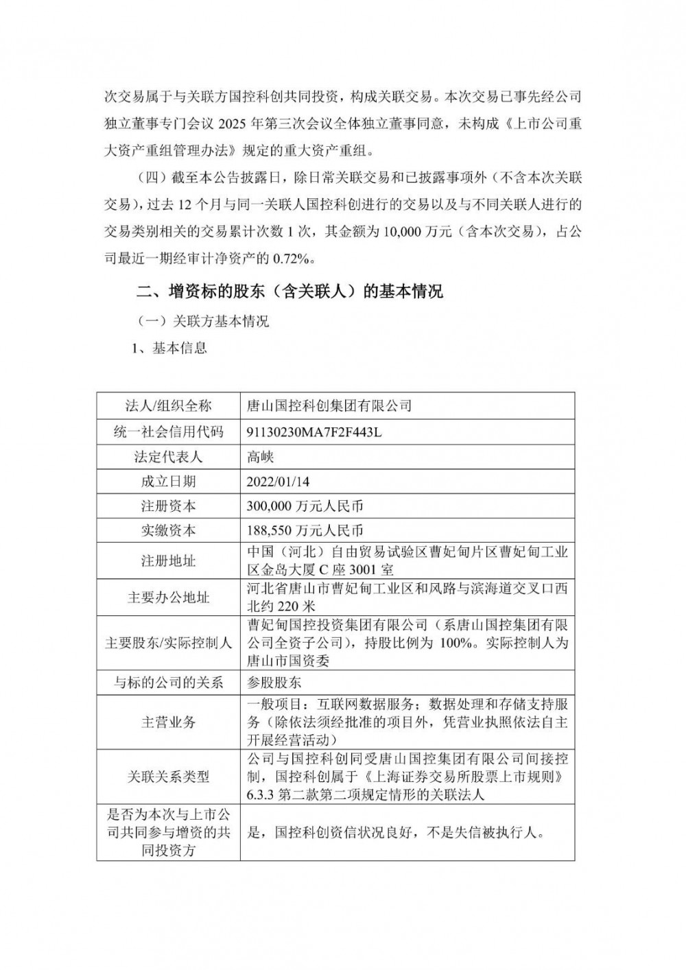
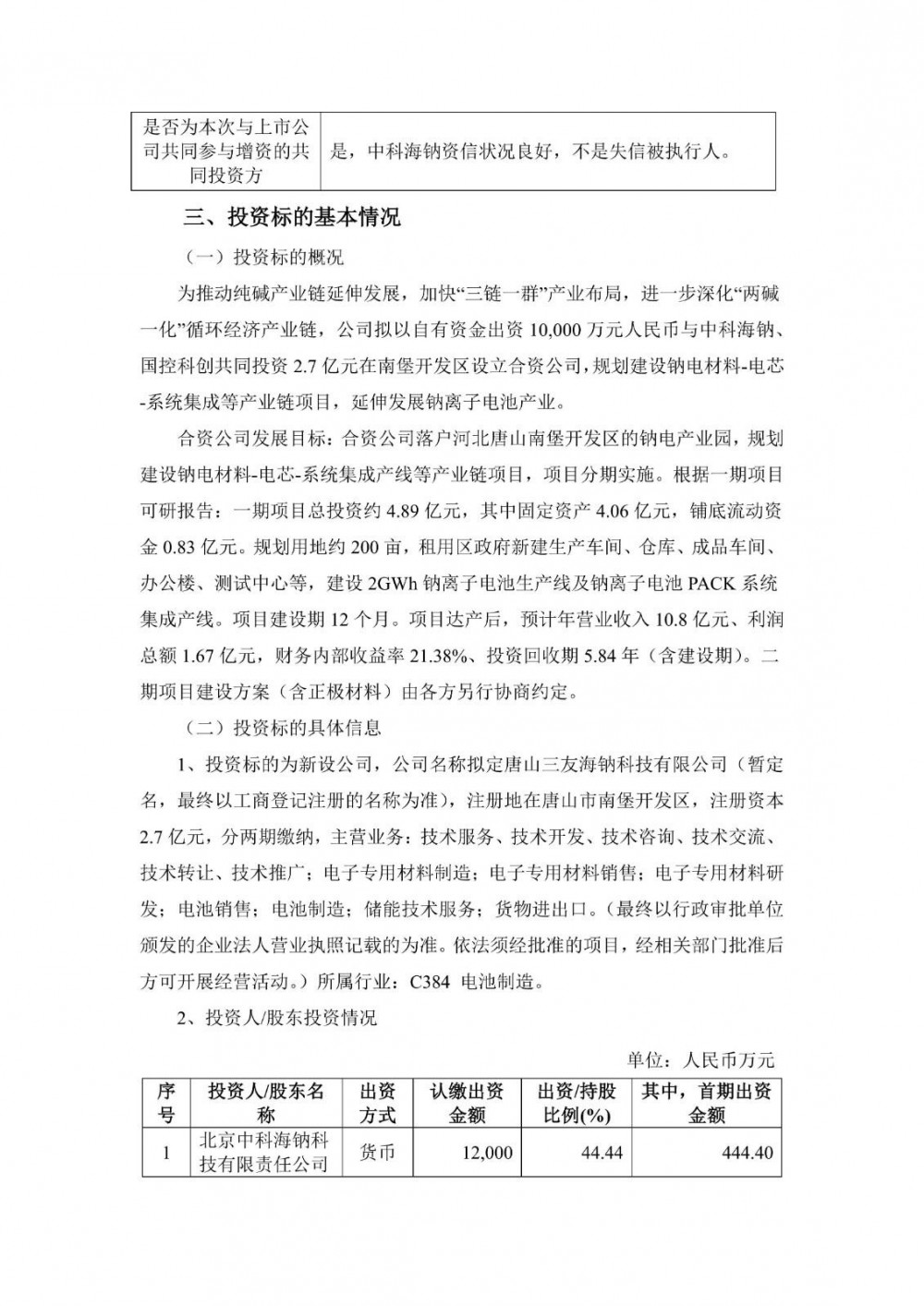
10月28日,三友化工发布公告称,为推动纯碱产业链延伸发展,加快“三链一群”产业布局,进一步深化“两碱一化”循环经济产业链,公司拟以自有资金出资10,000万元人民币与北京中科海钠科技有限责任公司、唐山国控科创集团有限公司共同投资2.7亿元在南堡开发区设立合资公司,规划建设钠电材料-电芯-系统集成等产业链项目,延伸发展钠离子电池产业。
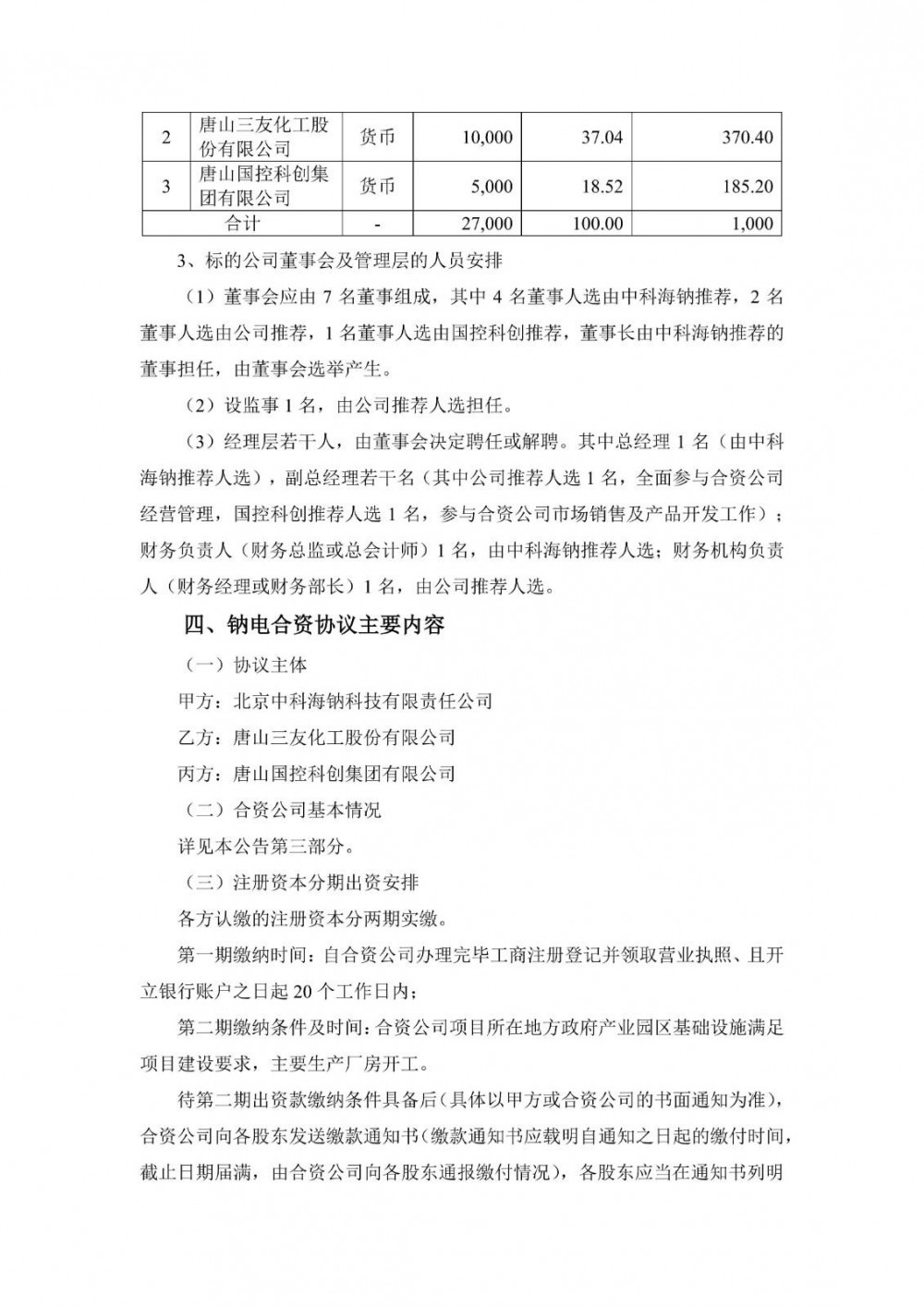
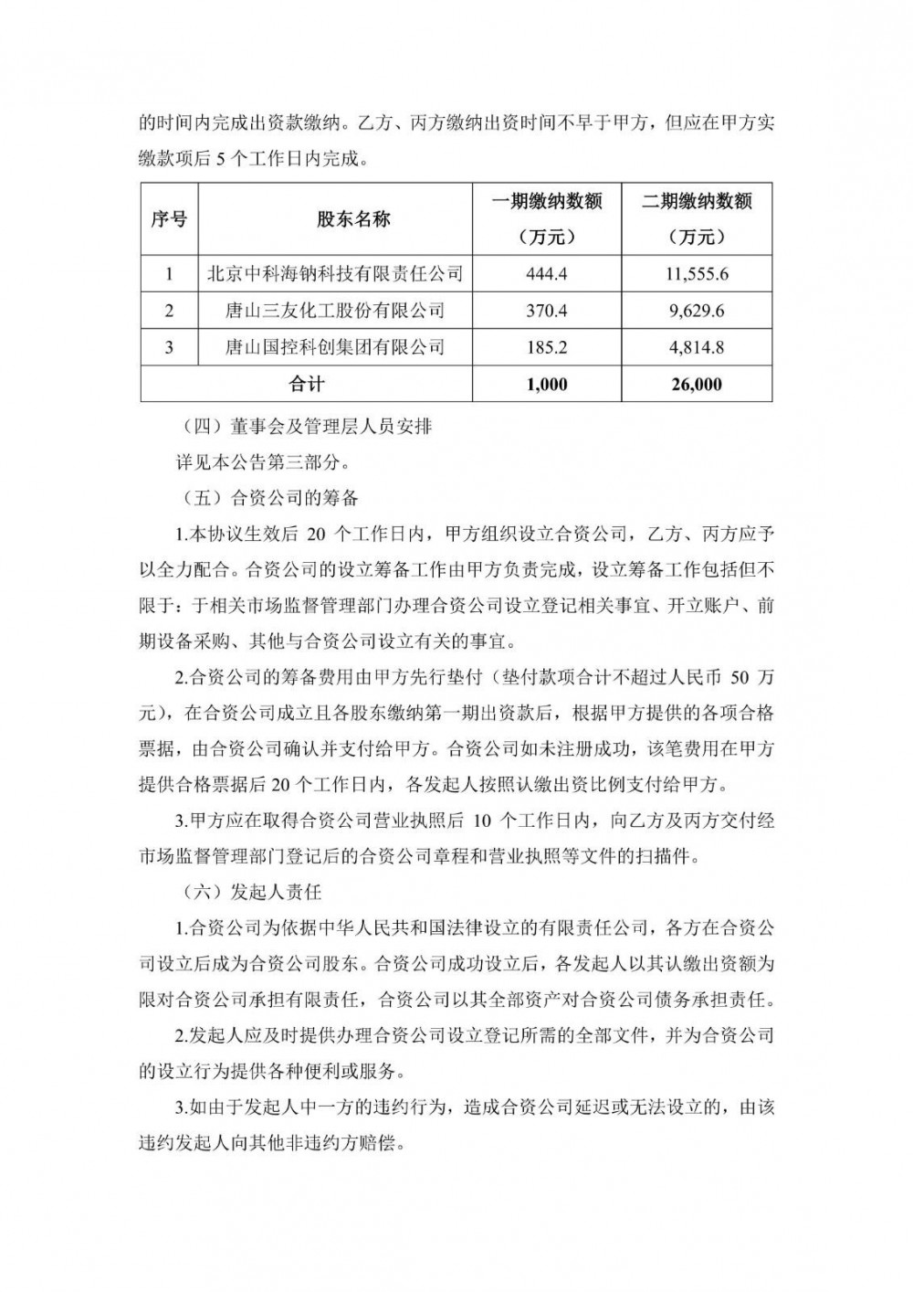
其中中科海钠货币认缴出资1.2亿元,占比44.44%,公司货币认缴出资1亿元,占比37.04%;国控科创货币认缴出资0.5亿元,占比18.52%。
三友化工表示,通过设立合资公司可以有效整合各方资源,有利于充分发挥公司在化工领域的技术和人才优势、中科海钠在钠离子电池领域的研发和产业布局优势以及国控科创在新能源及双碳环保领域的产业布局优势,为合资公司提供稳定且成本可控的原材料供应、领先的技术支持以及广阔的市场资源,打通钠离子电池产业上下游通道,带动区域新材料、新能源一体化发展新局面,推动产业转型升级,实现协同发展。
原公告如下:












切换行业





正在加载...



