10月28日,中牟县独立共享储能项目中标候选人公示。
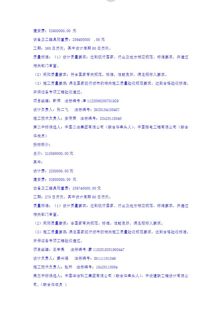
第一中标候选人为中冶天工集团有限公司、中国电子工程设计院股份有限公司联合体,投标报价31474万元,折合单价1.5737元/Wh;第二中标候选人为中国二治集团有限公司、中国核电工程有限公司联合体,投标报价31589.00万元,折合单价1.5795元/Wh;第三中标候选人为中国华冶科工集团有限公司、中设建联工程设计有限公司联合体,投标报价31725万元,折合单价1.5863元/Wh。

本项目储能部分终期规模为100MW/200MWh,本期规模为100MW/200MWh,储能电池采用磷酸铁锂电池,储能站电池系统及功率变换系统均采用户外集装箱布置方案。
原公告如下:







切换行业





正在加载...



