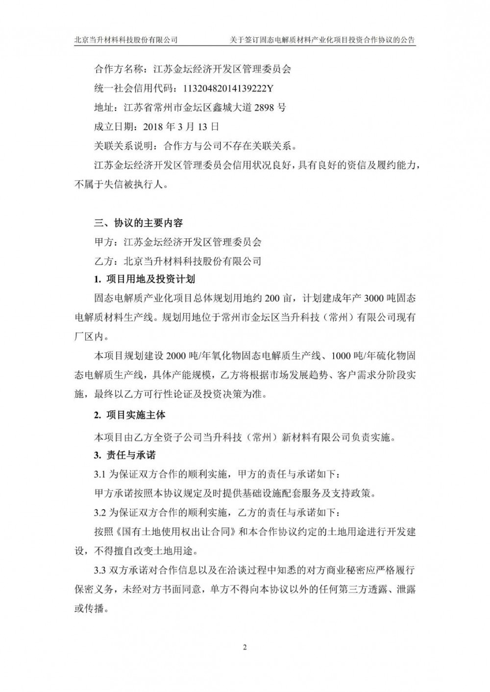
10月29日,当升科技发布公告称,为加快全固态电解质产业化进程,完善北京当升材料科技股份有限公司固态锂电材料产能布局,公司与江苏金坛经济开发区管理委员会签署《“固态电解质材料产业化项目”投资合作协议》,项目实施主体是公司全资子公司当升科技(常州)新材料有限公司。
固态电解质产业化项目总体规划用地约200亩,计划建成年产3000吨固态电解质材料生产线。规划用地位于常州市金坛区当升科技(常州)有限公司现有厂区内。
本项目规划建设2000吨/年氧化物固态电解质生产线、1000吨/年硫化物固态电解质生产线,具体产能规模,当升科技将根据市场发展趋势、客户需求分阶段实施,最终以当升科技可行性论证及投资决策为准。
当升科技表示,公司作为全球锂电正极材料行业龙头,在固态电解质领域布局较早,全方位涵盖硫化物、氧化物、卤化物等不同技术路线。本次投资合作协议的签署,是公司基于在固态锂电材料领域的深厚技术积累,深化产能的关键举措。项目落地江苏常州金坛,有助于公司借助当地完善的新能源产业链集聚效应,进一步把握固态电池行业发展机遇。本次合作将有力推动公司固态电解质的规模化生产和市场应用,符合公司战略发展规划,进一步增强公司在全球固态电池关键材料领域的核心竞争力与市场先发优势,为未来业绩增长培育新动能。
原公告如下:




切换行业






正在加载...



