11月22日,国家能源局华中监管局发布关于公开征求《西藏自治区电力中长期交易实施细则(征求意见稿)》意见的请示。
细则明确:将储能企业纳入新型经营主体范畴,系统规定其市场准入、交易规则、结算机制及义务责任。
细则规定储能企业与虚拟电厂、负荷聚合商等并列,成为电力中长期市场合法经营主体,适用范围覆盖西藏电力现货市场未运行期间的批发交易。
独立储能自主参与中长期电能量等交易时,放电时段按发电企业身份参与,充电时段按电力用户身份参与。
可参与多年、年度(多月)、月度、月内等不同周期的电能量交易,以及绿色电力交易、合同转让等交易品种。
结算与合同管理上,储能企业需安装符合标准的独立计量装置,按自然月“月结月清”。放电时段按发电侧 “照付不议、偏差结算” 原则,充电时段参照用电侧规则,偏差免考核范围暂定为8%,超范围偏差需按对应电价缴纳考核费用。
原文如下:
关于公开征求《西藏自治区电力中长期交易实施细则(征求意见稿)》意见的请示
为加快全国统一电力市场建设,进一步规范和完善西藏电力市场建设运营,维护西藏电力市场秩序和经营主体合法权益,依据《电力市场运行基本规则》(国家发展改革委令第20号)等文件精神,我局会同自治区能源局组织编制了《西藏自治区电力中长期交易实施细则(征求意见稿)》。现予公告,向社会公开征求意见。欢迎有关单位和个人提出宝贵意见,于2025年12月21日前发送至schzj@nea.gov.cn,并请注明单位、姓名及联系方式。
感谢您的参与和支持!
国家能源局华中监管局
2025年11月21日
附件1:西藏自治区电力中长期交易实施细则(征求意见稿).pdf



















.jpg)






































《西藏自治区电力中长期交易实施细则
(征求意见稿)》编制说明
为贯彻落实全国统一大市场建设和国家“1+6”电力市场规则体系要求,加快推动西藏融入全国统一电力市场体系,结合西藏电力市场发展实际,我局会同西藏自治区能源局组织市场运营机构、有关经营主体对《西藏自治区电力中长期交易实施细则(试行)》(华中监能市场〔2021〕196号,以下简称196号文)进行了修订,形成了《西藏自治区电力中长期交易实施细则(征求意见稿)》。具体情况如下:
一、基本情况
(一)起草原则。《西藏自治区电力中长期交易实施细则(征求意见稿)》严格按照国家发展改革委、国家能源局关于电力市场建设的要求,落实国家能源安全新战略,充分发挥市场在资源配置中的决定性作用,坚持安全可靠、绿色低碳、经济高效、稳步协同、公开透明原则,加强跨省跨区与区内市场高效协同,服务全国统一电力市场建设,着力进一步推动西藏电力市场稳步运行、健康发展。
(二)总体情况。《西藏自治区电力中长期交易实施细则(征求意见稿)》共十五章,包括:总则、总体要求、市场成员、市场交易品种、方式与价格、电力中长期市场运营、合同管理、计量和结算、绿色电力交易、新型主体参与市场、风险防控、市场干预、争议处理、电力市场技术支持系统、信息披露、附则。
二、主要修订内容
与196号文相比,本次修订结合西藏近年来市场发展实际,主要从优先发电计划与市场的衔接机制、输配电价政策落地衔接条款、市场准入与退出流程、交易组织、交易结算、新型主体参与市场方式等六个方面进行了补充完善。
(一)优先发电计划与市场衔接方面
1.优先发电计划下发。由于《电力中长期基本规则》(发改能源规〔2020〕889号)等国家层面文件均对执行政府定价的计划电量定义为“优先发电电量”,为规范计划电量下发方式,参考内地规范做法,以“优先发电计划”替代“保障性发电计划”,并进一步在实施细则中明确优先发电计划相关事项。一是规范区内优先发电计划电量下达方式。要求在年度交易开始前,自治区能源主管部门印发相关计划,由发电企业与电网企业签订厂网间年度购售电合同,约定年度电量规模以及分月计划、价格等。二是明确以市场化竞价方式组织的外送电量不纳入区内优先发电计划。
2.优先发电计划结算。考虑到2026年起优先发电计划分月、分厂站下达,并在交易平台约定分月量价。发电企业结算方式相应优化,将原有的“保障性电量按批复电价兜底结算”方式,更改为“区内优先发电合同按照‘保价保量’方式优先结算”。
(二)输配电价落地衔接条款
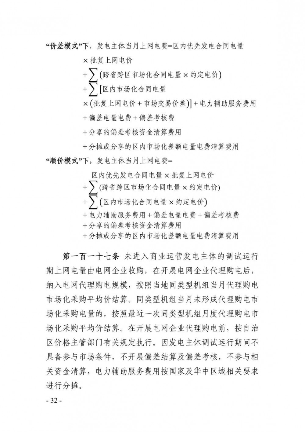
明确自治区输配电价政策出台及配套政策执行前后交易组织及交易结算相关条款。
一是做好交易模式衔接,现阶段以“市场交易价差”为标的,按照“价差模式”组织交易;输配电价落地实施后,以“市场交易价格”为标的,按照“顺价模式”组织交易。二是规范交易结算方式,明确“价差模式”与“顺价模式”下各类经营主体的交易电费具体算法。
(三)市场准入与退出方面
1.市场注册。一是明确发电企业参与市场交易及暂停交易资格条件,对照《华中区域发电机组进入及退出商业运营实施细则》第十四条要求,要求发电机组完成市场注册后,应依法取得或豁免电力业务许可证(发电类)后,方可参与交易。同时,针对电力业务许可证过期或对超过规定期限未获取等情况,明确暂停交易资格。二是规范电力用户全电量入市具体要求,明确电力用户参与市场后符合入市条件的户号全部进入市场,不再执行工商业目录销售电价或电网代理购电工商业用户电价。三是确定电力用户注册完成后、参与交易前执行的电价政策,由于电力用户可能提前数月注册以准备参与次年年度交易,在完成注册当月至达成的交易履约前属于无交易合同可供结算,无法形成市场化结算电价。首次明确注册当月至达成的交易履约前仍按照工商业目录销售电价结算或电网代理购电工商业用户电价执行,做好相关衔接。
2.注册资料变更。明确已入市电力用户的用电单元变更处理方式,针对已入市电力用户在电网公司执行新装户、过户、并户、分户、销户等情况,分别确定相关处理方式。
3.市场注销。一是按照《电力市场注册基本规则》要求,补充经营主体正当退市理由。二是明确电力用户无理由退市执行的保底供电价格,分别按照《2025年西藏自治区电力中长期交易方案》、《国家发改委办公厅关于组织开展电网企业代理购电有关事项的通知》要求,明确电网企业代理购电开展前按目录电价1.2倍执行,电网企业代理购电开展后按当月电网代理购电价格1.5倍执行。
(四)交易组织方面
一是在安全校核基础上新增“申报校核”,并明确申报校核内容、校核原则、职责分工、工作时长等。二是新增“发电厂站市场交易上限”,随着经营性发用电计划不断放开,优先发电计划将逐步缩减,为避免交易电量向少数大型发电厂站集中,其他发电厂站无电可发,设置“发电厂站市场交易电量上限”,避免发电侧恶性竞争。
(五)交易结算方面
参考内地有关省份做法,结合西藏电力市场实际情况,将196号文计量和结算两章节优化调整为发电侧结算、用电侧结算、偏差结算、偏差考核、清算及退补结算五个章节,并明确相关计算公式。
1.发电侧结算。一是规范发电侧结算原则,参照《2025年西藏自治区电力中长期交易方案》,明确发电侧结算原则为“照付不议、偏差结算”。二是调整计划电量结算方式,将优先发电计划、区内区外市场化交易合同按相同原则结算,实现中长期交易与计划电量衔接,推动西藏从“计划为主”转向“市场主导”。三是做好发电机组进入商业运营前后结算方式衔接。按照发电主体已进入商业运营、未进入商业运营及进入商业运营当月三个阶段分别明确上网电费算法,明确未进入商业运营机组因无资格参与市场化交易,不承担偏差结算及偏差考核,按要求承担辅助服务费用。考虑西藏暂不具备条件开展按工作日连续开市,发电机组进入商业运营当月可能来不及参与交易,若按照已进入商业运营相关算法可能产生偏差考核费用,进一步明确进入商业运营时间节点至当月末的上网电量仍参照调试电量结算,不承担偏差结算及偏差考核。四是进一步明确新投产发电机组的调试电量在输配电价落地前后的调试电价。考虑到西藏暂未开展电网企业代理购电,无法参照《华中区域发电机组进入及退出商业运营实施细则》要求将调试运行期电量按电网代理购电价格结算,补充明确“在开展电网企业代理购电前,按自治区价格主管部门有关规定执行”。
2.用电侧结算。一是优化用电侧结算原则,将发用两侧结算原则统一,均采用“照付不议、偏差结算”方式开展结算,实现供需两侧协同运作。二是规范发电侧结算时序,明确电量推送、结算依据发布、经营主体确认的具体时间点。
3.偏差电量处理机制。规范发用两侧偏差电量定义,并明确在“价差模式”下的偏差电价取值。通过统一发用两侧偏差电价,实现供需偏差电量电费自行抵消,减少市场不平衡资金。
4.偏差考核。一是新增专门章节明确偏差考核相关算法,通过经济激励与约束机制平衡市场风险与履约责任,在保障电网安全稳定运行前提下促进资源优化配置。二是通过设定±8%的免考核阈值和偏差考核价格(K1/K2),允许合理预测误差,同时对恶意超报或少报交易行为施以更高成本,倒逼市场主体提升预测精度并主动优化发用电行为;三是将偏差考核价格与市场限价挂钩(如K1/K2取市场交易价差浮动范围上限的绝对值),规避利用市场规则故意超报或少报不当套利行为。四是规范偏差免考核申请流程,针对不可抗力因素导致的偏差电量,允许经营主体主动申请,经市场运营机构核实、经电力市场管理委员会审议通过,报政府有关部门审定后由电力交易机构执行。
5.清算及退补结算。一是新增市场不平衡电费处理方式,通过差额电量电费按参与市场化交易发电主体的上网电量比例分摊分享方案,明确市场不平衡费用的处理方式,实现发用两侧市场化电量电费平衡,为市场建设奠定基础;二是新增偏差考核资金分配方式,对发用两侧市场化电费月结月清,实现偏差考核资金及时返还相关经营主体;三是规范差错退补结算方式,明确计量差错追溯期,既允许修正数据误差维护用户权益,又防止无限期追溯扰乱市场结算秩序,避免价格倒挂风险。
(六)新型主体参与市场方面
一是新增对新型主体、聚合商(含虚拟电厂)的权利与义务,明确入市相关流程。二是规范独立储能自助参与中长期电能量交易的角色,明确在放电时段按发电企业身份参与交易,在充电时段按电力用户身份参与交易。三是新增专门章节规定新型主体参与市场方式,对聚合商(含虚拟电厂)服务关系方式、聚合关系的建立流程,参与市场化需求响应等具体流程进行明确。
切换行业




正在加载...


