近日,南网储能公司云南丽江华坪产业园区电池储能项目施工公开招标项目招标公告发布。
南方电网储能股份有限公司丽江分公司拟于云南丽江建设一座电化学储能电站,储能系统采用全钒液流+铁铬液流电池,直流侧装机容量为100MW/400MWh,储能系统采用预制舱布置;储能系统经变流升压至35kV后汇入升压站35kV母线,本期配套建设一个220kV预制舱升压站,线路长度约11公里(线路送出工程由云南电网公司投资建设)。
招标范围主要包含地基处理、设备基础、电缆沟、全站接地、消防系统、附属工程等施工;配合完成工程报审与检测验收;按照本项目需求完成教育培训、生产准备文件编制;通过竣工验收,完成全过程档案归档,配合发包人创国家优质工程。
原公告如下:
南网储能公司云南丽江华坪产业园区电池储能项目施工公开招标项目招标公告
(项目编号:CG0200022002214826)
1.招标条件
本招标项目南网储能公司云南丽江华坪产业园区电池储能项目施工公开招标项目,招标人为南方电网储能股份有限公司,项目资金来自自筹资金,该项目已具备招标条件,现对本项目进行公开招标。
2.项目概况和招标范围
2.1项目概述:南方电网储能股份有限公司丽江分公司拟于云南丽江建设一座电化学储能电站,储能系统采用全钒液流+铁铬液流电池,直流侧装机容量为100MW/400MWh,储能系统采用预制舱布置;储能系统经变流升压至35kV后汇入升压站35kV母线,本期配套建设一个220kV预制舱升压站,线路长度约11公里(线路送出工程由云南电网公司投资建设)。
2.2招标范围:主要包含:
地基处理、设备基础、电缆沟、全站接地、消防系统、附属工程等施工;配合完成工程报审与检测验收;按照本项目需求完成教育培训、生产准备文件编制; 通过竣工验收,完成全过程档案归档,配合发包人创国家优质工程。
具体详见技术规范书要求。
2.3招标项目所在地区:云南省丽江市。
2.4资格审查方式:资格后审。
2.5招标分类:专项。
2.6标的清单及分包情况:

3.投标人资格要求
3.1通用资格要求

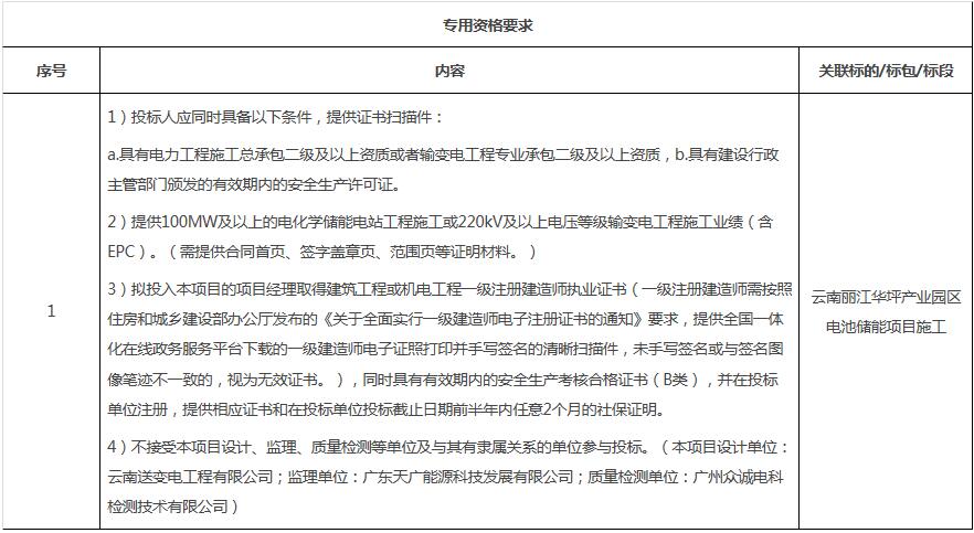
3.2专用资格要求

4.招标文件获取
4.1招标文件获取方式
本招标项目采用电子招标投标方式,根据《电子招标投标办法》规定,投标人应当在招标公告载明的电子招标投标交易平台注册登记,如实递交有关信息,并经电子招标投标交易平台运营机构验证。凡有意参加投标者,在招标文件发售截止时间前通过南方电网公司供应链统一服务平台(www.bidding.csg.cn)完成供应商登记并免费获取电子招标文件,在投标文件递交截止时间前完成供应商数字证书(电子印章)办理、投标文件编制加密及递交。供应商要为数字证书办理预留足够的时间,由于自身原因造成无法投标的,后果由供应商自行承担。
电子化投标操作路径如下:
获取路径:门户网站->点击供应商登录->选择供应链统一服务平台(新系统)->购标管理;
投标路径:门户网站->点击供应商登录->选择供应链统一服务平台(新系统)->投标管理;
投标助手下载路径:门户网站->点击供应商登录->选择供应链统一服务平台(新系统)->购标管理-项目参加及文件下载-可下载项目。
供应商登记咨询电话:4008100100转1
供应链统一服务平台操作咨询电话:4008100100转3
数字证书办理咨询电话:400-666-3999
电话咨询时间:周一至周五 上午8:30-12:00,下午14:00-17:00
4.2招标文件获取时间
获取开始时间:2025年11月28日17时30分00秒
获取结束时间:2025年12月03日17时30分00秒
4.3投标人要求澄清招标文件截止时间:2025年12月05日12时00分00秒
5.投标文件的递交
5.1投标文件递交方式:通过南方电网供应链统一服务平台(www.bidding.csg.cn)递交投标文件。
5.2投标文件递交截止时间:2025年12月22日09时00分00秒
6.开标时间及地点
本项目通过南方电网供应链统一服务平台线上方式开标。
6.1开标时间:2025年12月22日09时00分00秒
6.2开标地点:南方电网公司供应链统一服务平台(http://www.bidding.csg.cn)。
7.发布公告的媒介
本次招标公告在“中国招标投标公共服务平台(www.cebpubservice.com)及南方电网公司供应链统一服务平台(www.bidding.csg.cn)”上发布。
8.计算机硬件特征码审查要求、违法行为处理
8.1计算机硬件特征码审查要求
为进一步规范招投标活动,维护公平竞争的市场环境,本项目对投标人在招标文件下载、投标文件制作及上传过程中产生的计算机硬件特征码严格审查。投标人如存在以下任一情形,由评标委员会对其作否决投标处理:
(1)与其他投标人下载招标文件的IP地址、投标文件的CPU序列号及硬盘序列号三者同时一致;
(2)与其他投标人上传投标文件的IP地址、投标文件的CPU序列号及硬盘序列号三者同时一致;
(3)与其他投标人的投标文件网卡MAC地址一致。
如采购项目最小独立评审单元(标的/标包/标段)出现上述任一情形,将否决投标人响应该采购项目及同一采购项目后续采购的全部投标文件。
如投标文件存在串通投标情形的,将依据南方电网公司相关规定,对相关投标人实施不接受投标处理。
8.2串通投标、弄虚作假、行贿等违法行为处理
投标人不得相互串通投标或者与招标人串通投标,不得以他人名义投标或者以其他方式弄虚作假骗取中标,不得向招标人或者评标委员会成员行贿谋取中标。请各投标人高度重视投标诚信,对投标文件中存在生产制造能力、服务网点、业绩(含合同、发票)等造假情形,或私下与评标委员会成员进行与投标内容有关的接触(如评标前通过电话、信息和会面等方式询问是否参加评标,请专家在评标中给予关照等)等各类违法违规行为,一经查实,招标人将严格按照国家法律法规及《南方电网公司供应商失信扣分管理细则》等有关规定进行严肃处理。
9.异议及投诉
9.1投标人或者其他利害关系人对本项目的招标文件、开标情况、评标结果有异议的,应当在法律规定的时间,以书面形式提出异议。异议文件应当包括下列内容:
(1)异议提出人的名称、地址及有效联系方式;
(2)异议事项;
(3)有效线索和相关证明材料。
异议提出人是法人的,异议文件必须由其法定代表人或者授权代表签字并盖章(授权代表同时还需提交授权委托书);其他组织或自然人提出异议的,异议文件必须由其主要负责人或提出异议人本人签字,并附有效身份证明复印件,由本人提交。
异议递交地点:广州市天河区天河路188 号(新天河宾馆2 楼供应商服务大厅)
异议递交方式:通过传真020-38122354(须盖单位公章)方式或当面递交
异议递交电话:(尹工)4008100100-2-0
注:投标人对开标有异议的,在开标结果确认期间内通过南方电网公司供应链统一服务平台(www.bidding.csg.cn)按要求提交。
9.2投标人或者其他利害关系人认为本次招标活动不符合法律、法规、规章规定的,可以向有关监督部门投诉,投诉应有明确的请求和必要的证明材料。
监督投诉机构名称:南方电网储能股份有限公司供应链管理部
监督投诉机构电话:020-38128896
监督投诉机构邮箱:nwcngyljd@es.csg.cn
9.3投标人或者其他利害关系人对招标文件、开标和评标结果提出投诉的,应当先向招标人提出异议。异议提出人或投诉人不得以异议投诉为名排挤竞争对手,不得进行虚假、恶意投诉,阻碍招标投标活动的正常进行。经核查发现所提出的异议或投诉存在诬告、故意扰乱招投标秩序等恶意行为,将按照《中国南方电网有限责任公司供应商失信扣分管理细则》等制度进行处理。
10.联系方式
招 标 人:南方电网储能股份有限公司
地 址:广州市天河区龙口东路32号
招标代理机构:南方电网供应链集团有限公司
地 址:广州市天河区天河路178号南方电网供应链集团有限公司
联 系 人:尹工
电 话:4008100100转2转0
切换行业






正在加载...



