储能头条获悉,12月18日,东源产业园300MW600MWh独立储能电站项目(EPC+O)中标候选人公示。
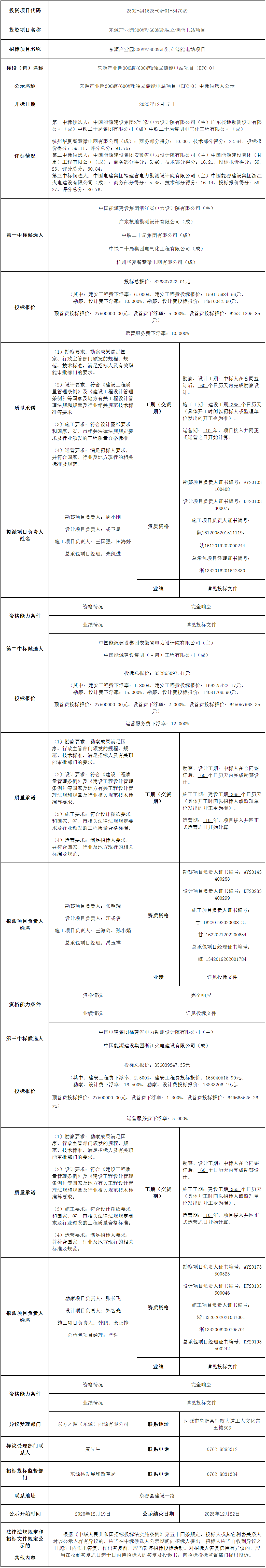
第一中标候选人为中国能源建设集团浙江省电力设计院有限公司、广东核地勘测设计有限公司、中铁二十局集团有限公司、中铁二十局集团电气化工程有限公司、杭州华夏智慧微电网有限公司,投标报价为826837323.01元,折合单价1.3781元/Wh;
第二中标候选人为中国能源建设集团安徽省电力设计院有限公司、中国能源建设集团(甘肃)工程有限公司,投标报价为852865097.41元,折合单价1.4214元/Wh;
第三中标候选人为中国电建集团福建省电力勘测设计院有限公司、中国能源建设集团浙江火电建设有限公司,投标报价为856039247.35元,折合单价1.4267元/Wh。

招标公告显示,本项目投资估算约97000万元,本项目一期建设总规模为200MW/400MWh,储能系统采用磷酸铁锂电池及超级电容混合系统,站内设置220kV升压站一座,采用单母线接线,拟接入220kV热水变电站,新建220kV线路约2.2公里。二期规划建设规模100MW/200MWh, 拟以1回110kV电压接入电网待建 110kV 算力中心站。项目选址广东省河源市东源县产业园附近,站址毗邻220kV热水变电站,交通便利,建设环境良好,符合建设需求。储能站电池系统及功率变换系统均采用户外集装箱布置,储能电池采用磷酸铁锂电池,超级电容预制仓,另配有PCS升压一体箱、配电室、控制室、升压站、送出线路及设备用房等。
本次招标范围包含东源产业园300MW/600MWh独立储能电站项目一期所有建设内容及二期(除110kV送出线路及对侧间隔外)所有建设内容、项目运营服务等。
原公告如下:

来源: 广东省公共资源交易平台
切换行业




正在加载...



