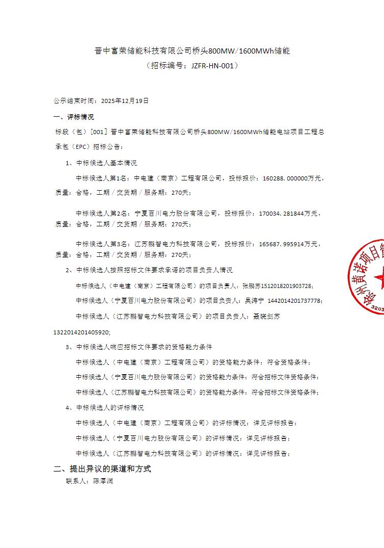
近日,晋中富荣储能科技有限公司桥头800MW/1600MWh储能电站项目工程总承包(EPC)中标候选人公示。
第一中标候选人为中电建(南京)工程有限公司,投标报价为160288万元,折合单价1.0018元/Wh;第二中标候选人为宁夏百川电力股份有限公司,投标报价为170034.281844万元,折合单价1.0627元/Wh;第三中标候选人为江苏鹏智电力科技有限公司,投标报价为165687.995914万元,折合单价1.0355元/Wh。

根据招标公告,项目业主为晋中富荣储能科技有限公司,项目资金来源为私有资金233600万元。本次招标划分为一个标段,晋中富荣储能科技有限公司桥头800MW/1600MWh储能电站项目工程总承包。项目位于山西晋中市榆次区,储能电站采用磷酸铁锂电池技术储能系统,接入电网参与电网调峰、调频服务。
原公告如下:


切换行业





正在加载...



