储能头条获悉,1月7日,新疆能源化工巴州500兆瓦/2000兆瓦时独立储能项目构网型储能系统设备招标公告发布。
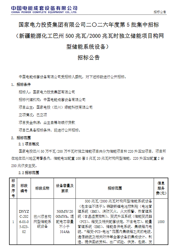
国家电投巴州50万千瓦/200万千瓦时独立储能项目共分为储能项目和220升压站项目,项目所在地在巴州地区焉耆县内,储能电站配置100套5兆瓦20兆瓦时构网型储能,220升压站配置2台250兆伏安主变。
项目容量为500MW/2000MWh,适配电芯容量不小于314Ah。
招标范围包含但不限于磷酸铁锂电池预制舱(电池管理系统(BMS)、消防灭火、火灾报警、热管理系统(含温湿度控制)、变流升压系统(储能变流器(PCS)、箱变及相关配套设施,不含电芯)、能量管理系统(EMS)、储能自供电系统、集装箱内电缆、“箱变-PCS-电池”范围内集装箱之间的电缆、通信线缆及相关附件等全套设备的集成设计、制造、提供图纸资料、出厂试验、供货、包装、发运、现场交货、现场指导安装、负责现场单体及系统调试、配合并网试验、试验验收,成套设备五年质保期服务。
专项资格要求:
1)投标人需具备电池单体、电池模块、PCS(储能变流器)、BMS(电池管理系统)、EMS(能量管理系统)的自主研发及生产能力(需提供第三方检测机构出具的本单位产品的检测报告或产品认证,测试报告或产品认证中申请人与制造厂家、生产厂家须一致或为所属子企业);投标人应至少具备其中两项自主研发及装配制造能力。
2)投标人2022年1月至今(以合同签订时间为准),国内构网型储能项目累计合同业绩不低于1GWh(证明材料需包括合同首页、关键参数页、签字页),且具有1个单体项目容量100MWh及以上的构网储能系统合同业绩。且投标人所选用的PCS品牌至少具有1个单体项目容量50MW及以上构网型PCS设备合同业绩(提供证明材料)。
3)投标人集成系统的核心设备(电池单体、电池模块、电池簇、BMS、EMS、PCS)应具有CMA(中国计量认证)、CNAS(中国合格评定国家认可委员会)资质机构出具的符合国标要求的型式试验报告或检验报告(须包含检测项目及结果)。
原公告如下:





来源:中国电力设备信息网
切换行业





正在加载...



