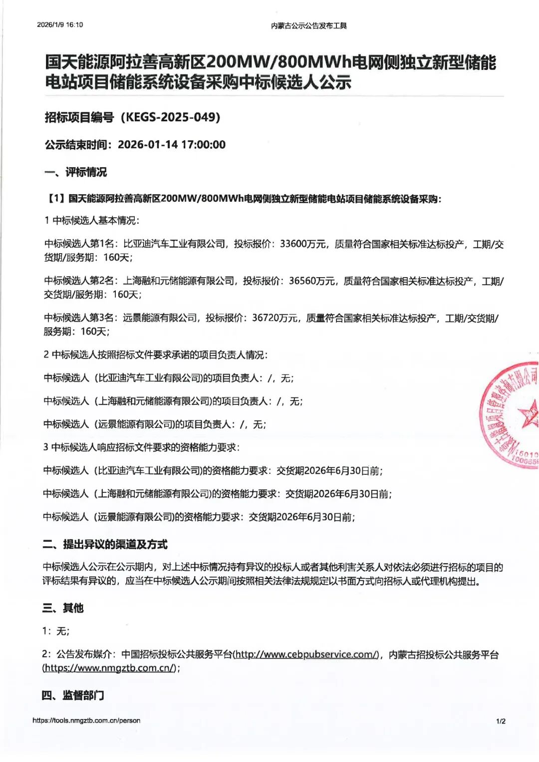
储能头条获悉,1月10日,国天能源阿拉善高新区200MW/800MWh电网侧独立新型储能电站项目储能系统设备采购中标候选人公示。
比亚迪、融和元储、远景能源入围,分别列第1、第2、第3中标候选人,折算单价分别为0.42元/Wh、0.457元/Wh、0.459元/Wh。
具体报价如下:

据此前招标公告显示,本工程共建设200MW/800MWh独立共享储能站,采用跟网型非步入式液冷磷酸铁锂储能(200MW/800MWh)。200MW/800MWh跟网储能系统由40个5MW/20MWh储能单元组成,每个5MW/20MWh储能单元包含1台5MW升压变流一体机,4台5MWh储能电池预制舱。40个储能单元共包含40台5MW升压变流一体机及160台5MWh储能电池预制舱。
招标范围包括磷酸铁锂电池和配套设施、电池管理系统(以下简称BM5)、储能双向变流器(PCS)、能量管理系统(EMS)、交直流汇流设备、35kV变压器、预制舱的配套设施(含自用变压器、UPS不间断电源、冷却系统、配电、消防、安防、照明、材料等)和完整储能系统所需的动力电缆(35kV集电线路电缆除外)、控制电缆、消防电缆、通讯线缆及电缆附件、终端、端子及其附件,备品备件、专用工具等。
原公告如下:


来源:内蒙古招标投标网
切换行业





正在加载...



