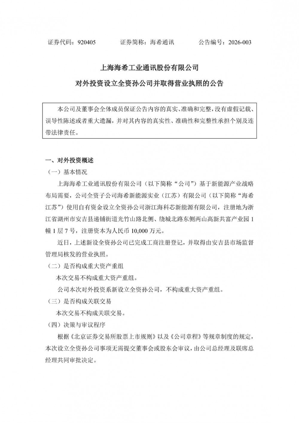
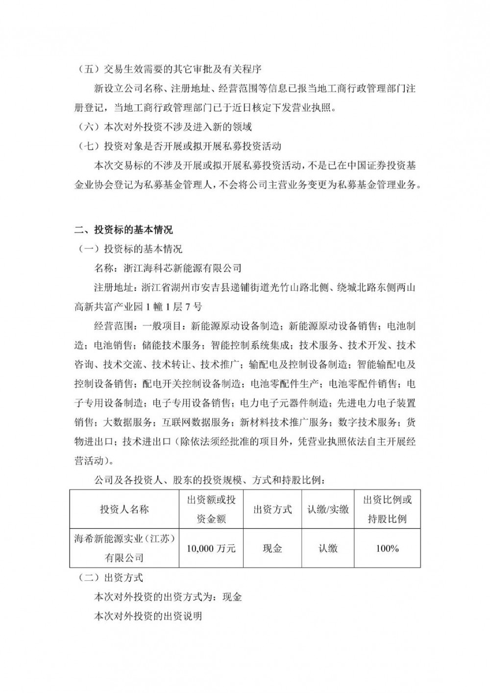
近日,海希通讯发布公告称,公司基于新能源产业战略布局需要,公司全资子公司海希新能源实业(江苏)有限公司使用自有资金设立全资孙公司浙江海科芯新能源有限公司,注册地为浙江省湖州市安吉县递铺街道光竹山路北侧、绕城北路东侧两山高新共富产业园1幢1层7号,注册资本为人民币10,000万元。
新公司的经营范围包含电池制造、电池销售、储能技术服务、智能控制系统集成等。
原公告如下:



日期:2026-01-12 来源:海希通讯
能源资讯一手掌握,关注 "储能头条" 微信公众号
看资讯 / 读政策 / 找项目 / 推品牌 / 卖产品 / 招投标 / 招代理 / 发文章
扫码关注
免责声明:本文仅代表作者本人观点,与国际储能网无关,文章内容仅供参考。凡本网注明"来源:国际储能网"的作品,均为本站原创,转载请注明“来源:国际储能网”!凡本网注明“来源:XXX(非国际储能网)”的作品,均转载自其它媒体,转载目的在于传递更多信息,并不代表本网赞同其观点和对其真实性负责。
如因作品内容、版权和其它问题需要同本网联系的,请在相关内容刊发之日起30日内进行,我们将第一时间进行删除处理 。联系方式:400-8256-198