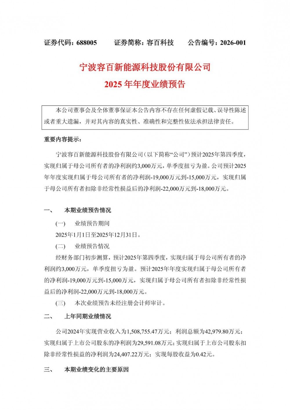
1月12日,容百科技发布2025年年度业绩预告。预计2025年第四季度,实现归属于母公司所有者的净利润约3,000万元,单季度扭亏为盈。公司预计2025年年度实现归属于母公司所有者的净利润-19,000万元到-15,000万元,实现归属于母公司所有者扣除非经常性损益后的净利润-22,000万元到-18,000万元。
报告期内,容百科技业绩变化主要原因为前三季度销量下滑,业绩阶段性承压。第四季度,正极销量创全年新高,锰铁锂实现单季度盈利。公司于第四季度实现扭亏为盈,经营业绩显著改善,全年利润实现修复。
原公告如下:


切换行业






正在加载...



