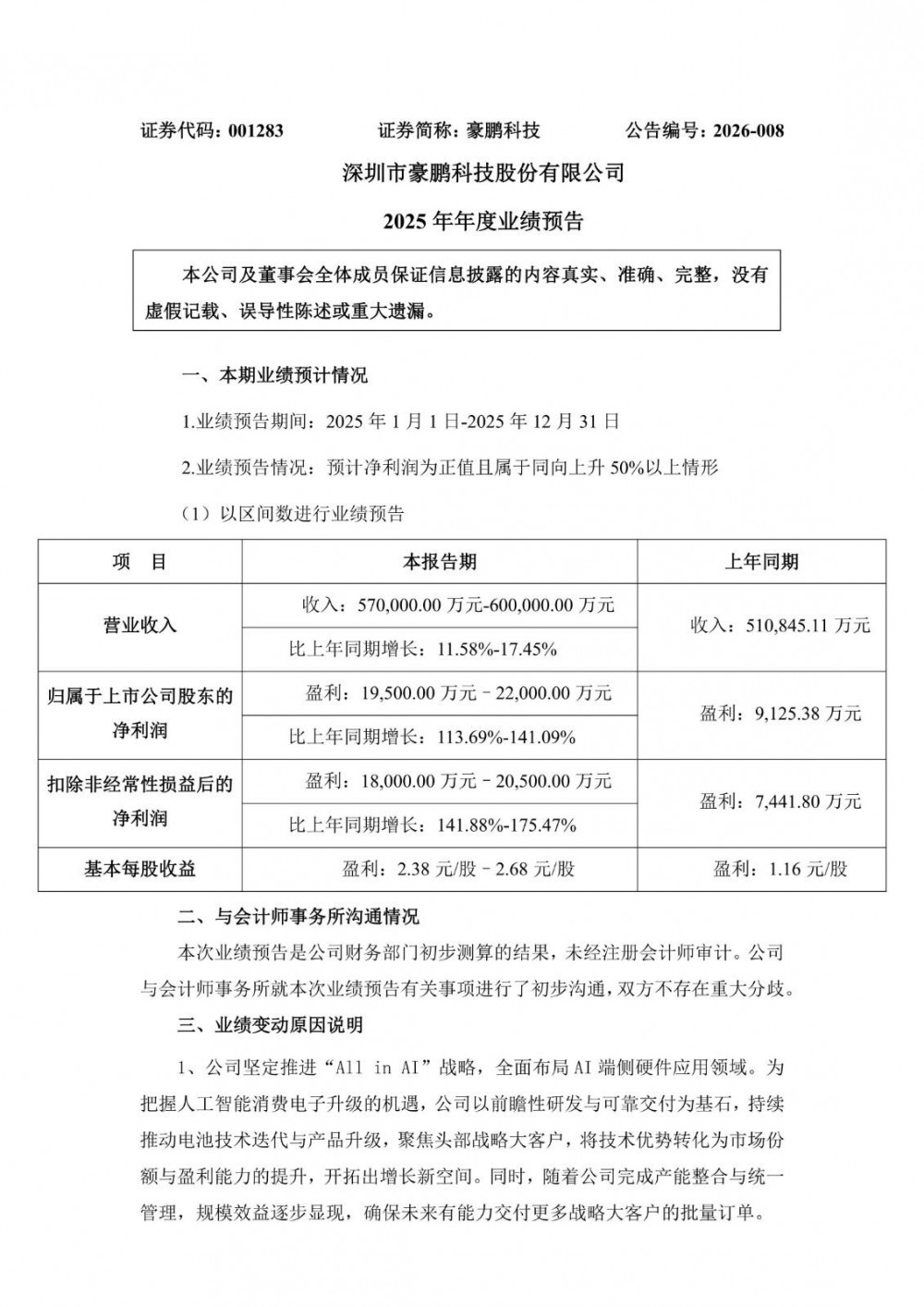
1月13日,豪鹏科技发布2025年度业绩预告。预计2025年实现营业收入57亿元至60亿元,同比增长11.58%-17.45%;归母净利润1.95亿元至2.2亿元,同比增长113.69%-141.09%;扣非净利润预计1.8亿元至2.05亿元,同比增长141.88%-175.47%。
报告期内,豪鹏科技坚定推进“AllinAI”战略,全面布局AI端侧硬件应用领域。为把握人工智能消费电子升级的机遇,公司以前瞻性研发与可靠交付为基石,持续推动电池技术迭代与产品升级,聚焦头部战略大客户,将技术优势转化为市场份额与盈利能力的提升,开拓出增长新空间。同时,随着公司完成产能整合与统一管理,规模效益逐步显现,确保未来有能力交付更多战略大客户的批量订单。
豪鹏科技持续优化费用管理,降本增效,提升运营效率,提升资产收益率,为高质量发展提供支撑,增强公司核心竞争力。
原公告如下:


切换行业






正在加载...



