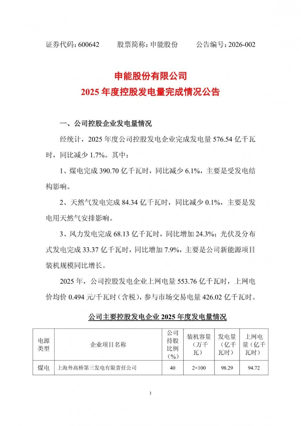
1月16日,申能股份披露2025年度控股发电量完成情况,经统计,2025年度公司控股发电企业完成发电量576.54亿千瓦时,同比减少1.7%。
2025年第四季度,公司新增控股装机容量206.72万千瓦,主要是新疆和布克赛尔蒙古自治县200万千瓦光伏项目及多个分布式发电项目。
截至2025年底,公司控股装机容量为2066.11万千瓦,同比增加15.1%。其中,煤电840万千瓦,占40.7%;气电342.56万千瓦,占16.6%;风电343.56万千瓦,占16.6%;光伏发电442.92万千瓦,占21.4%;分布式供电87.83万千瓦,占4.3%;独立储能9.25万千瓦,占0.4%。
原公告如下:




切换行业






正在加载...



