1月16日,科士达发布2025年业绩预增公告,预计实现净利润为6.00亿元~6.60亿元,净利润同比增长52.21%~67.43%。
公告显示,科士达布局“数据中心+新能源”业务,2025 年度双板块业务呈现增长态势。数据中心业务为公司基本盘,近年数据中心行业掀起新一轮基建热潮,公司数据中心业务增速提振。新能源业务是公司业绩弹性较大的板块,随着欧洲储能市场需求回暖,新兴市场需求旺盛,公司新能源业务板块重回增长通道。双板块业务订单及出货量持续增加,以致公司整体业绩同比增速较快。
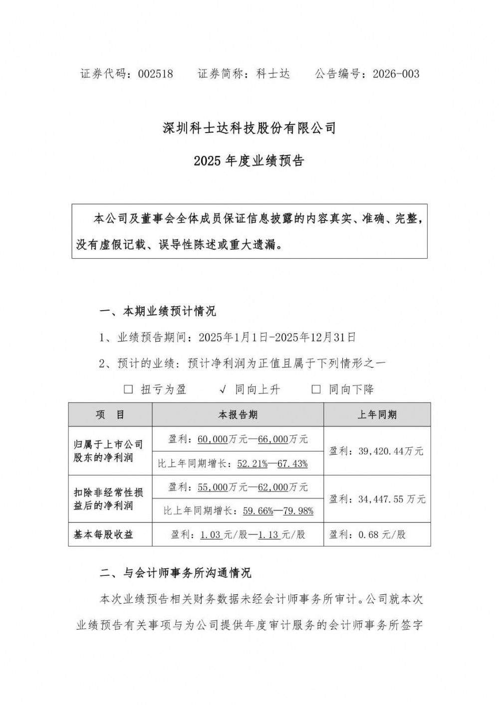
原公告如下:


日期:2026-01-19 来源:科士达
能源资讯一手掌握,关注 "储能头条" 微信公众号
看资讯 / 读政策 / 找项目 / 推品牌 / 卖产品 / 招投标 / 招代理 / 发文章
扫码关注
免责声明:本文仅代表作者本人观点,与国际储能网无关,文章内容仅供参考。凡本网注明"来源:国际储能网"的作品,均为本站原创,转载请注明“来源:国际储能网”!凡本网注明“来源:XXX(非国际储能网)”的作品,均转载自其它媒体,转载目的在于传递更多信息,并不代表本网赞同其观点和对其真实性负责。
如因作品内容、版权和其它问题需要同本网联系的,请在相关内容刊发之日起30日内进行,我们将第一时间进行删除处理 。联系方式:400-8256-198