1月19日,卧龙新能发布2025年年度业绩预告。预计 2025年年度实现归属于母公司所有者的净利润为-19,500 万元到-17,000 万元,与上年同期相比,将出现亏损。
报告期内,卧龙新能新能源业务经营正常,重点项目包头达茂旗新能源加储能构网型试点示范项目及包头威俊 20 万千瓦/120 万千瓦时电网侧独立储能示范项目(储能电站)投资建设稳步推进。
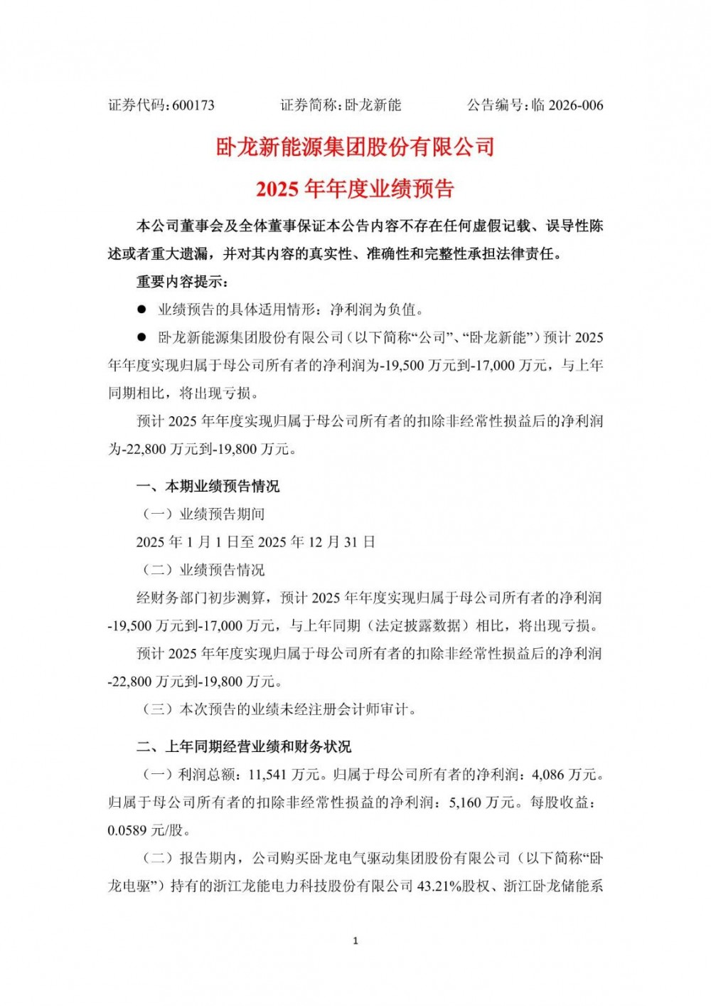
原公告如下:



日期:2026-01-20 来源:卧龙新能
能源资讯一手掌握,关注 "储能头条" 微信公众号
看资讯 / 读政策 / 找项目 / 推品牌 / 卖产品 / 招投标 / 招代理 / 发文章
扫码关注
免责声明:本文仅代表作者本人观点,与国际储能网无关,文章内容仅供参考。凡本网注明"来源:国际储能网"的作品,均为本站原创,转载请注明“来源:国际储能网”!凡本网注明“来源:XXX(非国际储能网)”的作品,均转载自其它媒体,转载目的在于传递更多信息,并不代表本网赞同其观点和对其真实性负责。
如因作品内容、版权和其它问题需要同本网联系的,请在相关内容刊发之日起30日内进行,我们将第一时间进行删除处理 。联系方式:400-8256-198