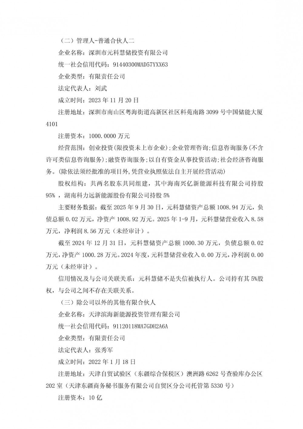
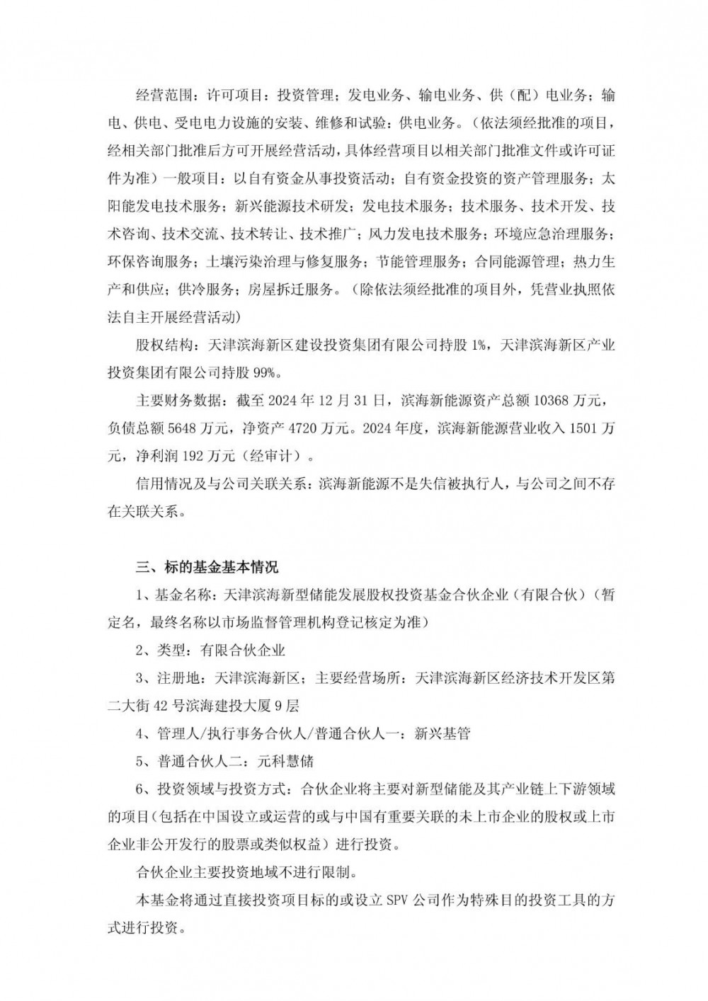
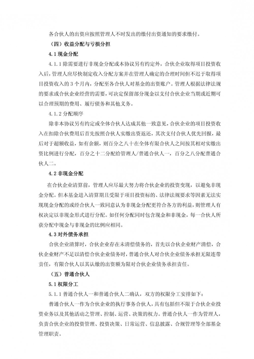
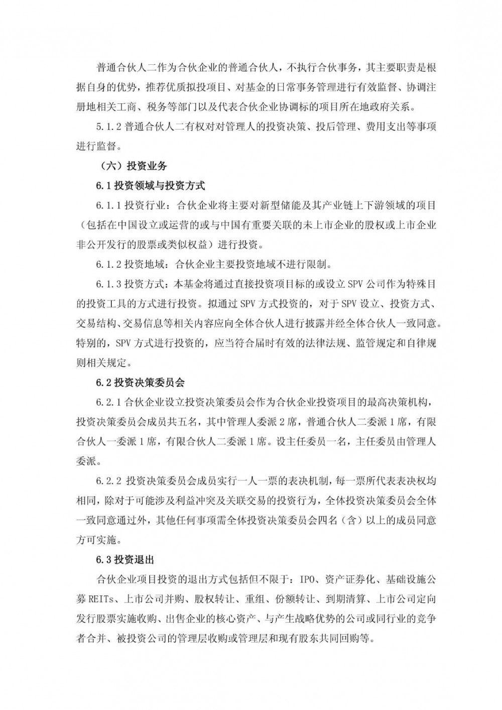
1月27日,科力远发布公告称,为满足公司战略发展需求及产业联动效应,进一步夯实储能领域的定位和布局,持续深化绿色、低碳、可持续的能源体系转型,公司拟与管理人天津滨海新区新兴产业基金管理有限公司及其他合伙人天津滨海新能源投资管理有限公司、深圳市元科慧储投资有限公司共同投资设立储能基金并签订合伙协议,基金将主要对新型储能场景及产业链上下游优质项目进行投资。基金目标总规模为人民币20亿元,初始规模5亿元,公司拟作为有限合伙人认缴出资2.49亿元,持有合伙企业49.80%的份额比例。
科力远表示,公司本次参与投资设立基金,能够将公司储能业务与资本相结合,为未来储能订单获取提供资金等资源支持,也为储能资产的循环周转提供资本路径,加快公司全链条融合发展。有利于进一步做大做强公司,持续提升核心竞争力,拓展经营模式、优化盈利结构,从而增强资本运作能力。
原公告如下:





.jpg)



切换行业





正在加载...



