据储能头条统计,2025年以来广东、内蒙古、山西、河北、山东、云南、四川、江西、浙江9省市发布储能项目名单。涉及储能项目869个,规模达到158.061GW/392.862GWh。

据统计,广东省发布的储能项目清单规模最大(含申报项目),总计41.81GW/84.59GWh;内蒙古其次,总规模17.95GW/77.4GWh,山西紧随其后,拟调整入库新型储能项目37.27GW/70.97GWh。

从储能项目业主的布局规模来看,内蒙古能源集团、内蒙古电力集团、万帮新能源投资集团稳居前列,三者的储能配置分别达到2.1GW/8.4GWh、2GW/8GWh、2GW/8GWh,构成当前市场的核心主导阵营。
除这三大主体外,赣锋锂业、中广核、安徽清峰能源科技有限公司、深圳能源集团、北京九德嘉信资本管理有限公司、隆基绿能、远景能源等企业也均完成了超4000MWh的储能项目开发,成为储能市场的重要参与力量。

广东
广东电网公司发布《关于做好我省2025年度新型储能电站项目建设论证及并网接入有关工作的复函》。
文件指出,2025年共有209个项目申请纳入年度建设计划,总规模41.81GW/84.59GWh,相比较2024年申报总规模16.93GW/34.17GWh,增长147.6%(以GWh计算)。其中,电源侧储能5项,总规模65MW/180MWh; 电网侧储能204项,总规模41.745GW/84.41GWh。


根据初步论证结果,建议5个电源侧储能项目按申报容量建设。另外,204个电网侧储能项目选址涉及158个220千伏供电片区,系统最大允许接入容量约为2416万千瓦(其中,含已获得接入系统批复的项目容量602万千瓦,剩余可接入容量约1814万千瓦)。从地区上看,惠州市、韶关市、清远市、广州市申报规模最多,分别为8.458GWh、8.206GWh、7.88GWh、7.40211GWh。

内蒙古
2025年内蒙古共发布4批次储能项目清单,数量达44个,总规模共计17.95GW/77.4GWh。
从项目的业主分布上看,多家头部企业获取的项目规模超过了5GWh。其中,内蒙古能源集团以2.1GW/8.4GWh规模领衔,内蒙古电力集团、万帮新能源投资集团以2.1GW/8GWh规模位居第二、赣锋锂电1.4GW/6.4GWh规模位居第三。

从地区分布上看,共有5个盟市的储能项目规模累计突破了5GWh,其中,乌兰察布以4.55GW/23GWh的规模居首位。鄂尔多斯、锡林郭勒盟、巴彦淖尔、兴安盟紧随其后。

从技术选型上看,四批次项目包含了磷酸铁锂、压缩空气、全钒液流等多种储能技术路线。其中,磷酸铁锂储能技术(58.4GWh)占比最大,达到了75.45%。压缩空气储能技术占比为18.09%,是除磷酸铁锂之外占比较大的一种储能技术类型。

2025年新型储能专项行动实施项目清单
2025年3月,内蒙古自治区能源局印发《2025年新型储能专项行动实施项目清单的通知》。根据通知,共计22个项目纳入自治区2025年新型储能专项行动实施项目清单,装机容量1110万千瓦/4930万千瓦时,单个项目规模均在GWh级。

此次发布的项目采用磷酸铁锂、压缩空气储能、电热熔盐等3种储能技术。其中:
磷酸铁锂储能8.8GW/37.2GWh;
压缩空气储能2.1GW/10.5GWh;
电热熔盐储能200MW/1600MWh。

从项目业主分布上看,万帮新能源、赣锋锂电、安徽清峰领衔,分别取得储能项目容量2GW/8GWh、1.4GW/6.4GWh、1.05GW/6.3GWh。

纳入内蒙古自治区独立新型储能电站规划项目清单
2025年5月30日,内蒙古自治区能源局发布2025年第一批独立新型储能建设项目清单,有16个项目纳入自治区独立新型储能电站规划。本批次独立储能装机容量共4.75GW/19.7GWh。

从项目业主来看,内蒙古电力集团综合能源有限责任公司涉及项目规模最大,6个项目合计2000MW/8000MWh。星辰新能与星钒涛宇参与了仅有的两个全钒液流电池项目。此外,项目业主还包括林洋储能、华电、中节能等。

2025年第二批独立新型储能建设项目清单
2025年7月3日,内蒙古能源局发布了《内蒙古自治区能源局关于印发2025年第二批独立新型储能建设项目清单的通知》(以下简称《通知》),随通知共计下发3个独立储能项目,累计容量1.3GW/5.2GWh,计划总投资达43.3亿元。
本批次项目全由内蒙古能源集团获取。

2025年第三批独立新型储能建设项目清单
2025年7月30日,内蒙古自治区能源局关于印发2025年第三批独立新型储能建设项目清单的通知发布。
本次纳入自治区独立新型储能电站规划的项目共2个,总装机80万千瓦/320万千瓦时,皆采用电化学储能技术,总投资26.7亿元。两项目均2025年底投产,内蒙古能源集团有限公司获取。

山西
2025年4月17日,山西省能源局发布关于山西省2025年新型储能项目库拟调整情况的公示,文件表示,此次拟调整入库的新型储能项目119个、容量24.1GW/47.15GWh。

从业主看,易储能源项目规模最大,达到1000MW/3600MWh,其次是宝号丰科技、国亨中联、润雅能源集团、中广核,项目规模为1600MWh、晶科电力位列第三,项目规模为600MW/1200MWh。

此次拟入库项目主要分布于晋中市、运城市、大同市等地。其中,晋中市拟入库项目数量最多,共16个,项目规模3.3GW/7.52GWh。

2025年9月25日,山西省能源局《关于印发2025年第三季度新型储能项目库调整清单的通知》发布,新增入库项目67个。

67个新增入库项目中,容量规模最大的为稷山县元景能源科技有限公司新建580MW/1160MWh新型储能电站项目。其次为运城中森绿能科技有限公司新建540MW/1080MWh新型储能电站项目,项目建设内容包括100万块314Ah电芯的锂电池,200套2.5MW PCS等。
从业主看,元景绿能项目规模最大,达到1120MW/2240MWh,其次是晋南控股集团,项目规模为534.16MW/1071.32MWh、德昇储能、精控能源、中航绿色能源并列第三,项目规模为1000MWh。

项目分布,67个入库项目分布于大同、运城、晋中、临汾、长治等12个市,其中,大同项目数量最多达到12个,其次为运城、晋中。
入库规模方面,运城居首位,11个项目,总规模为2770MW/5593.93MWh。其次为大同、晋中。大同入库2000MW/3154.63MWh,晋中入库1598.7MW/2943.939MWh。

河北
2025年2月12日,河北发改委发布河北省2025年拟安排独立储能项目情况公示,本次公示项目共37个、6.4GW/20.86GWh。其中4小时项目共23个,2小时项目14个。

根据公示的项目清单,此次河北省拟安排的独立储能项目,承德市市领衔,装机规模1200MW/4800MWh。另外唐山市、张家口市、衡水市的储能装机规模也超过了2GWh。

从技术选择上看,采用磷酸铁锂的项目为主,除此之外,还有磷酸铁锂+固态电池、磷酸铁锂+全钒液流电池、磷酸铁锂+飞轮储能的混合储能项目各1个,磷酸铁锂储能系统的总需求规模为6255MW/20710MWh,MWh占比99.28%。

从业主分布来看,河北交投领衔,装机规模达到了1600MW/6400MWh,MWh占比达到了30.68%。另外,集锐新能源、大金重工装机规模均超过了1GWh。

2025年10月13日,河北省发布拟安排多元技术路线独立储能试点项目情况公示,本次公示多元技术路线独立储能项目共97个、规模1382万千瓦。


规模上看,国电投、沧州市金融控股、端瑞科技领衔,入选规模分别为800MW/2220MWh、400MW/1600MWh、400MW/1483.6MWh。

项目技术路线采用磷酸铁锂+其他技术的混合技术,涉及钠离子、全钒液流、固态电池(固态/准固态/半固态)、超级电容、飞轮储能、水系锌锰、镍氢等。

从市域来看,保定、承德、张家口、秦皇岛、唐山5市的规模均在5GWh以上。廊坊、衡水、邢台、石家庄的规模也均在3GWh以上。
保定、承德、秦皇岛、唐山、衡水、邯郸的项目数量均为10个。雄安新区、定州均有1个项目入选。

山东
2025年7月9日,山东省能源局公示了2025年度新型储能入库项目清单,共96个项目,总规模超18.6GW/43.8GWh。

其中包括:81个锂电池储能调峰项目、2个压缩空气储能调峰项目、1个液流电池储能调峰项目、7个调频储能项目、5个其他新型储能调峰项目。

从项目业主看,亨鑫元宇科技、山东汇鑫产业发展集团、大有公司规模最大,分别为800MW、800MW、515MW。
东营海辉发展投资、国综绿能控股、和威能源、东方旭能、滨州市沾化区拓宇综合开发集团、华能、山东楠鼎新能源入库规模也都在400MW及以上。
此外,国家电投、大唐、华电、天合光能、宁德时代、首航高科、协鑫、赣锋锂业也都有一定项目入库。
云南
2025年12月31日,云南省发展和改革委员会、云南省能源局关于印发《云南省新型储能高质量发展专项行动方案(2025-2027年)》的通知发布,随通知发布《云南省2025年集中共享新型储能项目清单》。
2025年,云南省集中共享新型储能项目共45个,总规模8.96GW/20.36GWh。

其中包括,已投产储能项目共28个,总规模5.46GW/11.11GWh。其中包括11个第一批示范项目,总规模1.94GW/3.87GWh;
在建项目10个,总规模2.05GW/5.75GWh。其中包括2个第一个示范项目,总规模400MW/1950MWh;
处于前期的项目7个,总规模1.45GW/3.5GWh。其中包括4个第一批示范项目,总规模500MW/1600MWh。

从技术类型来看,磷酸铁锂仍占据技术主流,20.36GWh项目中,涉及磷酸铁锂技术的77.65%,其中72.74%采用纯磷酸铁锂技术,部分采用磷酸铁锂+全钒液流混合技术。此外,压缩空气占比12.52%,全钒液流占比9.82%。

从地区分布上,楚雄市、曲靖市、昆明市三地容量最大,均在3GWh以上。

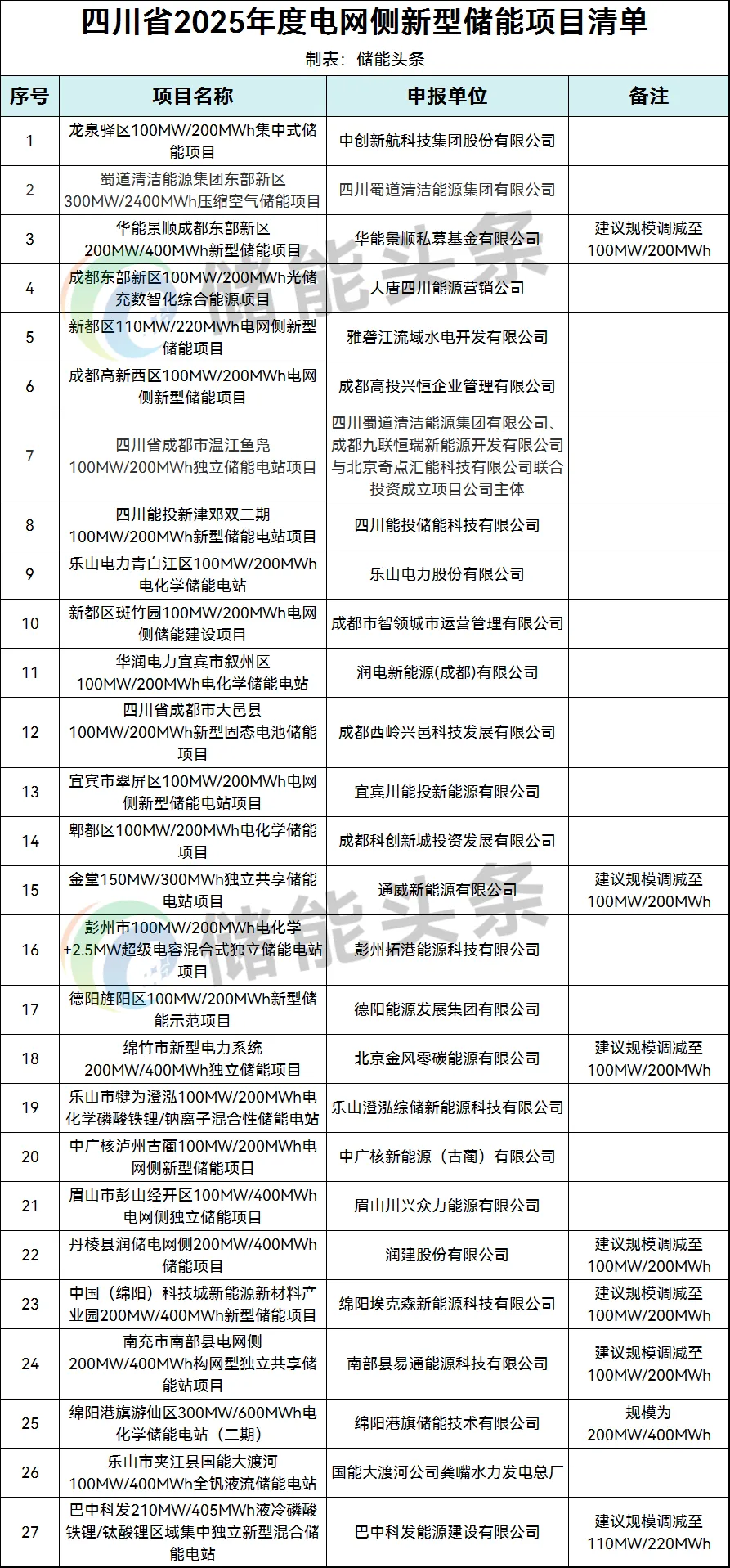
四川
2025年5月21日,四川省发改委发布《关于2025年度拟纳入电网侧新型储能项目清单的公示》。据项目清单,27个项目总规模3.77GW/9.725GWh。其中9个项目建议调减规模,调减后,27个项目总规模为3.02GW/8.24GWh。

项目技术类型以磷酸铁锂为主,压缩空气储能、新型固态电池储能、全钒液流、电化学+超级电容混合储能、磷酸铁锂+钠离子混合储能、磷酸铁锂+钛酸锂混合储能等技术也均有项目入选。
申报单位有蜀道清洁能源集团、四川能投、国家能源集团、港科智能、川汇众力、科发能源、川投能源、中创新航、中广核、易通数智、星源能投、西岭城市投资建设集团、通威、润建股份、成都科创新城投资发展有限公司、乐山电力、金风科技等25家企业或旗下公司参与。

2025年10月24日,四川省能源局发布《四川省电网侧新型储能项目清单(2025年第二批)》,拟将“华体科技公司双流区100MW/200MWh电化学储能电站”等35个项目纳入新型储能项目清单,总规模为3450MW/7425MWh。

地域分布来看,成都13个,自贡4个,泸州4个,德阳3个,广安3个,达州4个,眉山4个。

技术类型上,涵盖磷酸铁锂、全钒液流电池、锂离子电池、钠离子电池等技术类型。

从投资方来看,有华能、中国电建等央企旗下公司,也有地方平台以及通威等民营企业。

江西
2025年,江西省能源局印发《第一批省级独立储能试点示范项目清单的通知》。
项目总规模4.5GW/10.24GWh,技术类型以磷酸铁锂为主,此外包括电化学储能+飞轮储能、电化学储能+超级电容混合技术以及压缩空气储能技术。

38个独立储能项目将于江西省内11区市建设,其中宜春申报规模最大为1000MW,其次是赣州、九江为700MW,上饶450MW,新余、吉安均为400MW。

从项目业主看,江西中科易能、大唐以及融和元储项目规模分列前三。其中,江西中科易能的压缩空气储能项目规模达到300MW/1800MWh,融和元储3大项目入选,规模合计达到400MW/800MWh。

浙江
2025年3月3日,浙江省能源局印发2025年新型储能项目建设计划的通知。2025年,浙江纳入建设与储备计划的项目共55个总规模2.51GW/5.27GWh。

48个项目可于上半年开工列入2025年建设计划,计划建设总规模1.93GW/3.79GWh;其中电源侧项目2个,规模50MW/38MWh;电网侧项目20个,规模1.38GW/2.76GWh;用户侧项目26个,规模497.05MW/996.83MWh。
来源:储能头条
切换行业



正在加载...



