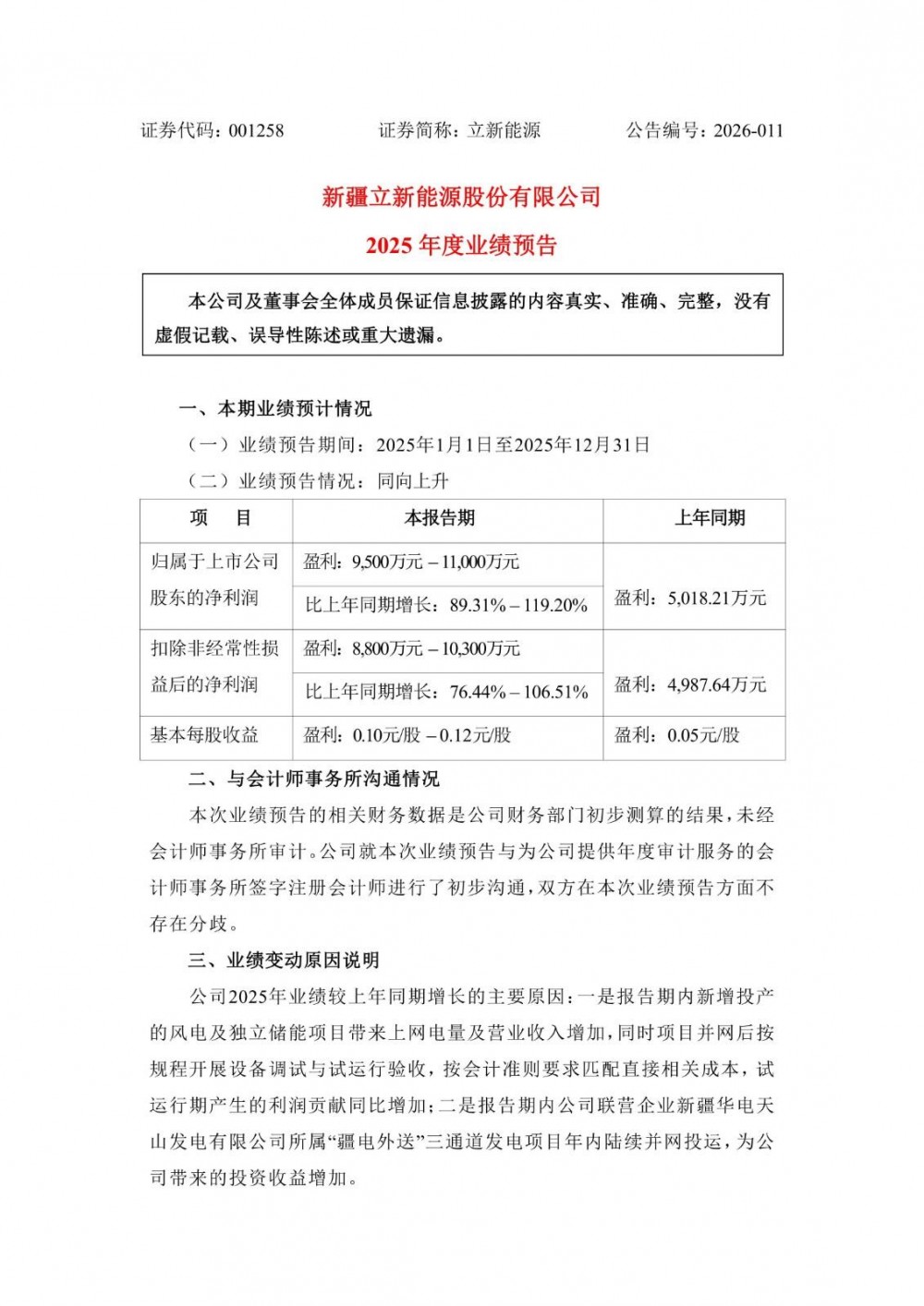
1月29日,立新能源发布2025年度业绩预告。预计2025年全年归属于上市公司股东的净利润为9500万元—11000万元,同比预增89.31%—119.20%;预计2025年全年归属于上市公司股东的扣除非经常性损益的净利润为8800万元—10300万元,同比预增76.44%—106.51%。
立新能源2025年业绩较上年同期增长的主要原因:一是报告期内新增投产的风电及独立储能项目带来上网电量及营业收入增加,同时项目并网后按规程开展设备调试与试运行验收,按会计准则要求匹配直接相关成本,试运行期产生的利润贡献同比增加;二是报告期内公司联营企业新疆华电天山发电有限公司所属“疆电外送”三通道发电项目年内陆续并网投运,为公司带来的投资收益增加。
原公告如下:


切换行业






正在加载...



