储能头条获悉,2月9日,国家电力投资集团有限公司二〇二六年度第3批集中招标(第一批储能电芯设备)中标候选人公示。
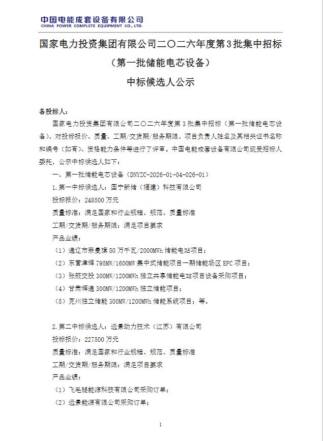
第一中标候选人为国宁新储(福建)科技有限公司,投标报价为248500万元,折合单价0.3550元/Wh;
第二中标候选人为远景动力技术(江苏)有限公司,投标报价为227500万元,折合单价0.3250元/Wh;
第三中标候选人为厦门海辰储能科技股份有限公司,投标报价245000万元,折合单价0.3500元/Wh;
第四中标候选人为楚能新能源股份有限公司,投标报价为241500万元,折合单价0.3450元/Wh。

根据招标公告,本次拟采购电芯容量≥314Ah,共分为1个标段,采购总容量为7000MWh。

2023年1月1日至投标截止日止(以合同签订时间为准),投标人或生产(品牌)商全球累计供货业绩不低于10GWh(单体储能电芯容量不小于314Ah,证明材料需包括合同首页、关键参数页、签字页,国外业绩需附中英文对照材料,未附中文对照材料的业绩不计算在内)。提供全球累计供货业绩清单,按照合同额大小排序,其中需具备至少一个单个项目400MWh及以上的订单。
投标产品年产能不得低于5GWh,须提供2024年度供货业绩清单等证明材料;同一电芯品牌公司的产能可累加,须提供隶属于同一品牌的相关证明等材料。
原公告如下:



来源:电能e招采平台
切换行业






正在加载...



