9月10日,双柏县200MW/800MW·h独立共享构网型全钒液流储能电站项目设计、采购、施工总承包(EPC)招标公告发布。
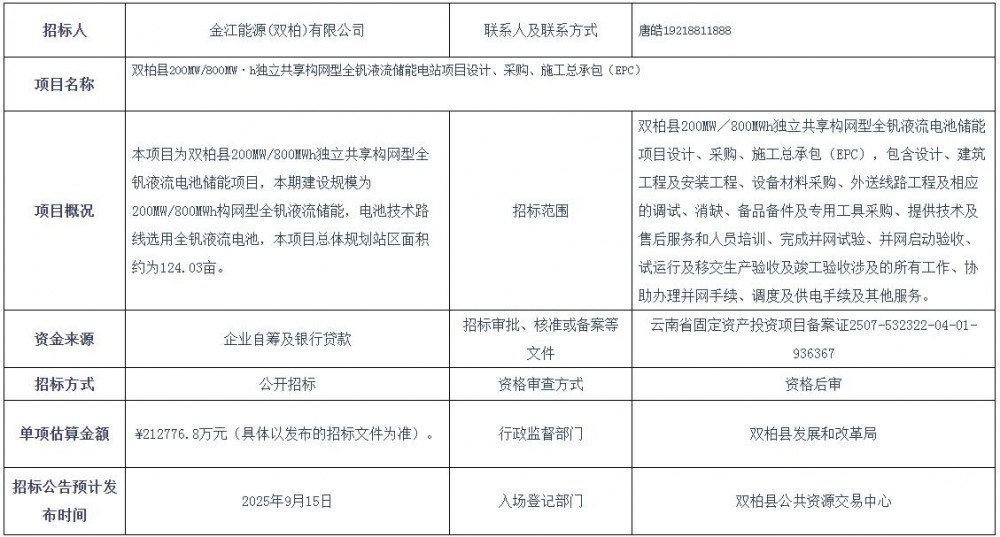
本项目为双柏县200MW/800MWh独立共享构网型全钒液流电池储能项目,本期建设规模为200MW/800MWh构网型全钒液流储能,电池技术路线选用全钒液流电池,本项目总体规划站区面积约为124.03亩。
双柏县200MW/800MWh独立共享构网型全钒液流电池储能项目设计、采购、施工总承包(EPC),包含设计、建筑工程及安装工程、设备材料采购、外送线路工程及相应的调试、消缺、备品备件及专用工具采购、提供技术及售后服务和人员培训、完成并网试验、并网启动验收、试运行及移交生产验收及竣工验收涉及的所有工作、协助办理并网手续、调度及供电手续及其他服务。
原公告如下:
双柏县200MW/800MW·h独立共享构网型全钒液流储能电站项目设计、采购、施工总承包(EPC)

切换行业






正在加载...



