10月27日,蔚蓝锂芯发布2025年三季度报告。
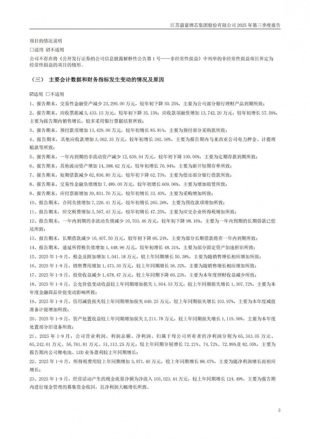
2025年1-9月,蔚蓝锂芯营业利润、利润总额、净利润、归属于母公司所有者的净利润分别为65,343.05万元、65,242.61万元、56,761.81万元、51,313.25万元,较上年同期分别增长72.21%、74.72%、72.89%及82.05%,主要为报告期内公司锂电池、LED业务盈利较上年同期增长。
原公告如下:











日期:2025-10-28 来源:蔚蓝锂芯
10月27日,蔚蓝锂芯发布2025年三季度报告。
2025年1-9月,蔚蓝锂芯营业利润、利润总额、净利润、归属于母公司所有者的净利润分别为65,343.05万元、65,242.61万元、56,761.81万元、51,313.25万元,较上年同期分别增长72.21%、74.72%、72.89%及82.05%,主要为报告期内公司锂电池、LED业务盈利较上年同期增长。
原公告如下:











能源资讯一手掌握,关注 "储能头条" 微信公众号
看资讯 / 读政策 / 找项目 / 推品牌 / 卖产品 / 招投标 / 招代理 / 发文章
扫码关注
免责声明:本文仅代表作者本人观点,与国际储能网无关,文章内容仅供参考。凡本网注明"来源:国际储能网"的作品,均为本站原创,转载请注明“来源:国际储能网”!凡本网注明“来源:XXX(非国际储能网)”的作品,均转载自其它媒体,转载目的在于传递更多信息,并不代表本网赞同其观点和对其真实性负责。
如因作品内容、版权和其它问题需要同本网联系的,请在相关内容刊发之日起30日内进行,我们将第一时间进行删除处理 。联系方式:400-8256-198