储能头条获悉,近日,广东省发展改革委发布《关于申报新能源可持续发展价格结算机制存量项目的通知》,提出建立新能源可持续发展价格结算机制,以2025年6月1日为节点划分存量项目和增量项目,实行不同政策。
截至10月24日,珠海市、阳江市、惠州市、清远市、江门市、肇庆市、韶关市、汕尾市、佛山市、汕头市、湛江市、揭阳市、广州、河源市、云浮市、兴宁市、大埔县、梅江区、潮州市、中山市等21个市县区公布拟申报新能源可持续发展价格结算机制存量项目清单。
截至10月24日,广东省公示的拟申报新能源可持续发展价格结算机制存量项目共计2637个,核准(备案)容量6432.6484069万千瓦,2025年6月1日前已投产容量4034.0689305万千瓦,即已投产40.34GW。
01 广州市
10月24日,广州公布拟申报新能源可持续发展价格结算机制存量项目清单,共计265个,核准(备案)容量154.5471085万千瓦,2025年6月1日前已投产容量150.201477万千瓦。
附项目清单如下:



















02 珠海市
10月21日,珠海市公布拟申报新能源可持续发展价格结算机制存量项目清单,共计61个,核准(备案)容量211.415万千瓦,2025年6月1日前已投产容量109.882万千瓦(编者注:公示的部分项目规模可能统计错误,该数据按修正后计算获得)。
附项目清单如下:


03 阳江市
10月23日,阳江市公布拟申报新能源可持续发展价格结算机制存量项目清单,共计112个,核准(备案)容量1594.476388万千瓦,2025年6月1日前已投产容量866.258344万千瓦。
附项目清单如下:


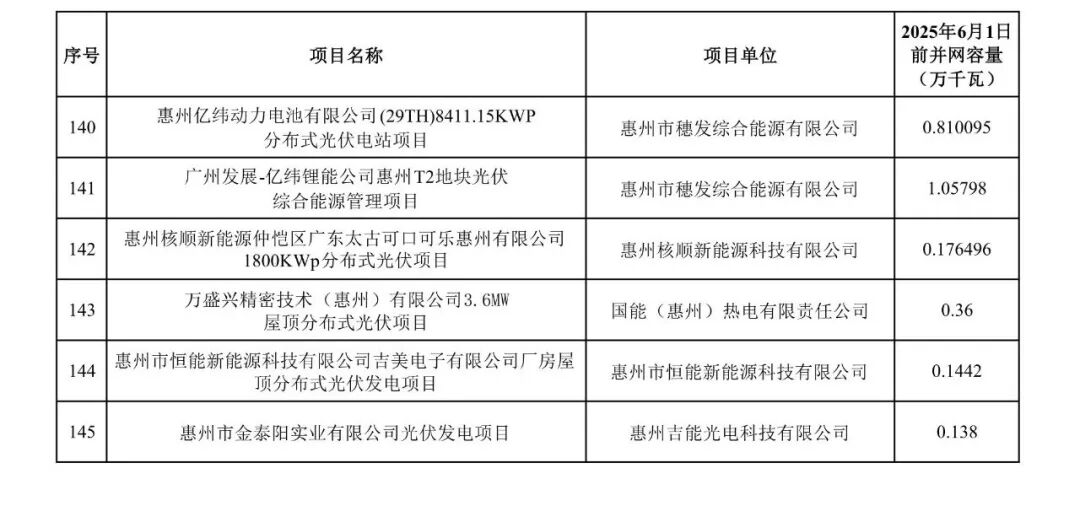
04 惠州市
10月22日,惠州市公布拟申报新能源可持续发展价格结算机制存量项目清单,共计145个,核准(备案)容量万千瓦,2025年6月1日前已投产容量321.0773365万千瓦。
附项目清单如下:









05 清远市
10月20日,清远市公布拟申报新能源可持续发展价格结算机制存量项目清单,共计148个,核准(备案)容量万千瓦,2025年6月1日前已投产容量318.1652145万千瓦。
附项目清单如下:










06 江门市
10月19日,江门市公布拟申报新能源可持续发展价格结算机制存量项目清单,共计208个,核准(备案)容量401.7905961万千瓦,2025年6月1日前已投产容量312.4067745万千瓦。
附项目清单如下:



07 肇庆市
10月22日,肇庆市公布拟申报新能源可持续发展价格结算机制存量项目清单,共计306个,核准(备案)容量343.5655605万千瓦,2025年6月1日前已投产容量309.96599万千瓦。
附项目清单如下:





08 韶关市
10月22日,韶关市公布拟申报新能源可持续发展价格结算机制存量项目清单,共计318个,核准(备案)容量411.8668315万千瓦,2025年6月1日前已投产容量300.453297万千瓦。
附项目清单如下:





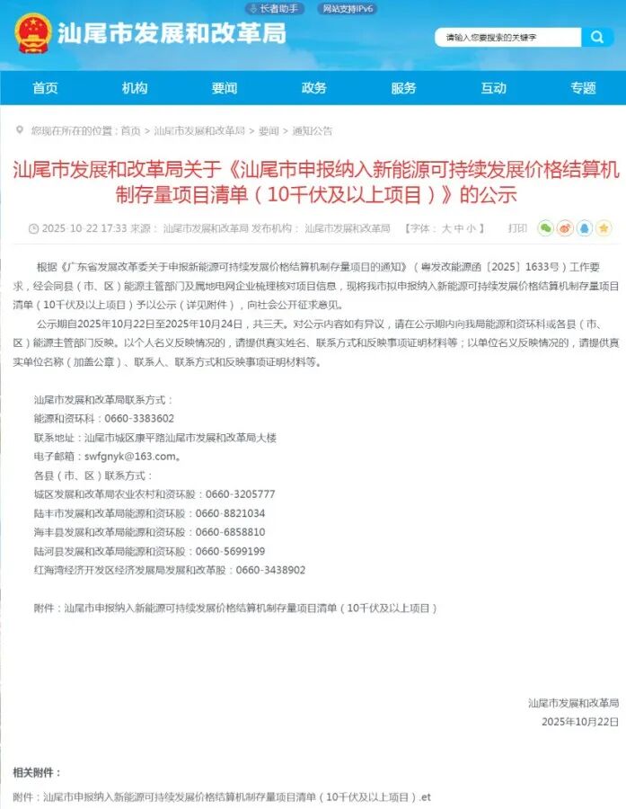
09 汕尾市
10月22日,汕尾市公布申报新能源可持续发展价格结算机制存量项目清单,共计43个,核准(备案)容量895.142048万千瓦,2025年6月1日前已投产容量243.5055525万千瓦。
附项目清单如下:


010 佛山市
10月21日,佛山市(第一批)公布拟申报新能源可持续发展价格结算机制存量项目清单,共计284个,核准(备案)容量万千瓦,2025年6月1日前已投产容量173.7690115万千瓦。
10月23日,佛山市(第二批)公布拟申报新能源可持续发展价格结算机制存量项目清单,共计112个,核准(备案)容量万千瓦,2025年6月1日前已投产容量38.808642万千瓦。
10月24日,佛山市(第三批)公布拟申报新能源可持续发展价格结算机制存量项目清单,共计34个,核准(备案)容量万千瓦,2025年6月1日前已投产容量15.756126万千瓦。
三批次总共430个项目拟纳入可持续发展价格结算机制存量项目清单,6月1日前已投产容量228.3337795万千瓦。
附项目清单如下:







011 汕头市
10月22日,汕头市公布拟申报新能源可持续发展价格结算机制存量项目清单,共计44个,核准(备案)容量858.0003515万千瓦,2025年6月1日前已投产容量214.7924415万千瓦。
附项目清单如下:


012 湛江市
10月22日,湛江市公布拟申报新能源可持续发展价格结算机制存量项目清单,共计128个,核准(备案)容量606.75585万千瓦,2025年6月1日前已投产容量164.7679495万千瓦。
附项目清单如下:









013 揭阳市
揭阳市公布拟申报新能源可持续发展价格结算机制存量项目清单,共计29个,核准(备案)容量606.75585万千瓦,2025年6月1日前已投产容量164.7679495万千瓦。
附项目清单如下:

014 河源市
10月24日,河源市公布拟申报新能源可持续发展价格结算机制存量项目清单,共计111个,核准(备案)容量133.8461043万千瓦,2025年6月1日前已投产容量123.138958万千瓦。
附项目清单如下:



015 云浮市
10月21日,云浮市公布拟申报新能源可持续发展价格结算机制存量项目清单,共计122个,核准(备案)容量167.384047万千瓦,2025年6月1日前已投产容量85.204962万千瓦。
附项目清单如下:



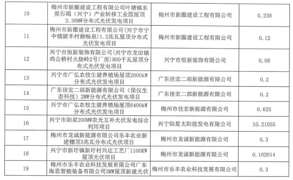
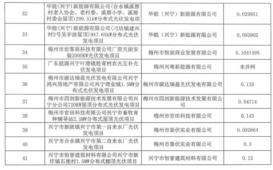
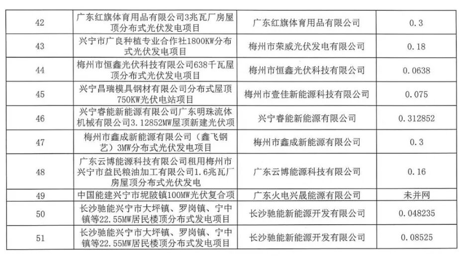
>016
兴宁市
10月20日,兴宁市公布拟申报新能源可持续发展价格结算机制存量项目清单,共计51个,核准(备案)容量万千瓦,2025年6月1日前已投产容量26.5211475万千瓦。
附项目清单如下:






017梅州市大埔县
10月17日,大埔县公布拟申报新能源可持续发展价格结算机制存量项目清单,共计17个,核准(备案)容量14.457354万千瓦,2025年6月1日前已投产容量10.319344万千瓦。
附项目清单如下:


018 梅州市梅江区
10月17日,梅江区公布拟申报新能源可持续发展价格结算机制存量项目清单,共计22个,核准(备案)容量7.3661175万千瓦,2025年6月1日前已投产容量3.8768455万千瓦。附项目清单如下:


>019
潮州市
10月22日,潮州市公布拟申报新能源可持续发展价格结算机制存量项目清单,共计24个,核准(备案)容量万千瓦,2025年6月1日前已投产容量32.240998万千瓦。
附项目清单如下:


020 茂名市电白区
10月23日,电白区公布拟申报新能源可持续发展价格结算机制存量项目清单,共计10个,核准(备案)容量25.2792万千瓦,2025年6月1日前已投产容量24.4152万千瓦。
附项目清单如下:

021 中山市
10月23日,中山市公布拟申报新能源可持续发展价格结算机制存量项目清单,共计43个,2025年6月1日前已投产容量23.7733695万千瓦。
附项目清单如下:


切换行业






正在加载...



