储能头条获悉,11月4日,贵州省发展和改革委员会发布关于公开征求《贵州省增量新能源项目可持续发展机制竞价实施细则(试行)》《贵州省新能源可持续发展价格结算机制实施细则(试行)》意见的公告(以下分别简称《竞价实施细则》《结算机制实施细则》)。
根据《竞价实施细则》,贵州省将在2025年11月底前组织开展首次竞价,后续每年四季度组织开展次年竞价。
竞价申报时,申报机制电量=容量×近三年同类项目年均利用小时数×申报比例。其中已投产项目容量取并网容量,未投产项目容量取承诺投产容量。价格相同时,按申报时间的先后顺序确定入选项目,入选的最后一个项目按申报比例全额成交。
需要注意的是,本次竞价交易所有入选项目的机制电价按入选项目的最高报价确定,中标的机制电量比例为各入选项目申报的机制电量比例。未入选的新能源项目可继续参与后续竞价交易。
竞价范围
首次竞价范围为2025年6月1日(含)至2025年12月31日投产、完成政府核准或备案且未纳入机制执行范围的新能源项目。
就近消纳项目的上网电量不纳入新能源可持续发展价格结算机制;选择全部自发自用模式的分布式光伏项目不纳入机制电价竞价主体范围。
竞价上下限
机制电价申报上下限按照《贵州省深化新能源上网电价市场化改革实施方案(试行)》或省级价格主管部门发布的最新通知为准。
竞价上限综合考虑合理成本收益、绿色价值、电力市场供需形势、用户承受能力等因素确定,初期考虑成本因素、避免无序竞争等设定下限。
竞价申报充足率不低于120%,并根据新能源发展状况,适时优化调整申报充足率。
执行期限
按照《贵州省深化新能源上网电价市场化改革实施方案(试行)》或省级价格主管部门发布的最新通知为准。已纳入机制执行范围的新能源增量项目,执行期限到期后将不再执行机制电价。
《结算机制实施细则》指明:
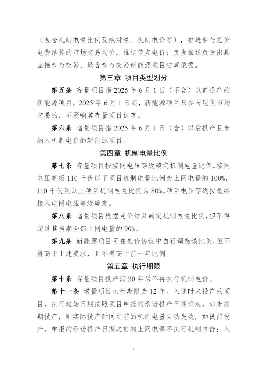
机制电量比例
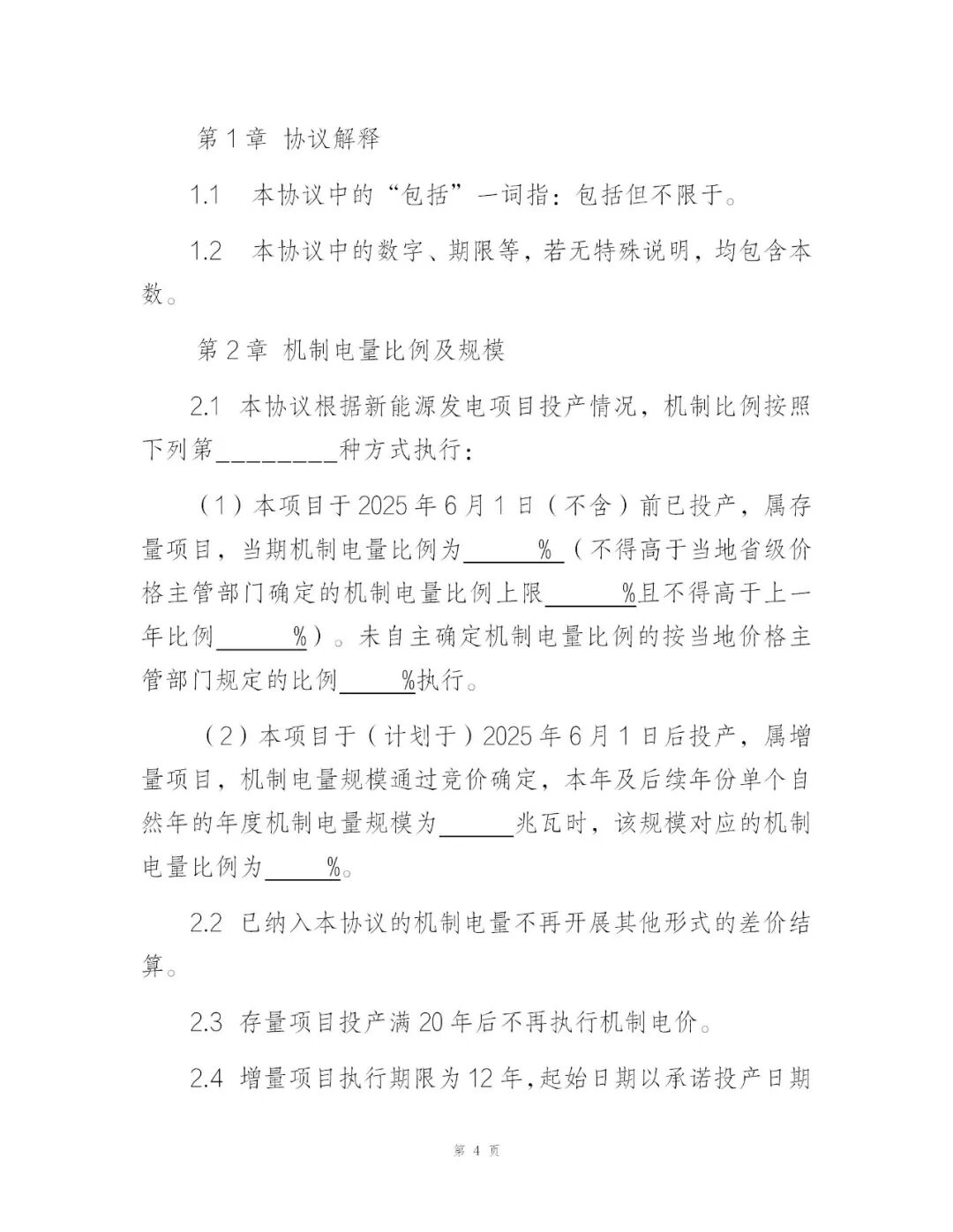
存量项目按接网电压等级确定机制电量比例,接网电压等级110千伏以下项目机制电量比例为上网电量的100%,110千伏及以上项目机制电量比例为80%。项目电压等级按最终接入电网电压等级确定。
增量项目根据竞价结果确定机制电量比例,但不得超过其当期全部上网电量的90%。
执行期限
存量项目投产满20年后不再执行机制电价。
增量项目执行期限为12年。
机制电价
存量项目机制电价按照0.3515元/千瓦时执行。
增量项目机制电价通过同类型项目自愿参与竞价形成,具体按照《贵州省深化新能源上网电价市场化改革的实施方案》《贵州省增量新能源项目可持续发展机制竞价实施细则(试行)》及公示的竞价结果确定。
差价电费结算
月度机制电量确认后,电网企业根据机制电价、市场交易均价计算机制电量差价电费。
按风电、光伏两个类别分别计算用于差价电费结算的市场交易均价。电力市场全月现货连续试运行或正式运行后,按照月度发电侧实时市场报量报价的同类项目出清加权均价确定;未全月现货连续试运行期间,市场交易均价原则上按照省内月度发电侧中长期交易同类项目签约加权均价确定。
电网企业在系统运行费中单列“新能源可持续发展价格结算机制差价结算费用”进行传导。
机制电量=月度上网电量*月度机制电量比例,其中月度机制电量比例与年度机制电量比例相同。
机制电量差价电费=机制电量×(机制电价-市场交易均价)。
另外,纳入机制的新能源上网电量不再参加绿电交易。交易中心按照当月绿电合同电量、扣除机制电量的剩余上网电量、电力用户用电量三者取小的原则确定绿证结算电量。
原文如下:

关于公开征求《贵州省增量新能源项目可持续发展机制竞价实施细则(试行)》《贵州省新能源可持续发展价格结算机制实施细则(试行)》意见的公告
为加快构建新型电力系统、健全绿色低碳发展机制,充分发挥市场在资源配置中的决定性作用,促进新能源高质量发展,根据《国家发展改革委 国家能源局关于深化新能源上网电价市场化改革促进新能源高质量发展的通知》(发改价格〔2025〕136号)、《贵州省关于深化新能源上网电价市场化改革实施方案(试行)》,我委研究起草了《贵州省增量新能源项目可持续发展机制竞价实施细则(试行)(征求意见稿)》《贵州省新能源可持续发展价格结算机制实施细则(试行)(征求意见稿)》,现面向社会公开征求意见。
此次公开征求意见的时间为2025年11月4日至17日。公众可通过以下途径和方式提出反馈意见:
1.登录贵州省发展改革委门户网站(https://fgw.guizhou.gov.cn/),进入“意见征集”专栏,提出意见建议。
2.将反馈意见表发送至电子邮箱:jiageguanlichu@163.com。
感谢您的支持和参与!
附件:
1.贵州省增量新能源项目可持续发展机制竞价实施细则(试行)(征求意见稿)
2.贵州省新能源可持续发展价格结算机制实施细则(试行)(征求意见稿)
3.反馈意见表
贵州省发展和改革委员会
2025年11月4日

































来源:贵州省发展和改革委员会



推荐阅读招标2GWh!新疆立新能源2025年第一批储能设备采购
1.06GW、16个!浙江7地公示电网侧新型储能容量补偿项目清单
浙江温岭市:500kW/500KWh以下用户侧储能无需消防备案
浙江拟优化分时电价:全年午间增加1h低谷!
965MWh!浙江8月264个储能项目备案!附储能开发商名单
切换行业




正在加载...



