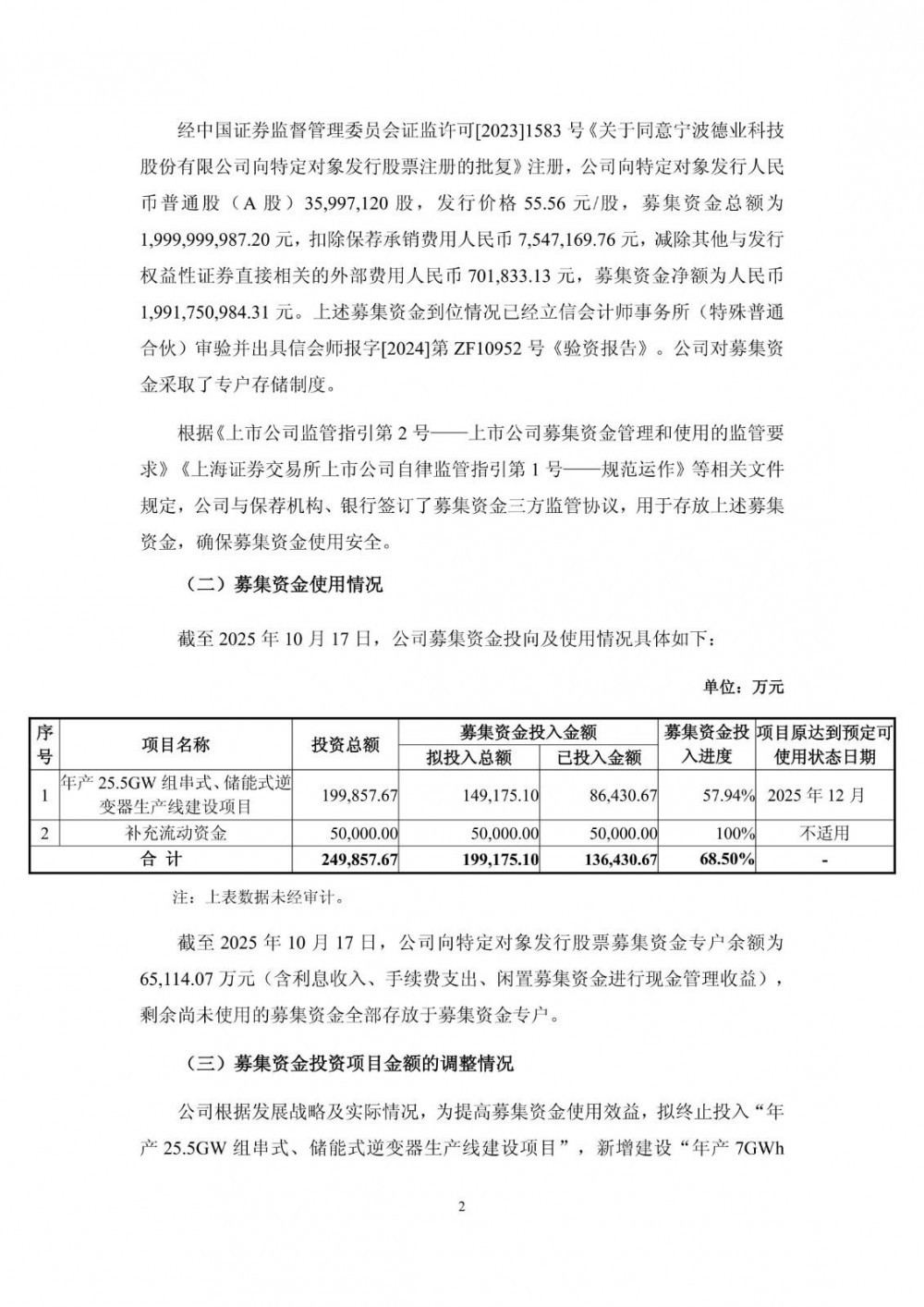
10月29日,宁波德业科技股份有限公司披露变更部分募集资金用途及新增募投项目和实施地点的公告,拟将募集资金投资项目“年产25.5GW组串式、储能式逆变器生产线建设项目”截至2025年10月17日暂未使用的募集资金65,114.07万元用于新项目建设,共计变更65,114.07万元。
原项目名称为年产25.5GW组串式、储能式逆变器生产线建设项目;新项目名称及投资总金额为年产7GWh工商储生产线项目,投资总金额为人民币111,196万元,新项目计划建设期为2年,预计建设完工后投产。
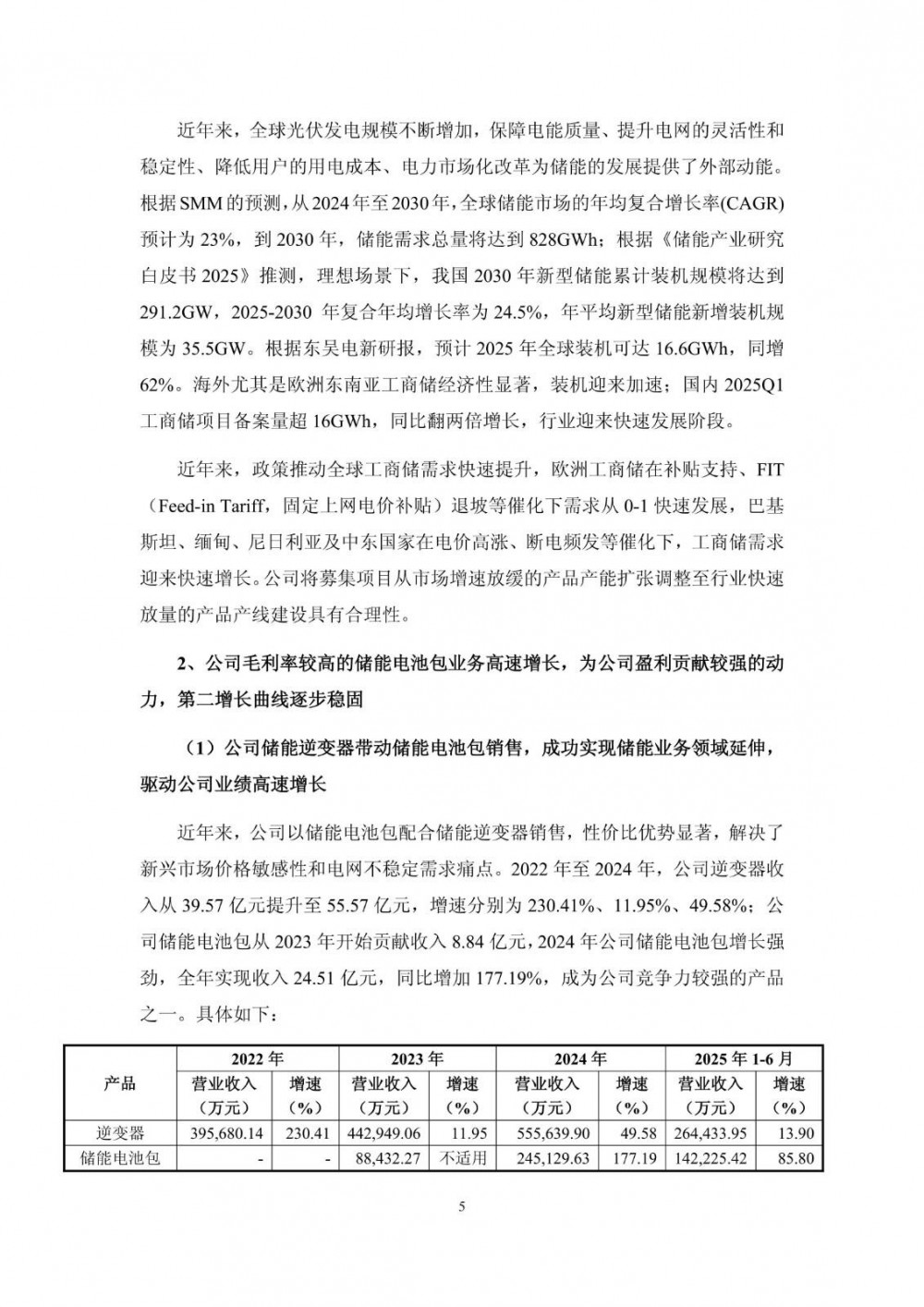
德业股份披露,项目变更的主要原因为逆变器市场需求企稳恢复、增速放缓,工商储市场迎来快速放量阶段。
2023 年以来,受行业景气度及海外去库存因素影响,中国出口逆变器金额及数量均持续下滑,地区表现分化。根据海关总署数据显示,2024年我国逆变器出口数量为5,506万台,同比增加2%;出口金额为87.24亿美元,同比下降16%,其中欧洲区域下降,美国持稳,亚非拉市场高增。2024年末随着新兴国家需求增加,情况出现好转:2025年1-6月我国逆变器出口数量为2,645.9万台,同比增加5.1%;出口金额为306亿元,同比增加7.6%,其中印度、澳洲等区域需求同比提升,新兴市场如东欧、东南亚、非洲需求涌现。受欧洲户储去库存化逐步见底及储能装机量增长等因素影响,逆变器市场企稳恢复。但与2022年、2023 年中国逆变器出口金额604.99亿元、697亿元,增速82.7%、15.2%相比,仍处于缓慢增加阶段。
近年来,政策推动全球工商储需求快速提升,欧洲工商储在补贴支持、FIT(Feed-in Tariff,固定上网电价补贴)退坡等催化下需求从0-1快速发展,巴基斯坦、缅甸、尼日利亚及中东国家在电价高涨、断电频发等催化下,工商储需求迎来快速增长。公司将募集项目从市场增速放缓的产品产能扩张调整至行业快速放量的产品产线建设具有合理性。
原公告如下:
















切换行业






正在加载...



