11月13日,浙江省发改委发布关于开展2025年新能源增量项目机制电价第1次竞价工作的通知。
根据通知文件,本次竞价主体为2025年6月1日(含)至2025年12月31日(含)全容量投产的统调新能源项目和2025年6月1日(含)至本通知发布之日(含)全容量投产并取得电力业务许可证的非统调集中式新能源项目。
统调新能源项目是指接网电压等级在110千伏及以上,且装机40兆瓦(4万千瓦)及以上的新能源项目。
机制电量:规模比例系数为75%,总规模为光伏发电147.4万兆瓦时(14.74亿千瓦时)。
价充足率为120%,执行期限为12年,单个项目电量竞价上限为90%。
详情如下:
省发展改革委关于开展2025年新能源增量项目机制电价第1次竞价工作的通知
各设区市发改委、宁波市能源局,国网浙江省电力有限公司,各有关新能源项目业主:
根据《关于深化新能源上网电价市场化改革 促进新能源高质量发展的通知》(发改价格〔2025〕136号)《浙江省新能源上网电价市场化改革实施方案》及配套实施细则(浙发改能源〔2025〕250号)等文件要求,现将2025年新能源增量项目机制电价第1次竞价工作有关事项通知如下:
一、竞价主体和平台
竞价工作由省发展改革委(能源局)授权并委托国网浙江省电力有限公司作为竞价组织机构开展。
(一)竞价主体。本次参与的竞价主体为2025年6月1日(含)至2025年12月31日(含)全容量投产的统调新能源项目和2025年6月1日(含)至本通知发布之日(含)全容量投产并取得电力业务许可证的非统调集中式新能源项目。
统调新能源项目是指接网电压等级在110千伏及以上,且装机40兆瓦(4万千瓦)及以上的新能源项目。
2025年6月1日(不含)前部分投产的集中式新能源项目,投产容量小于核准(备案)容量且已完工的,可将核准(备案)容量调整至2025年6月1日(不含)前投产容量,否则视为未全容量投产的增量项目。
(二)竞价条件。没有处于被行政主管部门责令停产、停业或进入破产程序;没有处于行政主管部门相关文件确认的禁止竞价的范围和处罚期间内;近三年没有骗取中标或严重违约,没有经有关部门认定的因其服务引起的重大及以上质量事故或重大及以上安全事故;未被市场监督管理部门在国家企业信用信息公示系统中列入经营异常名录或者严重违法企业名单;未被最高人民法院在“信用中国”网站或各级信用信息共享平台中列入失信被执行人名单。
如有隐瞒将被强制退出竞价,项目对应竞价结果无效,对应机制电量作废。竞价主体在浙最高层级控股单位三年内所有项目禁止参加竞价。
(三)竞价平台。本次竞价工作在新能源云平台开展,网址:https://sgnec.sgcc.com.cn。
二、资质审核和履约保函材料
(一)竞价主体资质。竞价主体应满足《浙江省新能源增量项目竞价实施细则》第六条要求,其中:
已投产项目:集中式新能源项目应提供能源主管部门出具的纳规(纳入建设计划)文件,核准/备案文件,项目名称、发电户号,营业执照,项目发电业务许可证,项目并网验收(检验)意见单。《竞价信息填报承诺书》(模板见附件2),如非企业法定代表人办理还需提供《竞价授权委托书》(模板见附件3)、受托人法定身份证明等。
未投产项目(含未取得电力业务许可证项目):集中式项目需提交省级能源主管部门纳规(纳入建设计划)文件,核准/备案文件,营业执照,全容量并网时间承诺书(模板见附件1),《竞价信息填报承诺书》(模板见附件2),如非企业法定代表人办理还需提供《竞价授权委托书》(模板见附件3)、受托人法定身份证明(身份证等,下同)等。
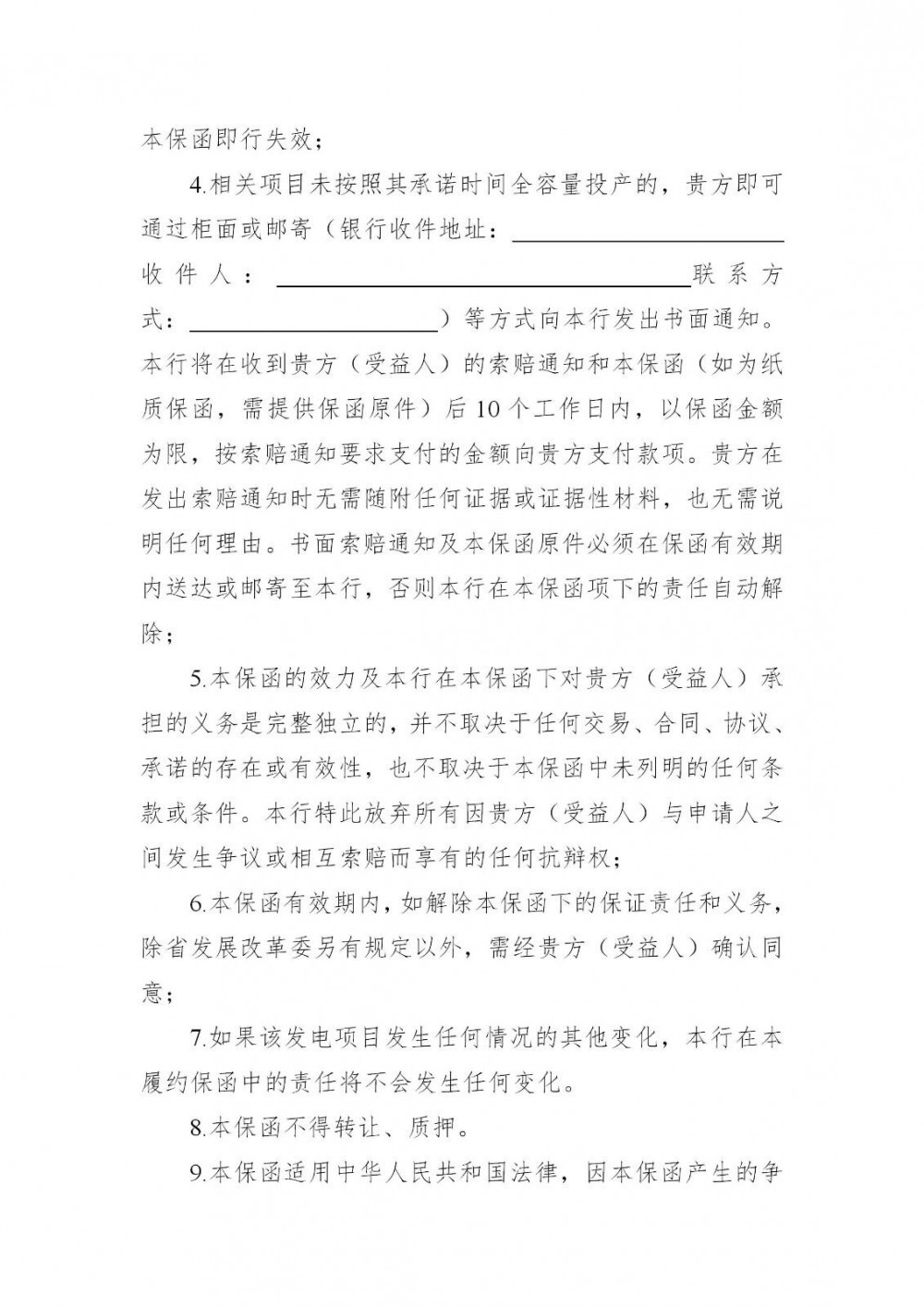
(二)履约保函。拟参与竞价的未投产项目(含未取得电力业务许可证项目)需向竞价组织机构提交履约保函(模板见附件4),已投产项目(需取得电力业务许可证)参与竞价的原则上不需提交保函。履约保函为银行出具的、向竞价组织机构开立的书面信用担保凭证,保函有效期为项目承诺投产时间1年后。
保函金额(元)=装机容量(兆瓦)×年利用小时标杆(小时)×20元/兆瓦时(0.02元/千瓦时)
竞价结果公示期内未提出异议的,视为认可竞价结果。未中标项目在竞价结果公示后可申请退还保函,中标项目全容量投产后可申请退还保函;中标项目若未按期全容量投产的,竞价组织机构根据项目投产等履约情况使用保函资金。
参与竞价并纳入增量机制电量的新能源项目应严格按照申报时间投产。若新能源项目全容量投产时间晚于申报投产时间180日内,根据延期天数每日等额扣除履约保函金额作为违约金,直至延期投产180日将履约保函全额扣除。剩余履约保函资金在项目实际投产后返还,扣除的履约保函资金纳入系统运行费;实际投产时间较申报投产时间晚于180日以上,视为该项目自愿退出全部机制电量,扣除全部履约保函资金,并取消其在浙最高控股公司三年内所有项目的竞价资格。
因重大政策调整、自然灾害等不可抗力因素变化导致的延期,经省级能源主管部门审批后,机制电量保留,免于取消后续竞价资格以及扣除履约保函资金。
三、发电利用小时数标杆
(一)存量项目发电利用小时数标杆
根据不同电源类型项目2024年平均发电利用小时数按装机容量加权平均后四舍五入取2位有效数字确定。

(二)本次竞价项目发电利用小时数标杆
根据光伏项目2024年平均发电利用小时数按装机容量加权平均后四舍五入取2位有效数字确定。

四、机制电量和执行期限
(一)比例系数
本次竞价机制电量规模比例系数为75%。
(二)机制电量规模
本次机制电量总规模为光伏发电147.4万兆瓦时(14.74亿千瓦时)。
(三)竞价充足率
本次机制电量竞价充足率为120%。
(四)机制电量执行期限
本次中标项目机制电价执行期限为12年。
五、单个项目申报电量和价格限值
(一)申报电量限值。单个项目申报电量上限(兆瓦时)=装机容量(兆瓦)×年发电利用小时数标杆(小时)×90%。
(二)申报价格限值。各类型项目申报价格上限为393元/兆瓦时(0.393元/千瓦时),申报价格下限为242元/兆瓦时(0.242元/千瓦时)。
六、出清方式
对符合竞价资质条件的项目,进行申报价格确认,超出或低于申报价格区间的,视为无效申报。对有效申报项目,按规定开展竞价充足率检测和机制电量总规模调整。将有效申报项目按申报电价进行由低到高排序,采用边际出清方式确定出清价格,取最后一个入选项目报价作为所有入选项目的机制电价。如多个项目按出清价格申报,则按申报电量占比分配剩余机制电量。
七、竞价流程和时间
竞价工作由竞价组织机构具体负责,具体流程和时间安排如下:
(一)项目业主申报。11月21日前,项目业主在竞价平台上提交盖章扫描版的竞价资质材料、履约保函,同时将纸质版履约保函提交至国家电网杭州拱墅南路供电营业厅1楼(地址:浙江省杭州市拱墅区湖墅南路11号,营业时间:工作日8:30-16:30)。
(二)审核竞价资质和履约保函。2025年11月24日—28日。对完整性、合规性不符合要求的项目,将在11月25日前驳回,并一次性告知需补充的材料。被驳回项目业主需在11月26日前完善材料并重新提交,逾期未重新提交,视为放弃竞价资格;重新提交后材料仍存在问题的,审核不予通过。请及时关注竞价平台的审核状态。
(三)公示资质审核结果。2025年12月1日—3日。
(四)主体预竞价。2025年12月5日9:00—10:00,通过资质审核的项目主体在竞价平台开展预竞价申报,熟悉操作系统,预竞价申报不出清,申报数据与后续正式竞价无关。
(五)主体正式竞价。2025年12月5日14:30—15:00。通过资质审核的项目主体在竞价平台正式开展竞价申报。
(六)竞价结果出清。2025年12月5日14:00—17:00。
(七)公示竞价结果。2025年12月8日—11日。
(八)公布竞价结果。2025年12月15日前。中标项目在30个工作日内与电网企业签订含新能源机制电价结算条款的购售电合同。未中标项目在竞价结果公布后可申请退还保函,中标项目全容量投产后可申请退还保函。
八、保障措施
(一)进一步优化营商环境。各相关责任单位要进一步增强服务意识,优化营商环境,依法依规及时向项目业主出具与竞价相关的支撑性文件。
(二)发挥机制电价保障作用。充分发挥机制电价稳定新能源发展预期的作用,有效衔接现行政策,保障新能源市场化平稳起步。结合我省绿色低碳发展要求,制定科学合理的机制电量规模,助力新能源可持续发展。
(三)确保竞价平稳有序。竞价组织机构按时公示相关信息。竞价主体应自觉维护竞价秩序,严格遵守电力市场规则及国家相关规定,依法合规参与新能源项目竞价工作,不得滥用市场支配地位操纵市场价格,不得实行串通报价、哄抬价格及扰乱市场秩序等行为。
(四)加强投产时序管理。参与竞价并纳入机制电量的新能源项目应严格按照申报时间投产。如项目实际投产时间较申报投产延迟,按照实施细则相应规定扣除履约保函金额。
九、其他
1.集中式项目竞价主体需提前在竞价平台完成企业入驻、项目信息填报。
2.为保障竞价工作顺利开展,本次竞价将组织有关人员通过邮箱提供竞价咨询服务。鼓励通过邮箱开展咨询,答复内容将及时通过竞价平台统一答复,请各相关主体及时关注。
政策咨询邮箱:zjnyjxnyc@163.com
技术咨询电话:0571-51103134、0571-51103123
3.其他未尽事宜按照《浙江省新能源上网电价市场化改革实施方案》及实施细则等文件执行。
附件:
浙江省发展和改革委员会
2025年11月13日







切换行业




正在加载...



